Chapter 2. Container topologies


Ansible Automation Platform provides tested topologies for containerized Ansible Automation Platform. Select the topology that best fits your container-based deployment requirements.

2.1. Container growth topology

The container-based growth topology provides a smaller footprint deployment without redundancy for organizations getting started with Ansible Automation Platform. Included are the tested infrastructure topology, system requirements, network port configurations, and an example inventory file for installation.

2.1.1. Infrastructure topology

The Red Hat tested infrastructure topology for this deployment model:

Figure 2.1. Infrastructure topology diagram

Container growth topology diagram

Red Hat tests a single VM with these requirements:

Expand
Table 2.1. Virtual machine requirements
RequirementMinimum requirement

RAM

  • 16 GB
  • 32 GB required for growth topology bundled installations with hub_seed_collections=true. Seeding the collections can take 45 or more minutes.

CPUs

4

Local disk

  • Total available disk space: 60 GB
  • Installation directory: 15 GB (if on a dedicated partition)
  • /var/tmp for online installations: 1 GB
  • /var/tmp for offline or bundled installations: 3 GB
  • Temporary directory (defaults to /tmp) for offline or bundled installations: 10GB

Disk IOPS

3000

Expand
Table 2.2. Infrastructure topology components
PurposeExample group names

All Ansible Automation Platform components

  • automationgateway
  • automationcontroller
  • automationhub
  • automationeda
  • database

2.1.2. Tested system configurations

Red Hat has tested these configurations to install and run Red Hat Ansible Automation Platform:

Expand
Table 2.3. System configuration
TypeDescriptionNotes

Subscription

  • Valid Red Hat Ansible Automation Platform subscription
  • Valid Red Hat Enterprise Linux subscription (to consume the BaseOS and AppStream repositories)
 

Operating system

  • Red Hat Enterprise Linux 9.4 or later minor versions of Red Hat Enterprise Linux 9.
  • Red Hat Enterprise Linux 10 or later minor versions of Red Hat Enterprise Linux 10.
 

CPU architecture

x86_64, AArch64, s390x (IBM Z), ppc64le (IBM Power)

 

ansible-core

  • RHEL 9: installation program uses ansible-core 2.14, Ansible Automation Platform operation uses ansible-core 2.16.
  • RHEL 10: installation program uses ansible-core 2.16, Ansible Automation Platform operation uses ansible-core 2.16.
  • The installation program uses the ansible-core package from the RHEL AppStream repository.
  • Ansible Automation Platform bundles ansible-core 2.16 for operation, so you do not need to install it manually.

Browser

A currently supported version of Mozilla Firefox or Google Chrome.

 

Database

  • For Ansible Automation Platform managed databases: PostgreSQL 15.
  • For customer provided (external) databases: PostgreSQL 15, 16, or 17.
  • External (customer supported) databases require International Components for Unicode (ICU) support.
  • External databases using PostgreSQL 16 or 17 must rely on external backup and restore processes. Backup and restore functionality is dependent on utilities provided with PostgreSQL 15.

IP version

IPv4, IPv6 (single-stack and dual-stack)

 

2.1.3. Network ports

Red Hat Ansible Automation Platform uses several ports to communicate with its services. These ports must be open and available for Red Hat Ansible Automation Platform to work. Ensure that these ports are available and are not blocked by a firewall.

Expand
Table 2.4. Network ports and protocols
Port numberProtocolServiceSourceDestinationDescription

80/443

TCP

HTTP/HTTPS

Event-Driven Ansible

Automation hub

Pull container decision environments

80/443

TCP

HTTP/HTTPS

Event-Driven Ansible

Automation controller

Launch automation controller jobs

80/443

TCP

HTTP/HTTPS

Automation controller

Automation hub

Pull collections and execution environment images

80/443

TCP

HTTP/HTTPS

Platform gateway

Automation controller

Platform gateway to automation controller communication

80/443

TCP

HTTP/HTTPS

Platform gateway

Automation hub

Platform gateway to automation hub communication

80/443

TCP

HTTP/HTTPS

Platform gateway

Event-Driven Ansible

Platform gateway to Event-Driven Ansible communication

5432

TCP

PostgreSQL

Event-Driven Ansible

Database

Event-Driven Ansible database access

5432

TCP

PostgreSQL

Platform gateway

Database

Platform gateway database access

5432

TCP

PostgreSQL

Automation hub

Database

Automation hub database access

5432

TCP

PostgreSQL

Automation controller

Database

Automation controller database access

6379

TCP

Redis

Event-Driven Ansible

Redis container

Job launching and data storage for Event-Driven Ansible

6379

TCP

Redis

Platform gateway

Redis container

Data storage and retrieval for platform gateway services

8443

TCP

HTTPS

Platform gateway

Platform gateway

Internal gateway NGINX communication

27199

TCP

Receptor

Automation controller

Execution container

Mesh nodes connect directly to controllers. Allows two-way communication for job distribution.

8080/8443

TCP

HTTP/HTTPS

Platform gateway

Automation controller

Automation controller NGINX ports. You can configure these ports with the following inventory variables: controller_nginx_http_port, controller_nginx_https_port.

8081/8444

TCP

HTTP/HTTPS

Platform gateway

Automation hub

Automation hub NGINX ports. You can configure these ports with the following inventory variables: hub_nginx_http_port, hub_nginx_https_port.

8082/8445

TCP

HTTP/HTTPS

Platform gateway

Event-Driven Ansible

Event-Driven Ansible NGINX ports. You can configure these ports with the following inventory variables: eda_nginx_http_port, eda_nginx_https_port.

8083/8446

TCP

HTTP/HTTPS

Platform gateway

Platform gateway

Platform gateway NGINX ports. You can configure these ports with the following inventory variables: gateway_nginx_http_port, gateway_nginx_https_port.

Note

If you change any port values by using inventory variables, refer to Inventory file variables to review all default port values and ensure there are no port conflicts.

2.1.4. Example inventory file

Use the example inventory file to perform an installation:

# This is the Ansible Automation Platform installer inventory file intended for the container growth deployment topology.
# This inventory file expects to be run from the host where Ansible Automation Platform will be installed.
# Consult the Ansible Automation Platform product documentation about this topology's tested hardware configuration.
# https://docs.redhat.com/en/documentation/red_hat_ansible_automation_platform/2.6/html/tested_deployment_models/container-topologies
#
# Consult the docs if you are unsure what to add
# For all optional variables consult the included README.md
# or the Ansible Automation Platform documentation:
# https://docs.redhat.com/en/documentation/red_hat_ansible_automation_platform/2.6/html/containerized_installation

# This section is for your platform gateway hosts
# -----------------------------------------------------
[automationgateway]
aap.example.org

# This section is for your automation controller hosts
# -----------------------------------------------------
[automationcontroller]
aap.example.org

# This section is for your automation hub hosts
# -----------------------------------------------------
[automationhub]
aap.example.org

# This section is for your Event-Driven Ansible controller hosts
# -----------------------------------------------------
[automationeda]
aap.example.org

# This section is for the Ansible Automation Platform database
# -----------------------------------------------------
[database]
aap.example.org

[all:vars]
# Ansible
ansible_connection=local

# Common variables
# https://docs.redhat.com/en/documentation/red_hat_ansible_automation_platform/2.6/html/containerized_installation/appendix-inventory-files-vars#general-variables
# -----------------------------------------------------
postgresql_admin_username=postgres
postgresql_admin_password=<set your own>

registry_username=<your RHN username>
registry_password=<your RHN password>

redis_mode=standalone

# Platform gateway
# https://docs.redhat.com/en/documentation/red_hat_ansible_automation_platform/2.6/html/containerized_installation/appendix-inventory-files-vars#platform-gateway-variables
# -----------------------------------------------------
gateway_admin_password=<set your own>
gateway_pg_host=aap.example.org
gateway_pg_password=<set your own>

# Automation controller
# https://docs.redhat.com/en/documentation/red_hat_ansible_automation_platform/2.6/html/containerized_installation/appendix-inventory-files-vars#controller-variables
# -----------------------------------------------------
controller_admin_password=<set your own>
controller_pg_host=aap.example.org
controller_pg_password=<set your own>
controller_percent_memory_capacity=0.5

# Automation hub
# https://docs.redhat.com/en/documentation/red_hat_ansible_automation_platform/2.6/html/containerized_installation/appendix-inventory-files-vars#hub-variables
# -----------------------------------------------------
hub_admin_password=<set your own>
hub_pg_host=aap.example.org
hub_pg_password=<set your own>
hub_seed_collections=false

# Event-Driven Ansible controller
# https://docs.redhat.com/en/documentation/red_hat_ansible_automation_platform/2.6/html/containerized_installation/appendix-inventory-files-vars#event-driven-ansible-variables
# -----------------------------------------------------
eda_admin_password=<set your own>
eda_pg_host=aap.example.org
eda_pg_password=<set your own>
Copy to Clipboard Toggle word wrap

SSH keys are only required when installing on remote hosts. If doing a self contained local VM based installation, you can use ansible_connection=local.

2.2. Container enterprise topology

The container-based enterprise topology provides redundancy and higher compute for large volumes of automation. Included are the tested infrastructure topology, system requirements, network port configurations, and an example inventory file for installation.

2.2.1. Infrastructure topology

The Red Hat tested infrastructure topology for this deployment model:

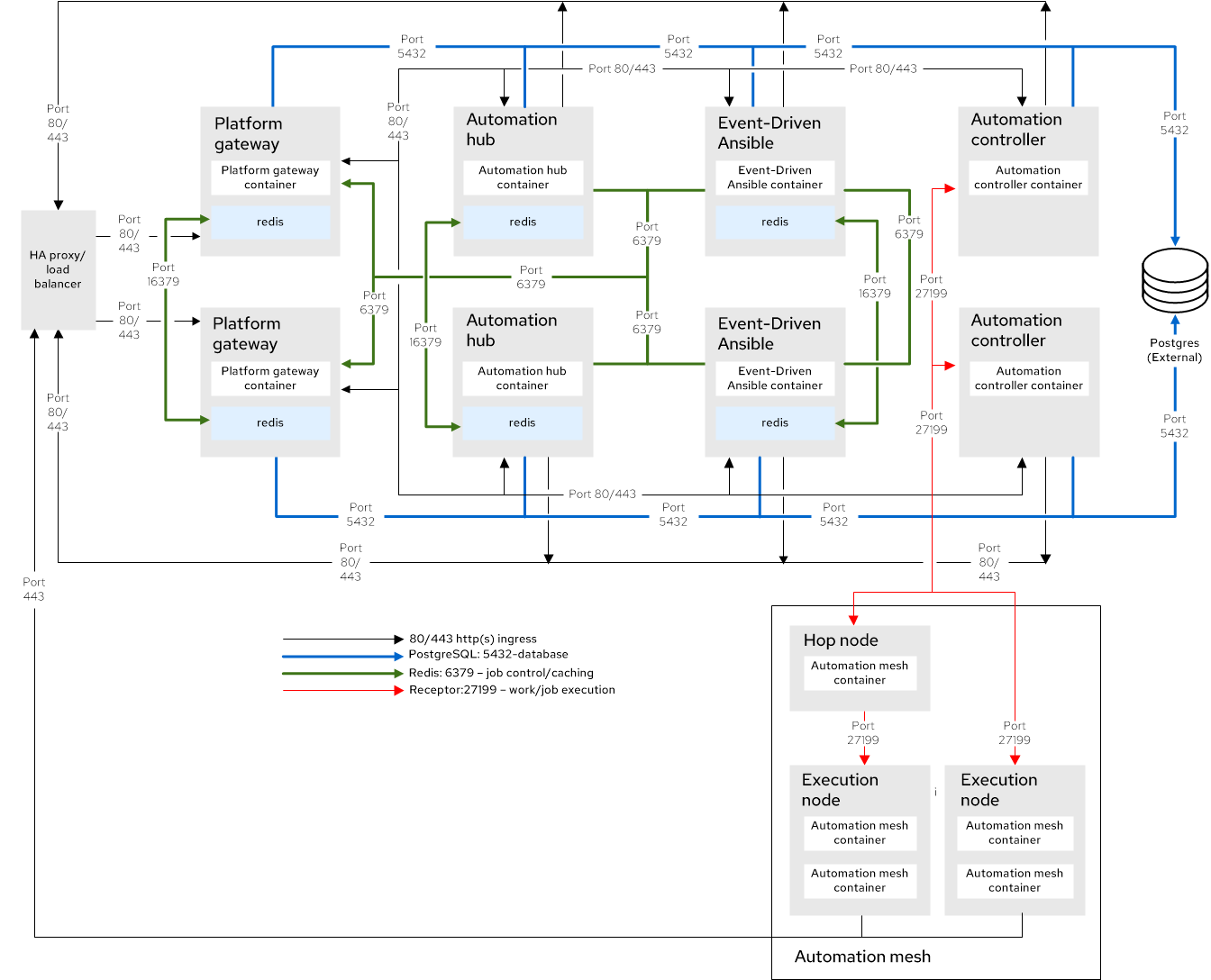
Figure 2.2. Infrastructure topology diagram

Container enterprise topology diagram

Red Hat tests each VM with these requirements:

Expand
Table 2.5. Virtual machine requirements
RequirementMinimum requirement

RAM

16 GB

CPUs

4

Local disk

  • Total available disk space: 60 GB
  • Installation directory: 15 GB (if on a dedicated partition)
  • /var/tmp for online installations: 1 GB
  • /var/tmp for offline or bundled installations: 3 GB
  • Temporary directory (defaults to /tmp) for offline or bundled installations: 10GB

Disk IOPS

3000

Expand
Table 2.6. Infrastructure topology components
VM countPurposeExample VM group names

2

Platform gateway with colocated Redis

automationgateway

2

Automation controller

automationcontroller

2

Private automation hub with colocated Redis

automationhub

2

Event-Driven Ansible with colocated Redis

automationeda

1

Automation mesh hop node

execution_nodes

2

Automation mesh execution node

execution_nodes

1

Externally managed database service

N/A

1

HAProxy load balancer in front of platform gateway (externally managed)

N/A

Note
  • 6 VMs are required for a Redis high availability (HA) compatible deployment. When installing Ansible Automation Platform with the containerized installer, Redis can be colocated on any Ansible Automation Platform component VMs of your choice except for execution nodes or the PostgreSQL database. They might also be assigned VMs specifically for Redis use.
  • External Redis is not supported for containerized Ansible Automation Platform.

2.2.2. Tested system configurations

Red Hat has tested these configurations to install and run Red Hat Ansible Automation Platform:

Expand
Table 2.7. System configuration
TypeDescriptionNotes

Subscription

  • Valid Red Hat Ansible Automation Platform subscription
  • Valid Red Hat Enterprise Linux subscription (to consume the BaseOS and AppStream repositories)
 

Operating system

  • Red Hat Enterprise Linux 9.4 or later minor versions of Red Hat Enterprise Linux 9.
  • Red Hat Enterprise Linux 10 or later minor versions of Red Hat Enterprise Linux 10.
 

CPU architecture

x86_64, AArch64, s390x (IBM Z), ppc64le (IBM Power)

 

ansible-core

  • RHEL 9: installation program uses ansible-core 2.14, Ansible Automation Platform operation uses ansible-core 2.16.
  • RHEL 10: installation program uses ansible-core 2.16, Ansible Automation Platform operation uses ansible-core 2.16.
  • The installation program uses the ansible-core package from the RHEL AppStream repository.
  • Ansible Automation Platform bundles ansible-core 2.16 for operation, so you do not need to install it manually.

Browser

A currently supported version of Mozilla Firefox or Google Chrome.

 

Database

  • For Ansible Automation Platform managed databases: PostgreSQL 15.
  • For customer provided (external) databases: PostgreSQL 15, 16, or 17.
  • External (customer supported) databases require International Components for Unicode (ICU) support.
  • External databases using PostgreSQL 16 or 17 must rely on external backup and restore processes. Backup and restore functionality is dependent on utilities provided with PostgreSQL 15.

IP version

IPv4, IPv6 (single-stack and dual-stack)

 

2.2.3. Network ports

Red Hat Ansible Automation Platform uses several ports to communicate with its services. These ports must be open and available for Red Hat Ansible Automation Platform to work. Ensure that these ports are available and are not blocked by a firewall.

Expand
Table 2.8. Network ports and protocols
Port numberProtocolServiceSourceDestinationDescription

80/443

TCP

HTTP/HTTPS

Event-Driven Ansible

Automation hub

Pull container decision environments

80/443

TCP

HTTP/HTTPS

Event-Driven Ansible

Automation controller

Launch automation controller jobs

80/443

TCP

HTTP/HTTPS

Automation controller

Automation hub

Pull collections and execution environment images

80/443

TCP

HTTP/HTTPS

HAProxy load balancer

Platform gateway

External load balancer access

80/443

TCP

HTTP/HTTPS

Platform gateway

Automation controller

Platform gateway to automation controller communication

80/443

TCP

HTTP/HTTPS

Platform gateway

Automation hub

Platform gateway to automation hub communication

80/443

TCP

HTTP/HTTPS

Platform gateway

Event-Driven Ansible

Platform gateway to Event-Driven Ansible communication

5432

TCP

PostgreSQL

Event-Driven Ansible

External database

Event-Driven Ansible database access

5432

TCP

PostgreSQL

Platform gateway

External database

Platform gateway database access

5432

TCP

PostgreSQL

Automation hub

External database

Automation hub database access

5432

TCP

PostgreSQL

Automation controller

External database

Automation controller database access

6379

TCP

Redis

Event-Driven Ansible

Redis node

Job launching and data storage for Event-Driven Ansible

6379

TCP

Redis

Platform gateway

Redis node

Data storage and retrieval for platform gateway services

16379

TCP

Redis

Redis node

Redis node

Redis cluster bus communication

27199

TCP

Receptor

Automation controller

Hop node and execution node

Mesh nodes connect directly to controllers. Allows two-way communication for job distribution.

27199

TCP

Receptor

Hop node

Execution node

Mesh nodes connect through hop nodes. Allows two-way communication in either direction.

8080/8443

TCP

HTTP/HTTPS

Platform gateway

Automation controller

Automation controller NGINX ports. You can configure these ports with the following inventory variables: controller_nginx_http_port, controller_nginx_https_port.

8081/8444

TCP

HTTP/HTTPS

Platform gateway

Automation hub

Automation hub NGINX ports. You can configure these ports with the following inventory variables: hub_nginx_http_port, hub_nginx_https_port.

8082/8445

TCP

HTTP/HTTPS

Platform gateway

Event-Driven Ansible

Event-Driven Ansible NGINX ports. You can configure these ports with the following inventory variables: eda_nginx_http_port, eda_nginx_https_port.

8083/8446

TCP

HTTP/HTTPS

Platform gateway

Platform gateway

Platform gateway NGINX ports. You can configure these ports with the following inventory variables: gateway_nginx_http_port, gateway_nginx_https_port.

Note

If you change any port values by using inventory variables, refer to Inventory file variables to review all default port values and ensure there are no port conflicts.

2.2.4. Example inventory file

Use the example inventory file to perform an installation:

# This is the Ansible Automation Platform enterprise installer inventory file
# Consult the docs if you are unsure what to add
# For all optional variables consult the included README.md
# or the Red Hat documentation:
# https://docs.redhat.com/en/documentation/red_hat_ansible_automation_platform/2.6/html/containerized_installation

# This section is for your platform gateway hosts
# -----------------------------------------------------
[automationgateway]
gateway1.example.org
gateway2.example.org

# This section is for your automation controller hosts
# -----------------------------------------------------
[automationcontroller]
controller1.example.org
controller2.example.org

# This section is for your Ansible Automation Platform execution hosts
# -----------------------------------------------------
[execution_nodes]
hop1.example.org receptor_type='hop'
exec1.example.org
exec2.example.org

# This section is for your automation hub hosts
# -----------------------------------------------------
[automationhub]
hub1.example.org
hub2.example.org

# This section is for your Event-Driven Ansible controller hosts
# -----------------------------------------------------
[automationeda]
eda1.example.org
eda2.example.org

[redis]
gateway1.example.org
gateway2.example.org
hub1.example.org
hub2.example.org
eda1.example.org
eda2.example.org

[all:vars]

# Common variables
# https://docs.redhat.com/en/documentation/red_hat_ansible_automation_platform/2.6/html/containerized_installation/appendix-inventory-files-vars#general-variables
# -----------------------------------------------------
postgresql_admin_username=<set your own>
postgresql_admin_password=<set your own>
registry_username=<your RHN username>
registry_password=<your RHN password>

# Platform gateway
# https://docs.redhat.com/en/documentation/red_hat_ansible_automation_platform/2.6/html/containerized_installation/appendix-inventory-files-vars#platform-gateway-variables
# -----------------------------------------------------
gateway_admin_password=<set your own>
gateway_pg_host=externaldb.example.org
gateway_pg_database=<set your own>
gateway_pg_username=<set your own>
gateway_pg_password=<set your own>

# Automation controller
# https://docs.redhat.com/en/documentation/red_hat_ansible_automation_platform/2.6/html/containerized_installation/appendix-inventory-files-vars#controller-variables
# -----------------------------------------------------
controller_admin_password=<set your own>
controller_pg_host=externaldb.example.org
controller_pg_database=<set your own>
controller_pg_username=<set your own>
controller_pg_password=<set your own>

# Automation hub
# https://docs.redhat.com/en/documentation/red_hat_ansible_automation_platform/2.6/html/containerized_installation/appendix-inventory-files-vars#hub-variables
# -----------------------------------------------------
hub_admin_password=<set your own>
hub_pg_host=externaldb.example.org
hub_pg_database=<set your own>
hub_pg_username=<set your own>
hub_pg_password=<set your own>

# Event-Driven Ansible controller
# https://docs.redhat.com/en/documentation/red_hat_ansible_automation_platform/2.6/html/containerized_installation/appendix-inventory-files-vars#event-driven-ansible-variables
# -----------------------------------------------------
eda_admin_password=<set your own>
eda_pg_host=externaldb.example.org
eda_pg_database=<set your own>
eda_pg_username=<set your own>
eda_pg_password=<set your own>
Copy to Clipboard Toggle word wrap
Red Hat logoGithubredditYoutubeTwitter

Learn

Try, buy, & sell

Communities

About Red Hat Documentation

We help Red Hat users innovate and achieve their goals with our products and services with content they can trust. Explore our recent updates.

Making open source more inclusive

Red Hat is committed to replacing problematic language in our code, documentation, and web properties. For more details, see the Red Hat Blog.

About Red Hat

We deliver hardened solutions that make it easier for enterprises to work across platforms and environments, from the core datacenter to the network edge.

Theme

© 2026 Red Hat
Back to top