Chapter 4. RPM topologies


Ansible Automation Platform provides tested topologies for RPM-based Ansible Automation Platform. Select the topology that best fits your RPM-based deployment requirements.

4.1. RPM growth topology

The RPM-based growth topology provides a smaller footprint deployment without redundancy for organizations getting started with Ansible Automation Platform. Included are the tested infrastructure topology, system requirements, network port configurations, and an example inventory file for installation.

4.1.1. Infrastructure topology

The Red Hat tested infrastructure topology for this deployment model:

Figure 4.1. Infrastructure topology diagram

RPM growth topology diagram

Red Hat tests each VM with these requirements:

Expand
Table 4.1. Virtual machine requirements
RequirementMinimum requirement

RAM

16 GB

CPUs

4

Local disk

60 GB

Disk IOPS

3000

Expand
Table 4.2. Infrastructure topology components
VM countPurposeExample VM group names

1

Platform gateway with colocated Redis

automationgateway

1

Automation controller

automationcontroller

1

Private automation hub

automationhub

1

Event-Driven Ansible

automationedacontroller

1

Automation mesh execution node

execution_nodes

1

Ansible Automation Platform managed database

database

4.1.2. Tested system configurations

Red Hat has tested these configurations to install and run Red Hat Ansible Automation Platform:

Expand
Table 4.3. Tested system configurations
TypeDescription 

Subscription

Valid Red Hat Ansible Automation Platform subscription

 

Operating system

Red Hat Enterprise Linux 9.4 or later minor versions of Red Hat Enterprise Linux 9.

 

CPU architecture

x86_64, AArch64, s390x (IBM Z), ppc64le (IBM Power)

 

ansible-core

ansible-core version 2.16 or later

Ansible Automation Platform uses the system-wide ansible-core package to install the platform, but uses ansible-core 2.16 for both its control plane and built-in execution environments.

Browser

A currently supported version of Mozilla Firefox or Google Chrome

 

Database

  • For Ansible Automation Platform managed databases: PostgreSQL 15
  • For customer provided (external) databases: PostgreSQL 15, 16, or 17.
  • External (customer supported) databases require ICU support.
  • External databases using PostgreSQL 16 or 17 must rely on external backup and restore processes. Backup and restore functionality is dependent on utilities provided with PostgreSQL 15.

IP version

IPv4, IPv6 (single-stack and dual-stack)

 

4.1.3. Network ports

Red Hat Ansible Automation Platform uses several ports to communicate with its services. These ports must be open and available for Red Hat Ansible Automation Platform to work. Ensure that these ports are available and are not blocked by a firewall.

Expand
Table 4.4. Network ports and protocols
Port numberProtocolServiceSourceDestination

80/443

TCP

HTTP/HTTPS

Event-Driven Ansible

Automation hub

80/443

TCP

HTTP/HTTPS

Event-Driven Ansible

Automation controller

80/443

TCP

HTTP/HTTPS

Automation controller

Automation hub

80/443

TCP

HTTP/HTTPS

Platform gateway

Automation controller

80/443

TCP

HTTP/HTTPS

Platform gateway

Automation hub

80/443

TCP

HTTP/HTTPS

Platform gateway

Event-Driven Ansible

80/443

TCP

HTTP/HTTPS

Execution node

Platform gateway

5432

TCP

PostgreSQL

Event-Driven Ansible

Database

5432

TCP

PostgreSQL

Platform gateway

Database

5432

TCP

PostgreSQL

Automation hub

Database

5432

TCP

PostgreSQL

Automation controller

Database

6379

TCP

Redis

Event-Driven Ansible

Redis node

6379

TCP

Redis

Platform gateway

Redis node

8443

TCP

HTTPS

Platform gateway

Platform gateway

27199

TCP

Receptor

Automation controller

Execution node

Note

If you change any port values by using inventory variables, refer to Inventory file variables to review all default port values and ensure there are no port conflicts.

4.1.4. Example inventory file

Use the example inventory file to perform an installation:

# This is the Ansible Automation Platform installer inventory file intended for the RPM growth deployment topology.
# Consult the Ansible Automation Platform product documentation about this topology's tested hardware configuration.
# https://docs.redhat.com/en/documentation/red_hat_ansible_automation_platform/2.6/html/tested_deployment_models/rpm-topologies
#
# Consult the docs if you are unsure what to add
# For all optional variables consult the Ansible Automation Platform documentation:
# https://docs.redhat.com/en/documentation/red_hat_ansible_automation_platform/2.6/html/rpm_installation/index


# This section is for your platform gateway hosts
# -----------------------------------------------------
[automationgateway]
gateway.example.org

# This section is for your automation controller hosts
# -----------------------------------------------------
[automationcontroller]
controller.example.org

[automationcontroller:vars]
peers=execution_nodes

# This section is for your Ansible Automation Platform execution hosts
# -----------------------------------------------------
[execution_nodes]
exec.example.org

# This section is for your automation hub hosts
# -----------------------------------------------------
[automationhub]
hub.example.org

# This section is for your Event-Driven Ansible controller hosts
# -----------------------------------------------------
[automationedacontroller]
eda.example.org

# This section is for the Ansible Automation Platform database
# -----------------------------------------------------
[database]
db.example.org

[all:vars]

# Common variables
# https://docs.redhat.com/en/documentation/red_hat_ansible_automation_platform/2.6/html/rpm_installation/appendix-inventory-files-vars#general-variables
# -----------------------------------------------------
registry_username=<your RHN username>
registry_password=<your RHN password>

redis_mode=standalone

# Platform gateway
# https://docs.redhat.com/en/documentation/red_hat_ansible_automation_platform/2.6/html/rpm_installation/appendix-inventory-files-vars#platform-gateway-variables
# -----------------------------------------------------
automationgateway_admin_password=<set your own>
automationgateway_pg_host=db.example.org
automationgateway_pg_password=<set your own>

# Automation controller
# https://docs.redhat.com/en/documentation/red_hat_ansible_automation_platform/2.6/html/rpm_installation/appendix-inventory-files-vars#controller-variables
# -----------------------------------------------------
admin_password=<set your own>
pg_host=db.example.org
pg_password=<set your own>

# Automation hub
# https://docs.redhat.com/en/documentation/red_hat_ansible_automation_platform/2.6/html/rpm_installation/appendix-inventory-files-vars#hub-variables
# -----------------------------------------------------
automationhub_admin_password=<set your own>
automationhub_pg_host=db.example.org
automationhub_pg_password=<set your own>

# Event-Driven Ansible controller
# https://docs.redhat.com/en/documentation/red_hat_ansible_automation_platform/2.6/html/rpm_installation/appendix-inventory-files-vars#event-driven-ansible-variables
# -----------------------------------------------------
automationedacontroller_admin_password=<set your own>
automationedacontroller_pg_host=db.example.org
automationedacontroller_pg_password=<set your own>
Copy to Clipboard Toggle word wrap

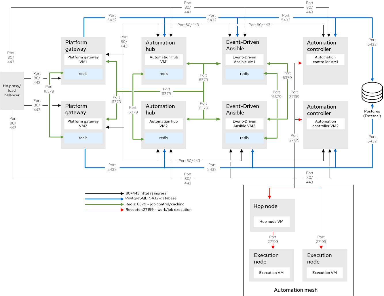
4.2. RPM enterprise topology

The RPM-based enterprise topology provides redundancy and higher compute for large volumes of automation. Included are the tested infrastructure topology, system requirements, network port configurations, and an example inventory file for installation.

4.2.1. Infrastructure topology

The Red Hat tested infrastructure topology for this deployment model:

Figure 4.2. Infrastructure topology diagram

RPM enterprise topology diagram

Red Hat tests each VM with these requirements:

Expand
Table 4.5. Virtual machine requirements
RequirementMinimum requirement

RAM

16 GB

CPUs

4

Local disk

60 GB

Disk IOPS

3000

Expand
Table 4.6. Infrastructure topology components
VM countPurposeExample VM group names

2

Platform gateway with colocated Redis

automationgateway

2

Automation controller

automationcontroller

2

Private automation hub with colocated Redis

automationhub

2

Event-Driven Ansible with colocated Redis

automationedacontroller

1

Automation mesh hop node

execution_nodes

2

Automation mesh execution node

execution_nodes

1

Externally managed database service

N/A

1

HAProxy load balancer in front of platform gateway (externally managed)

N/A

Note
  • Redis high availability (HA) deployment requires 6 VMs. You can colocate Redis on each Ansible Automation Platform component VM except for automation controller, execution nodes, or the PostgreSQL database.
  • RPM-based deployments of Ansible Automation Platform do not support external Redis.

4.2.2. Tested system configurations

Red Hat has tested these configurations to install and run Red Hat Ansible Automation Platform:

Expand
Table 4.7. Tested system configurations
TypeDescription 

Subscription

Valid Red Hat Ansible Automation Platform subscription

 

Operating system

Red Hat Enterprise Linux 9.4 or later minor versions of Red Hat Enterprise Linux 9.

 

CPU architecture

x86_64, AArch64, s390x (IBM Z), ppc64le (IBM Power)

 

ansible-core

ansible-core version 2.16 or later

Ansible Automation Platform uses the system-wide ansible-core package to install the platform, but uses ansible-core 2.16 for both its control plane and built-in execution environments.

Browser

A currently supported version of Mozilla Firefox or Google Chrome

 

Database

  • For Ansible Automation Platform managed databases: PostgreSQL 15
  • For customer provided (external) databases: PostgreSQL 15, 16, or 17.
  • External (customer supported) databases require ICU support.
  • External databases using PostgreSQL 16 or 17 must rely on external backup and restore processes. Backup and restore functionality is dependent on utilities provided with PostgreSQL 15.

IP version

IPv4, IPv6 (single-stack and dual-stack)

 

4.2.3. Network ports

Red Hat Ansible Automation Platform uses several ports to communicate with its services. These ports must be open and available for Red Hat Ansible Automation Platform to work. Ensure that these ports are available and are not blocked by a firewall.

Expand
Table 4.8. Network ports and protocols
Port numberProtocolServiceSourceDestination

80/443

TCP

HTTP/HTTPS

Event-Driven Ansible

Automation hub

80/443

TCP

HTTP/HTTPS

Event-Driven Ansible

Automation controller

80/443

TCP

HTTP/HTTPS

Automation controller

Automation hub

80/443

TCP

HTTP/HTTPS

HAProxy load balancer

Platform gateway

80/443

TCP

HTTP/HTTPS

Platform gateway

Automation controller

80/443

TCP

HTTP/HTTPS

Platform gateway

Automation hub

80/443

TCP

HTTP/HTTPS

Platform gateway

Event-Driven Ansible

80/443

TCP

HTTP/HTTPS

Execution node

Platform gateway

5432

TCP

PostgreSQL

Event-Driven Ansible

External database

5432

TCP

PostgreSQL

Platform gateway

External database

5432

TCP

PostgreSQL

Automation hub

External database

5432

TCP

PostgreSQL

Automation controller

External database

6379

TCP

Redis

Event-Driven Ansible

Redis node

6379

TCP

Redis

Platform gateway

Redis node

8443

TCP

HTTPS

Platform gateway

Platform gateway

16379

TCP

Redis

Redis node

Redis node

27199

TCP

Receptor

Automation controller

Hop node and execution node

27199

TCP

Receptor

Hop node

Execution node

Note

If you change any port values by using inventory variables, refer to Inventory file variables to review all default port values and ensure there are no port conflicts.

4.2.4. Example inventory file

Use the example inventory file to perform an installation:

# This is the Ansible Automation Platform enterprise installer inventory file
# Consult the docs if you are unsure what to add
# For all optional variables consult the Red Hat documentation:
# https://docs.redhat.com/en/documentation/red_hat_ansible_automation_platform/2.6/html/rpm_installation/index

# This section is for your platform gateway hosts
# -----------------------------------------------------
[automationgateway]
gateway1.example.org
gateway2.example.org

# This section is for your automation controller hosts
# -----------------------------------------------------
[automationcontroller]
controller1.example.org
controller2.example.org

[automationcontroller:vars]
peers=execution_nodes

# This section is for your Ansible Automation Platform execution hosts
# -----------------------------------------------------
[execution_nodes]
hop1.example.org node_type='hop'
exec1.example.org
exec2.example.org

# This section is for your automation hub hosts
# -----------------------------------------------------
[automationhub]
hub1.example.org
hub2.example.org

# This section is for your Event-Driven Ansible controller hosts
# -----------------------------------------------------
[automationedacontroller]
eda1.example.org
eda2.example.org

[redis]
gateway1.example.org
gateway2.example.org
hub1.example.org
hub2.example.org
eda1.example.org
eda2.example.org

[all:vars]
# Common variables
# https://docs.redhat.com/en/documentation/red_hat_ansible_automation_platform/2.6/html/rpm_installation/appendix-inventory-files-vars#general-variables
# -----------------------------------------------------
registry_username=<your RHN username>
registry_password=<your RHN password>

# Platform gateway
# https://docs.redhat.com/en/documentation/red_hat_ansible_automation_platform/2.6/html/rpm_installation/appendix-inventory-files-vars#platform-gateway-variables
# -----------------------------------------------------
automationgateway_admin_password=<set your own>
automationgateway_pg_host=<set your own>
automationgateway_pg_database=<set your own>
automationgateway_pg_username=<set your own>
automationgateway_pg_password=<set your own>

# Automation controller
# https://docs.redhat.com/en/documentation/red_hat_ansible_automation_platform/2.6/html/rpm_installation/appendix-inventory-files-vars#controller-variables
# -----------------------------------------------------
admin_password=<set your own>
pg_host=<set your own>
pg_database=<set your own>
pg_username=<set your own>
pg_password=<set your own>

# Automation hub
# https://docs.redhat.com/en/documentation/red_hat_ansible_automation_platform/2.6/html/rpm_installation/appendix-inventory-files-vars#hub-variables
# -----------------------------------------------------
automationhub_admin_password=<set your own>
automationhub_pg_host=<set your own>
automationhub_pg_database=<set your own>
automationhub_pg_username=<set your own>
automationhub_pg_password=<set your own>

# Event-Driven Ansible controller
# https://docs.redhat.com/en/documentation/red_hat_ansible_automation_platform/2.6/html/rpm_installation/appendix-inventory-files-vars#event-driven-ansible-variables
# -----------------------------------------------------
automationedacontroller_admin_password=<set your own>
automationedacontroller_pg_host=<set your own>
automationedacontroller_pg_database=<set your own>
automationedacontroller_pg_username=<set your own>
automationedacontroller_pg_password=<set your own>
Copy to Clipboard Toggle word wrap
Red Hat logoGithubredditYoutubeTwitter

Learn

Try, buy, & sell

Communities

About Red Hat Documentation

We help Red Hat users innovate and achieve their goals with our products and services with content they can trust. Explore our recent updates.

Making open source more inclusive

Red Hat is committed to replacing problematic language in our code, documentation, and web properties. For more details, see the Red Hat Blog.

About Red Hat

We deliver hardened solutions that make it easier for enterprises to work across platforms and environments, from the core datacenter to the network edge.

Theme

© 2026 Red Hat
Back to top