1.3. OpenShift Virtualization 架构


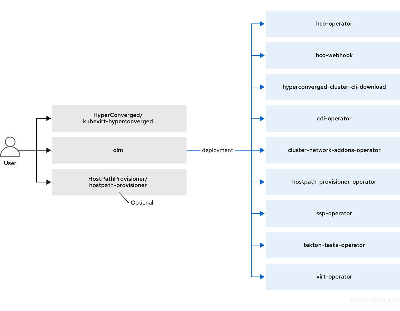
Operator Lifecycle Manager (OLM) 为 OpenShift Virtualization 的每个组件部署 Operator pod:

  • Compute: virt-operator
  • Storage: cdi-operator
  • Network: cluster-network-addons-operator
  • Scaling: ssp-operator

OLM 还会部署 hyperconverged-cluster-operator pod,它负责其他组件的部署、配置和生命周期,以及几个 helper pod: hco-webhookhyperconverged-cluster-cli-download

成功部署所有 Operator pod 后,您应该创建 HyperConverged 自定义资源 (CR)。HyperConverged CR 中的配置充当 OpenShift Virtualization 的单一的信任源和进入点,并指导 CR 的行为。

HyperConverged CR 为其协调范围中的所有其他组件的 operator 创建对应的 CR。然后,每个 Operator 会为 OpenShift Virtualization control plane 创建资源,如守护进程集、配置映射和其他组件。例如,当 HyperConverged Operator (HCO) 创建 KubeVirt CR 时,OpenShift Virtualization Operator 会协调它并创建其他资源,如 virt-controllervirt-handlervirt-api

OLM 部署 Hostpath Provisioner (HPP) Operator,但它在创建 hostpath-provisioner CR 前它无法正常工作。

部署

1.3.1. 关于 HyperConverged Operator (HCO)

HCO、hco-operator 提供了用于部署和管理 OpenShift Virtualization 的一个单一进入点,并带有多个具有默认设置的 helper operator。它还会为这些 operator 创建自定义资源(CR)。

hco-operator 组件
Expand
表 1.8. HyperConverged Operator 组件
组件描述

deployment/hco-webhook

验证 HyperConverged 自定义资源内容。

deployment/hyperconverged-cluster-cli-download

提供 virtctl 工具二进制文件,以便直接从集群下载它们。

KubeVirt/kubevirt-kubevirt-hyperconverged

包含 OpenShift Virtualization 需要的所有 operator、CR 和对象。

SSP/ssp-kubevirt-hyperconverged

调度、扩展和性能 (SSP) CR。这由 HCO 自动创建。

CDI/cdi-kubevirt-hyperconverged

Containerized Data Importer (CDI) CR。这由 HCO 自动创建。

NetworkAddonsConfig/cluster

指示并由 cluster-network-addons-operator 管理的 CR。

1.3.2. 关于 Containerized Data Importer (CDI) Operator

CDI Operator cdi-operator, 管理 CDI 及其相关资源,它使用数据卷将虚拟机(VM)镜像导入到持久性卷声明(PVC)中。

cdi-operator 组件
Expand
表 1.9. CDI Operator 组件
组件描述

deployment/cdi-apiserver

管理将虚拟机磁盘上传到 PVC 的授权过程,它会发布安全上传令牌。

deployment/cdi-uploadproxy

将外部磁盘上传流量定向到适当的上传服务器 pod,以便将其写入正确的 PVC。需要一个有效的上传令牌。

pod/cdi-importer

helper(帮助程序)Pod,用于在创建数据卷时将虚拟机镜像导入到 PVC 中。

1.3.3. 关于 Cluster Network Addons Operator

Cluster Network Addons Operator cluster-network-addons-operator 在集群中部署网络组件,并管理扩展网络功能的相关资源。

cluster-network-addons-operator 组件
Expand
表 1.10. Cluster Network Addons Operator 组件
组件描述

deployment/kubemacpool-cert-manager

管理 Kubemacpool 的 webhook 的 TLS 证书。

deployment/kubemacpool-mac-controller-manager

为虚拟机 (VM) 网络接口卡 (NIC) 提供 MAC 地址池服务。

daemonset/bridge-marker

将节点上可用的网络桥接标记为节点资源。

daemonset/kube-cni-linux-bridge-plugin

在集群节点上安装 Container Network Interface (CNI) 插件,通过网络附加定义将虚拟机附加到 Linux 网桥。

1.3.4. 关于 Hostpath Provisioner (HPP) Operator

HPP Operator hostpath-provisioner-operator,部署和管理多节点 HPP 和相关资源。

hpp-operator 组件
Expand
表 1.11. HPP Operator 组件
组件描述

deployment/hpp-pool-hpp-csi-pvc-block-<worker_node_name>

为 HPP 要在其中运行的每个节点提供一个 worker。pod 在节点上挂载指定的后备存储。

daemonset/hostpath-provisioner-csi

实现 HPP 的容器存储接口(CSI)驱动程序接口。

daemonset/hostpath-provisioner

实现 HPP 的传统驱动程序接口。

SSP Operator(ssp-operator)部署通用模板、相关的默认引导源、管道任务和模板验证器。

1.3.6. 关于 OpenShift Virtualization Operator

OpenShift Virtualization Operator(virt-operator)部署、升级和管理 OpenShift Virtualization,而不会影响当前虚拟机 (VM) 工作负载。另外,OpenShift Virtualization Operator 部署通用实例类型和通用首选项。

virt-operator 组件
Expand
表 1.12. virt-operator 组件
组件描述

deployment/virt-api

HTTP API 服务器,用作所有与虚拟化相关的流的入口点。

deployment/virt-controller

观察创建新虚拟机实例对象,并创建对应的 pod。当 pod 被调度到某个节点上时,virt-controller 会使用节点名称更新虚拟机。

daemonset/virt-handler

监控对虚拟机的任何更改,并指示 virt-launcher 执行所需操作。此组件特定于具体的节点。

pod/virt-launcher

包含由 libvirtqemu 实施的用户创建的虚拟机。

Red Hat logoGithubredditYoutubeTwitter

学习

尝试、购买和销售

社区

关于红帽文档

通过我们的产品和服务,以及可以信赖的内容,帮助红帽用户创新并实现他们的目标。 了解我们当前的更新.

让开源更具包容性

红帽致力于替换我们的代码、文档和 Web 属性中存在问题的语言。欲了解更多详情,请参阅红帽博客.

關於紅帽

我们提供强化的解决方案,使企业能够更轻松地跨平台和环境(从核心数据中心到网络边缘)工作。

Theme

© 2026 Red Hat
返回顶部