第 12 章 Red Hat Quay 作为上游 registry 的代理缓存


随着容器开发的流行,客户越来越依赖于上游 registry (如 Docker 或 Google Cloud Platform)中的容器镜像来获取服务。现在,registry 对用户可从这些 registry 中拉取的次数有速率限制和节流。

通过此功能,Red Hat Quay 将作为代理缓存来绕过上游 registry 中的 pull-rate 限制。添加缓存功能也会加快拉取性能,因为镜像是从缓存而不是上游依赖项中拉取的。只有在上游镜像摘要与缓存的镜像不同时,缓存的镜像才会更新,从而减少速率限制和潜在的节流。

在 Red Hat Quay 缓存代理中,提供以下功能:

  • 特定的机构可以定义为上游 registry 的缓存。
  • 配置充当特定上游 registry 的缓存的 Quay 组织。此存储库可以使用 Quay UI 定义,并提供以下配置:

    • 私有存储库或增加速率限制的上游 registry 凭证。
    • 过期计时器以避免超过缓存机构大小。
  • 通过配置应用程序对/关闭全局配置。
  • 整个上游 registry 或只缓存单个命名空间,例如,所有 docker.io 或只包括 docker.io/library
  • 记录所有缓存拉取。
  • Clair 的缓存镜像扫描性。

12.1. 代理缓存架构

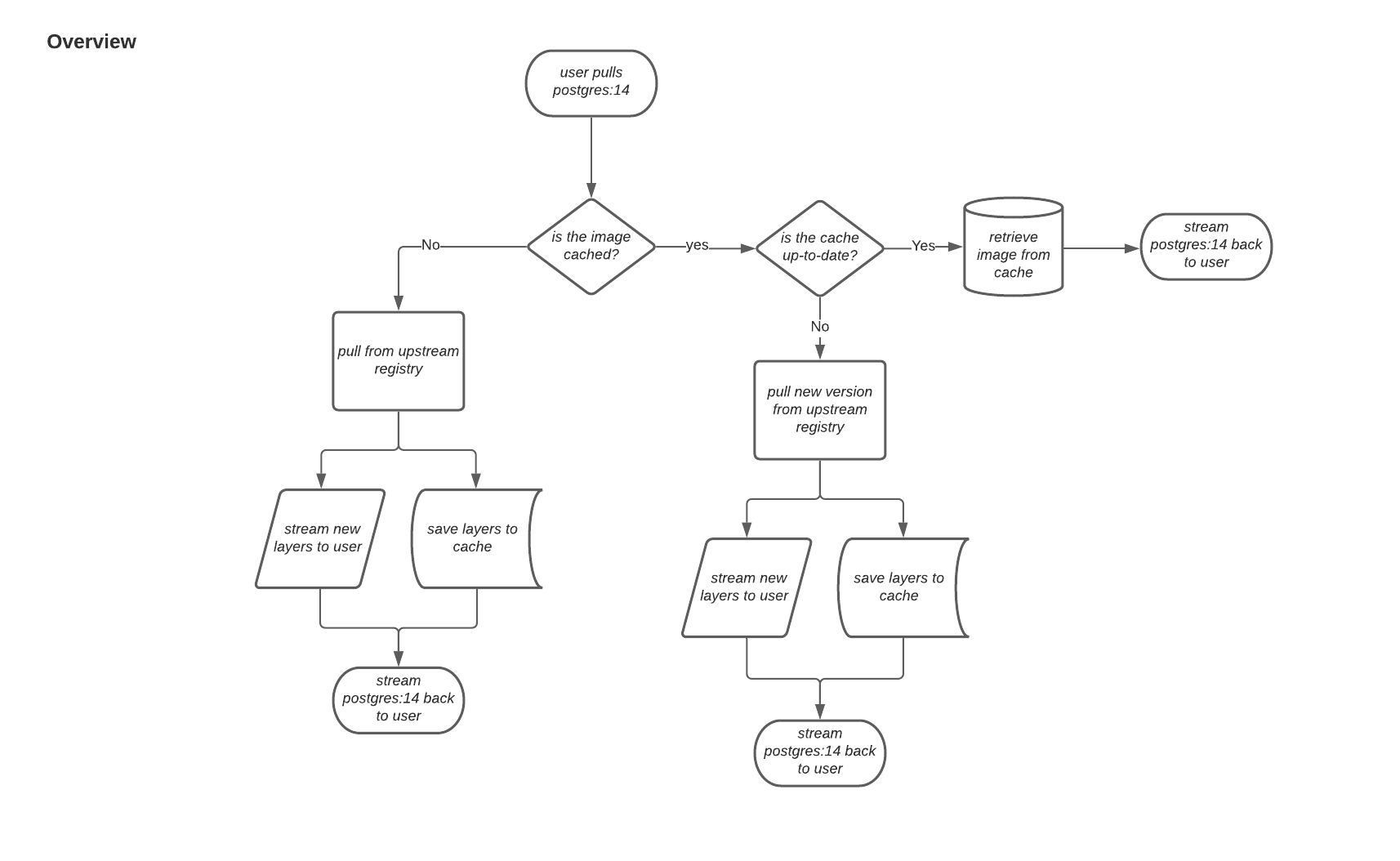
下图显示了代理缓存功能的预期设计流和架构。

Proxy cache overview

当用户从 Red Hat Quay 上的上游存储库拉取镜像(例如 postgres:14 )时,存储库会检查镜像是否存在。如果镜像不存在,则启动一个新的拉取(pull)。拉取后,镜像层会保存到并行用户的缓存和服务器。下图描述了这种情况的架构概述:

Pulled image overview

如果缓存中存在镜像,用户可以依赖 Quay 的缓存来与上游源保持最新状态,以便自动拉取缓存中较新的镜像。当上游 registry 中覆盖原始镜像的标签时会出现这种情况。下图描述了当上游镜像和缓存镜像版本不同时发生的情况概述:

Updating opposing layers overview

如果上游镜像和缓存的版本相同,则不会拉取层,并将缓存的镜像传送到用户。

在某些情况下,用户会在上游 registry 停机时启动拉取。如果在配置的过时的周期内发生这种情况,则会传输存储在缓存中的镜像。如果在配置的过时的周期后拉取发生,则会向用户传播错误。下图描述了在配置过时的时间后进行拉取时的架构概述:

Staleness pull overview

Quay 管理员可以利用组织的可配置大小限制来限制缓存大小,以便后端存储消耗保持可预测状态。这可以通过根据使用镜像的频率从缓存中丢弃镜像来实现。下图描述了这种情况的架构概述:

返回顶部
Red Hat logoGithubredditYoutubeTwitter

学习

尝试、购买和销售

社区

关于红帽文档

通过我们的产品和服务,以及可以信赖的内容,帮助红帽用户创新并实现他们的目标。 了解我们当前的更新.

让开源更具包容性

红帽致力于替换我们的代码、文档和 Web 属性中存在问题的语言。欲了解更多详情,请参阅红帽博客.

關於紅帽

我们提供强化的解决方案,使企业能够更轻松地跨平台和环境(从核心数据中心到网络边缘)工作。

Theme

© 2026 Red Hat