2.2. 容器企业拓扑


基于容器的企业拓扑为大量自动化提供冗余和更高的计算。包括经过测试的基础架构拓扑、系统要求、网络端口配置和示例清单文件,用于安装。

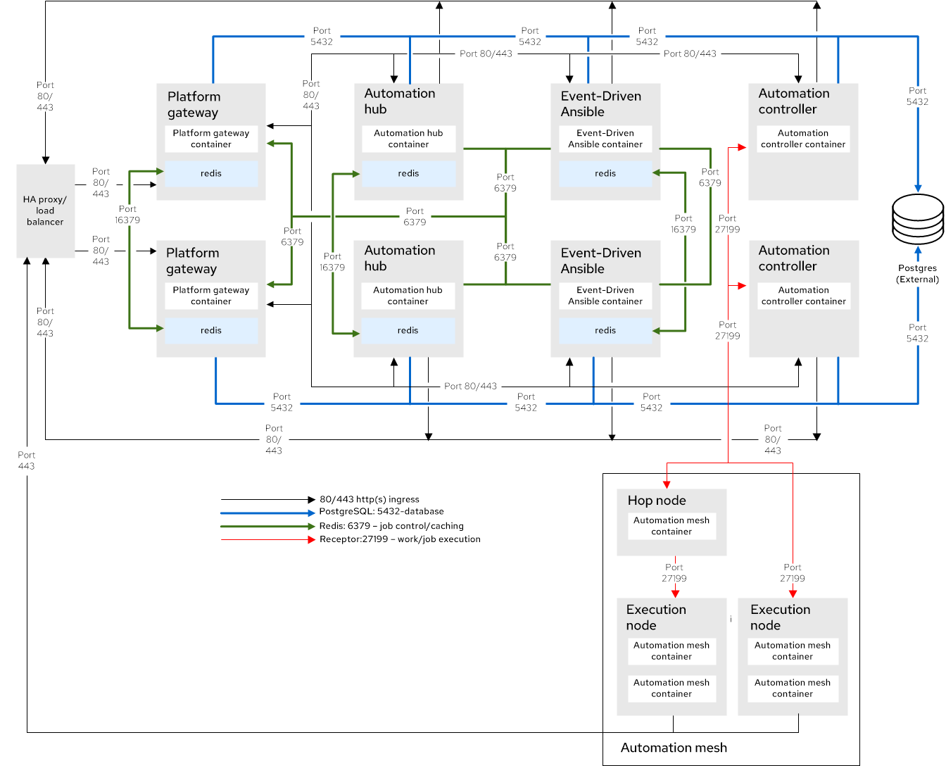
2.2.1. 基础架构拓扑

此部署模型的红帽测试的基础架构拓扑:

图 2.2. 基础架构拓扑图

容器企业拓扑图

红帽根据以下要求测试每个虚拟机:

Expand
表 2.5. 虚拟机要求
要求最低要求

RAM

16 GB

CPU

4

本地磁盘

  • 总可用磁盘空间:60 GB
  • 安装目录:15 GB (如果在专用分区中)
  • 用于在线安装的 /var/tmp: 1 GB
  • 用于离线或捆绑安装的 /var/tmp: 3 GB
  • 临时目录(默认为 /tmp)用于离线或捆绑安装:10GB

磁盘 IOPS

3000

Expand
表 2.6. 基础架构拓扑组件
VM 数量用途VM 组名称示例

2

带有 colocated Redis 的平台网关

automationgateway

2

自动化控制器

AutomationController

2

带有 colocated Redis 的私有自动化中心

automationhub

2

带有 colocated Redis 的 event-Driven Ansible

Automationeda

1

自动化网格跃点节点

execution_nodes

2

自动化网格执行节点

execution_nodes

1

外部管理的数据库服务

N/A

1

平台网关前面的 HAProxy 负载均衡器(外部管理)

N/A

注意
  • 兼容 Redis 高可用性(HA)部署需要 6 个虚拟机。当使用容器化安装程序安装 Ansible Automation Platform 时,Red Hat Redis 可以在您选择的任何 Ansible Automation Platform 组件虚拟机上并置,但执行节点或 PostgreSQL 数据库除外。它们也可能被分配专门用于 Redis 使用的虚拟机。
  • 容器化 Ansible Automation Platform 不支持外部 Redis。

2.2.2. 测试的系统配置

红帽已测试了这些配置来安装和运行 Red Hat Ansible Automation Platform:

Expand
表 2.7. 系统配置
类型描述

订阅

  • 有效的 Red Hat Ansible Automation Platform 订阅
  • 有效的 Red Hat Enterprise Linux 订阅(使用 BaseOS 和 AppStream 软件仓库)
 

操作系统

  • Red Hat Enterprise Linux 9.4 或更高版本的 Red Hat Enterprise Linux 9 次版本。
  • Red Hat Enterprise Linux 10 或更高版本的 Red Hat Enterprise Linux 10 次版本。
 

CPU 架构

x86_64, AArch64, s390x (IBM Z), ppc64le (IBM Power)

 

ansible-core

  • RHEL 9:安装程序使用 ansible-core 2.14,Ansible Automation Platform 操作使用 ansible-core 2.16。
  • RHEL 10: 安装程序使用 ansible-core 2.16,Ansible Automation Platform 操作使用 ansible-core 2.16。
  • 安装程序使用 RHEL AppStream 存储库中的 ansible-core 软件包。
  • Ansible Automation Platform 捆绑包 ansible-core 2.16 用于操作,因此您不需要手动安装它。

浏览器

当前支持的 Mozilla Firefox 或 Google Chrome 版本。

 

数据库

  • 对于 Ansible Automation Platform 管理的数据库:PostgreSQL 15。
  • 对于客户提供的客户(外部)数据库:PostgreSQL 15、16 或 17。
  • 外部(客户支持)数据库需要 Unicode (ICU)支持国际组件。
  • 使用 PostgreSQL 16 或 17 的外部数据库必须依赖外部备份和恢复进程。备份和恢复功能取决于 PostgreSQL 15 提供的实用程序。

2.2.3. 网络端口

Red Hat Ansible Automation Platform 使用多个端口与其服务进行通信。这些端口必须处于打开状态,并可用于 Red Hat Ansible Automation Platform。确保这些端口可用,且防火墙不会阻止。

Expand
表 2.8. 网络端口和协议
端口号协议服务Source目的地描述

80/443

TCP

HTTP/HTTPS

Event-Driven Ansible

Automation hub

拉取容器决策环境

80/443

TCP

HTTP/HTTPS

Event-Driven Ansible

自动化控制器

启动自动化控制器作业

80/443

TCP

HTTP/HTTPS

自动化控制器

Automation hub

拉取集合和执行环境镜像

80/443

TCP

HTTP/HTTPS

HAProxy 负载均衡器

平台网关

外部负载均衡器访问

80/443

TCP

HTTP/HTTPS

平台网关

自动化控制器

自动化控制器通信的平台网关

80/443

TCP

HTTP/HTTPS

平台网关

Automation hub

到自动化 hub 通信的平台网关

80/443

TCP

HTTP/HTTPS

平台网关

Event-Driven Ansible

到 Event-Driven Ansible 通信的平台网关

5432

TCP

PostgreSQL

Event-Driven Ansible

外部数据库

事件驱动 Ansible 数据库访问

5432

TCP

PostgreSQL

平台网关

外部数据库

平台网关数据库访问

5432

TCP

PostgreSQL

Automation hub

外部数据库

Automation hub 数据库访问

5432

TCP

PostgreSQL

自动化控制器

外部数据库

自动化控制器数据库访问

6379

TCP

Redis

Event-Driven Ansible

Redis 节点

用于 Event-Driven Ansible 的作业启动和数据存储

6379

TCP

Redis

平台网关

Redis 节点

平台网关服务的数据存储和检索

16379

TCP

Redis

Redis 节点

Redis 节点

Redis 集群总线通信

27199

TCP

Receptor

自动化控制器

hop 节点和执行节点

Mesh 节点直接连接到控制器。允许作业分发的双向通信。

27199

TCP

Receptor

hop 节点

执行节点

Mesh 节点通过跃点节点连接。允许以任一方向进行双向通信。

8080/8443

TCP

HTTP/HTTPS

平台网关

自动化控制器

自动化控制器 NGINX 端口。您可以使用以下清单变量配置这些端口: controller_nginx_http_portcontroller_nginx_https_port

8081/8444

TCP

HTTP/HTTPS

平台网关

Automation hub

自动化中心 NGINX 端口。您可以使用以下清单变量配置这些端口: hub_nginx_http_porthub_nginx_https_port

8082/8445

TCP

HTTP/HTTPS

平台网关

Event-Driven Ansible

event-Driven Ansible NGINX 端口。您可以使用以下清单变量配置这些端口: eda_nginx_http_port eda_nginx_https_port

8083/8446

TCP

HTTP/HTTPS

平台网关

平台网关

平台网关 NGINX 端口。您可以使用以下清单变量配置这些端口: gateway_nginx_http_portgateway_nginx_https_port

注意

如果使用清单变量更改任何端口值,请参阅 清单文件变量来查看所有 默认端口值,并确保没有端口冲突。

2.2.4. 清单文件示例

使用示例清单文件执行安装:

# This is the Ansible Automation Platform enterprise installer inventory file
# Consult the docs if you are unsure what to add
# For all optional variables consult the included README.md
# or the Red Hat documentation:
# https://docs.redhat.com/en/documentation/red_hat_ansible_automation_platform/2.6/html/containerized_installation

# This section is for your platform gateway hosts
# -----------------------------------------------------
[automationgateway]
gateway1.example.org
gateway2.example.org

# This section is for your automation controller hosts
# -----------------------------------------------------
[automationcontroller]
controller1.example.org
controller2.example.org

# This section is for your Ansible Automation Platform execution hosts
# -----------------------------------------------------
[execution_nodes]
hop1.example.org receptor_type='hop'
exec1.example.org
exec2.example.org

# This section is for your automation hub hosts
# -----------------------------------------------------
[automationhub]
hub1.example.org
hub2.example.org

# This section is for your Event-Driven Ansible controller hosts
# -----------------------------------------------------
[automationeda]
eda1.example.org
eda2.example.org

[redis]
gateway1.example.org
gateway2.example.org
hub1.example.org
hub2.example.org
eda1.example.org
eda2.example.org

[all:vars]

# Common variables
# https://docs.redhat.com/en/documentation/red_hat_ansible_automation_platform/2.6/html/containerized_installation/appendix-inventory-files-vars#general-variables
# -----------------------------------------------------
postgresql_admin_username=<set your own>
postgresql_admin_password=<set your own>
registry_username=<your RHN username>
registry_password=<your RHN password>

# Platform gateway
# https://docs.redhat.com/en/documentation/red_hat_ansible_automation_platform/2.6/html/containerized_installation/appendix-inventory-files-vars#platform-gateway-variables
# -----------------------------------------------------
gateway_admin_password=<set your own>
gateway_pg_host=externaldb.example.org
gateway_pg_database=<set your own>
gateway_pg_username=<set your own>
gateway_pg_password=<set your own>

# Automation controller
# https://docs.redhat.com/en/documentation/red_hat_ansible_automation_platform/2.6/html/containerized_installation/appendix-inventory-files-vars#controller-variables
# -----------------------------------------------------
controller_admin_password=<set your own>
controller_pg_host=externaldb.example.org
controller_pg_database=<set your own>
controller_pg_username=<set your own>
controller_pg_password=<set your own>

# Automation hub
# https://docs.redhat.com/en/documentation/red_hat_ansible_automation_platform/2.6/html/containerized_installation/appendix-inventory-files-vars#hub-variables
# -----------------------------------------------------
hub_admin_password=<set your own>
hub_pg_host=externaldb.example.org
hub_pg_database=<set your own>
hub_pg_username=<set your own>
hub_pg_password=<set your own>

# Event-Driven Ansible controller
# https://docs.redhat.com/en/documentation/red_hat_ansible_automation_platform/2.6/html/containerized_installation/appendix-inventory-files-vars#event-driven-ansible-variables
# -----------------------------------------------------
eda_admin_password=<set your own>
eda_pg_host=externaldb.example.org
eda_pg_database=<set your own>
eda_pg_username=<set your own>
eda_pg_password=<set your own>
Copy to Clipboard Toggle word wrap
Red Hat logoGithubredditYoutubeTwitter

学习

尝试、购买和销售

社区

关于红帽文档

通过我们的产品和服务,以及可以信赖的内容,帮助红帽用户创新并实现他们的目标。 了解我们当前的更新.

让开源更具包容性

红帽致力于替换我们的代码、文档和 Web 属性中存在问题的语言。欲了解更多详情,请参阅红帽博客.

關於紅帽

我们提供强化的解决方案,使企业能够更轻松地跨平台和环境(从核心数据中心到网络边缘)工作。

Theme

© 2026 Red Hat
返回顶部