3.2. コンテナーエンタープライズトポロジー


コンテナーベースのエンタープライズトポロジーは、大規模な自動化に冗長性と高度なコンピュートを提供します。テスト済みのインフラストラクチャートポロジー、システム要件、ネットワークポート設定、およびインストール用のインベントリーファイルの例が含まれています。

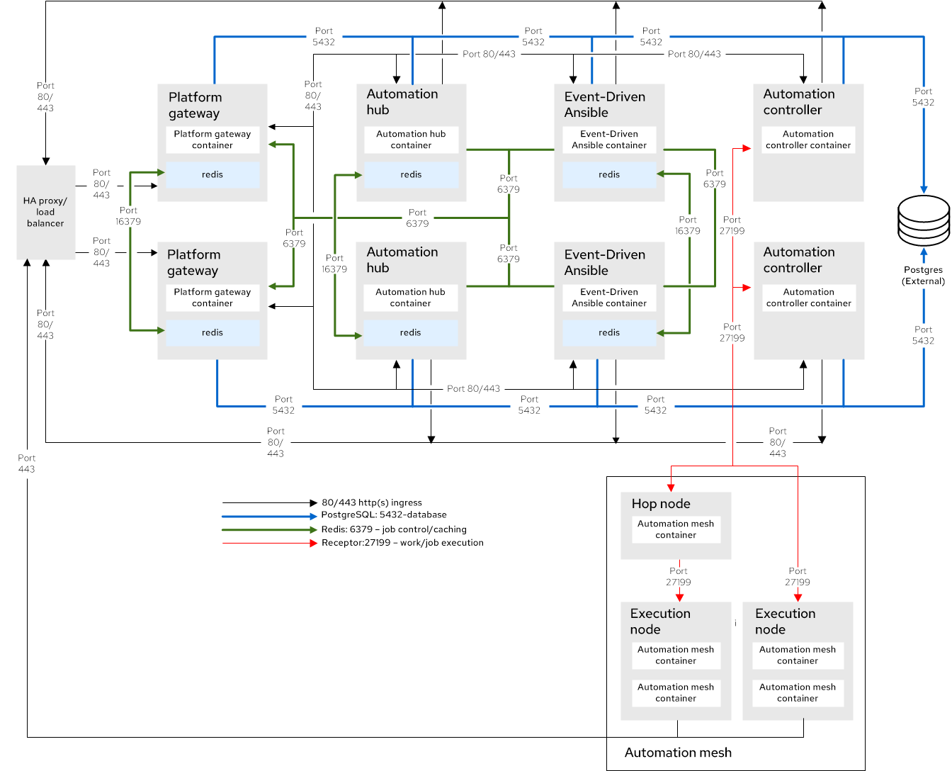
3.2.1. インフラストラクチャートポロジー

Red Hat はこのデプロイメントモデルに対してインフラストラクチャートポロジーをテストしました。

図3.2 インフラストラクチャートポロジー図

エンタープライズコンテナートポロジー図

Red Hat は、次の要件に基づいて各仮想マシンをテストします。

Expand
表3.5 仮想マシンの要件
要件最小要件

RAM

16 GB

CPU

4

ローカルディスク

  • 使用可能なディスク容量合計: 60 GB
  • インストールディレクトリー: 15 GB (専用パーティションの場合)
  • オンラインインストール用の /var/tmp: 1 GB
  • オフラインまたはバンドルインストール用の /var/tmp: 3 GB
  • オフラインまたはバンドルインストール用の一時ディレクトリー (デフォルトは /tmp): 10GB

ディスク IOPS

3000

Expand
表3.6 インフラストラクチャートポロジーコンポーネント
仮想マシン数目的仮想マシングループ名の例

2

プラットフォームゲートウェイおよび併置される Redis

automationgateway

2

Automation Controller

automationcontroller

2

Private Automation Hub および併置される Redis

automationhub

2

Event-Driven Ansible および併置される Redis

automationeda

1

自動化メッシュホップノード

execution_nodes

2

自動化メッシュ実行ノード

execution_nodes

1

外部管理データベースサービス

該当なし

1

プラットフォームゲートウェイの前にある HAProxy ロードバランサー (外部管理)

該当なし

注記
  • Redis の高可用性 (HA) 互換デプロイメントには、6 台の仮想マシンが必要です。コンテナー化されたインストーラーを使用して Ansible Automation Platform をインストールする場合は、実行ノードまたは PostgreSQL データベースを除く任意の Ansible Automation Platform コンポーネント仮想マシンに Redis を共存させることができます。また、Redis 専用の仮想マシンが割り当てられる場合もあります。
  • 外部 Redis は、コンテナー化された Ansible Automation Platform ではサポートされていません。

3.2.2. テスト済みのシステム構成

Red Hat は、Red Hat Ansible Automation Platform をインストールおよび実行するために、次の設定をテストしました。

Expand
表3.7 システム構成
種類説明注記

サブスクリプション

  • 有効な Red Hat Ansible Automation Platform サブスクリプション
  • 有効な Red Hat Enterprise Linux サブスクリプション (BaseOS および AppStream リポジトリーを使用するため)
 

オペレーティングシステム

  • Red Hat Enterprise Linux 9.4 またはそれ以降の Red Hat Enterprise Linux 9 のマイナーバージョン。
  • Red Hat Enterprise Linux 10 またはそれ以降の Red Hat Enterprise Linux 10 のマイナーバージョン。
 

CPU アーキテクチャー

x86_64、AArch64、s390x (IBM Z)、ppc64le (IBM Power)

 

ansible-core

  • RHEL 9: インストールプログラムでは ansible-core 2.14 が使用され、Ansible Automation Platform 操作では ansible-core 2.16 が使用されます。
  • RHEL 10: インストールプログラムは ansible-core 2.16 を使用し、Ansible Automation Platform 操作は ansible-core 2.16 を使用します。
  • インストールプログラムは、RHEL AppStream リポジトリーの ansible-core パッケージを使用します。
  • Ansible Automation Platform には操作用に ansible-core 2.16 がバンドルされているため、手動でインストールする必要はありません。

ブラウザー

現在サポートされている Mozilla Firefox または Google Chrome のバージョン。

 

データベース

PostgreSQL 15

外部 (お客様がサポートする) データベースには、International Components for Unicode (ICU) のサポートが必要です。

3.2.3. ネットワークポート

Red Hat Ansible Automation Platform は、サービスとの通信に複数のポートを使用します。Red Hat Ansible Automation Platform が動作するには、これらのポートが開いていて利用できるようにする必要があります。これらのポートが利用可能であり、ファイアウォールによってブロックされていないことを確認してください。

Expand
表3.8 ネットワークポートおよびプロトコル
ポート番号プロトコルサービスソース送信先説明

80/443

TCP

HTTP/HTTPS

Event-Driven Ansible

Automation Hub

プルコンテナー決定環境

80/443

TCP

HTTP/HTTPS

Event-Driven Ansible

Automation Controller

Automation Controller ジョブを起動します

80/443

TCP

HTTP/HTTPS

Automation Controller

Automation Hub

コレクションと実行環境イメージをプルする

80/443

TCP

HTTP/HTTPS

HAProxy ロードバランサー

プラットフォームゲートウェイ

外部ロードバランサーアクセス

80/443

TCP

HTTP/HTTPS

プラットフォームゲートウェイ

Automation Controller

Automation Controller 通信へのプラットフォームゲートウェイ

80/443

TCP

HTTP/HTTPS

プラットフォームゲートウェイ

Automation Hub

Automation Hub 通信へのプラットフォームゲートウェイ

80/443

TCP

HTTP/HTTPS

プラットフォームゲートウェイ

Event-Driven Ansible

Event-Driven Ansible 通信へのプラットフォームゲートウェイ

5432

TCP

PostgreSQL

Event-Driven Ansible

外部データベース

Event-Driven Ansible データベースアクセス

5432

TCP

PostgreSQL

プラットフォームゲートウェイ

外部データベース

プラットフォームゲートウェイデータベースアクセス

5432

TCP

PostgreSQL

Automation Hub

外部データベース

Automation Hub データベースアクセス

5432

TCP

PostgreSQL

Automation Controller

外部データベース

Automation Controller データベースアクセス

6379

TCP

Redis

Event-Driven Ansible

Redis ノード

Event-Driven Ansible のジョブ起動とデータ保存

6379

TCP

Redis

プラットフォームゲートウェイ

Redis ノード

プラットフォームゲートウェイサービスのデータ保存と取得

16379

TCP

Redis

Redis ノード

Redis ノード

Redis クラスターバス通信

27199

TCP

Receptor

Automation Controller

ホップノードと実行ノード

メッシュノードはコントローラーに直接接続します。ジョブ配布のための双方向通信を可能にします。

27199

TCP

Receptor

ホップノード

実行ノード

メッシュノードはホップノードを介して接続します。どちらの方向でも双方向通信を可能にします。

8080/8443

TCP

HTTP/HTTPS

プラットフォームゲートウェイ

Automation Controller

Automation Controller の NGINX ポート。これらのポートは、controller_nginx_http_portcontroller_nginx_https_port のインベントリー変数を使用して設定できます。

8081/8444

TCP

HTTP/HTTPS

プラットフォームゲートウェイ

Automation Hub

Automation Hub の NGINX ポート。これらのポートは、hub_nginx_http_porthub_nginx_https_port のインベントリー変数を使用して設定できます。

8082/8445

TCP

HTTP/HTTPS

プラットフォームゲートウェイ

Event-Driven Ansible

Event-Driven Ansible NGINX ポート。これらのポートは、eda_nginx_http_porteda_nginx_https_port のインベントリー変数を使用して設定できます。

8083/8446

TCP

HTTP/HTTPS

プラットフォームゲートウェイ

プラットフォームゲートウェイ

プラットフォームゲートウェイの NGINX ポート。これらのポートは、gateway_nginx_http_portgateway_nginx_https_port のインベントリー変数を使用して設定できます。

注記

インベントリー変数を使用してポート値を変更する場合は、インベントリーファイル変数 を参照してすべてのデフォルトのポート値を確認し、ポートの競合がないことを確認してください。

3.2.4. インベントリーファイルの例

インストールを実行するには、サンプルのインベントリーファイルを使用します。

# This is the Ansible Automation Platform enterprise installer inventory file
# Consult the docs if you are unsure what to add
# For all optional variables consult the included README.md
# or the Red Hat documentation:
# https://docs.redhat.com/en/documentation/red_hat_ansible_automation_platform/2.5/html/containerized_installation

# This section is for your platform gateway hosts
# -----------------------------------------------------
[automationgateway]
gateway1.example.org
gateway2.example.org

# This section is for your automation controller hosts
# -----------------------------------------------------
[automationcontroller]
controller1.example.org
controller2.example.org

# This section is for your Ansible Automation Platform execution hosts
# -----------------------------------------------------
[execution_nodes]
hop1.example.org receptor_type='hop'
exec1.example.org
exec2.example.org

# This section is for your automation hub hosts
# -----------------------------------------------------
[automationhub]
hub1.example.org
hub2.example.org

# This section is for your Event-Driven Ansible controller hosts
# -----------------------------------------------------
[automationeda]
eda1.example.org
eda2.example.org

[redis]
gateway1.example.org
gateway2.example.org
hub1.example.org
hub2.example.org
eda1.example.org
eda2.example.org

[all:vars]

# Common variables
# https://docs.redhat.com/en/documentation/red_hat_ansible_automation_platform/2.5/html/containerized_installation/appendix-inventory-files-vars#general-variables
# -----------------------------------------------------
postgresql_admin_username=<set your own>
postgresql_admin_password=<set your own>
registry_username=<your RHN username>
registry_password=<your RHN password>

# Platform gateway
# https://docs.redhat.com/en/documentation/red_hat_ansible_automation_platform/2.5/html/containerized_installation/appendix-inventory-files-vars#platform-gateway-variables
# -----------------------------------------------------
gateway_admin_password=<set your own>
gateway_pg_host=externaldb.example.org
gateway_pg_database=<set your own>
gateway_pg_username=<set your own>
gateway_pg_password=<set your own>

# Automation controller
# https://docs.redhat.com/en/documentation/red_hat_ansible_automation_platform/2.5/html/containerized_installation/appendix-inventory-files-vars#controller-variables
# -----------------------------------------------------
controller_admin_password=<set your own>
controller_pg_host=externaldb.example.org
controller_pg_database=<set your own>
controller_pg_username=<set your own>
controller_pg_password=<set your own>

# Automation hub
# https://docs.redhat.com/en/documentation/red_hat_ansible_automation_platform/2.5/html/containerized_installation/appendix-inventory-files-vars#hub-variables
# -----------------------------------------------------
hub_admin_password=<set your own>
hub_pg_host=externaldb.example.org
hub_pg_database=<set your own>
hub_pg_username=<set your own>
hub_pg_password=<set your own>

# Event-Driven Ansible controller
# https://docs.redhat.com/en/documentation/red_hat_ansible_automation_platform/2.5/html/containerized_installation/appendix-inventory-files-vars#event-driven-ansible-variables
# -----------------------------------------------------
eda_admin_password=<set your own>
eda_pg_host=externaldb.example.org
eda_pg_database=<set your own>
eda_pg_username=<set your own>
eda_pg_password=<set your own>
Copy to Clipboard Toggle word wrap
Red Hat logoGithubredditYoutubeTwitter

詳細情報

試用、購入および販売

コミュニティー

Red Hat ドキュメントについて

Red Hat をお使いのお客様が、信頼できるコンテンツが含まれている製品やサービスを活用することで、イノベーションを行い、目標を達成できるようにします。 最新の更新を見る.

多様性を受け入れるオープンソースの強化

Red Hat では、コード、ドキュメント、Web プロパティーにおける配慮に欠ける用語の置き換えに取り組んでいます。このような変更は、段階的に実施される予定です。詳細情報: Red Hat ブログ.

会社概要

Red Hat は、企業がコアとなるデータセンターからネットワークエッジに至るまで、各種プラットフォームや環境全体で作業を簡素化できるように、強化されたソリューションを提供しています。

Theme

© 2026 Red Hat
トップに戻る