2.2. RPM エンタープライズトポロジー


RPM ベースのエンタープライズトポロジーは、大規模な自動化に冗長性と高いコンピュートを提供します。テスト済みのインフラストラクチャートポロジー、システム要件、ネットワークポート設定、およびインストール用のインベントリーファイルの例が含まれています。

2.2.1. インフラストラクチャートポロジー

Red Hat はこのデプロイメントモデルに対してインフラストラクチャートポロジーをテストしました。

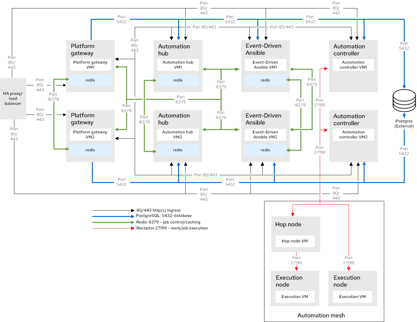
図2.2 インフラストラクチャートポロジー図

エンタープライズ RPM トポロジー図

Red Hat は、次の要件に基づいて各仮想マシンをテストします。

Expand
表2.5 仮想マシンの要件
要件最小要件

RAM

16 GB

CPU

4

ローカルディスク

60 GB

ディスク IOPS

3000

Expand
表2.6 インフラストラクチャートポロジーコンポーネント
仮想マシン数目的仮想マシングループ名の例

2

プラットフォームゲートウェイおよび併置される Redis

automationgateway

2

Automation Controller

automationcontroller

2

Private Automation Hub および併置される Redis

automationhub

2

Event-Driven Ansible および併置される Redis

automationedacontroller

1

自動化メッシュホップノード

execution_nodes

2

自動化メッシュ実行ノード

execution_nodes

1

外部管理データベースサービス

該当なし

1

プラットフォームゲートウェイの前にある HAProxy ロードバランサー (外部管理)

該当なし

注記
  • Redis の高可用性 (HA) デプロイメントには 6 台の仮想マシンが必要です。automation controller、実行ノード、または PostgreSQL データベースを除く各 Ansible Automation Platform コンポーネント仮想マシンに Redis を共存させることができます。
  • Ansible Automation Platform の RPM ベースのデプロイメントでは、外部 Redis はサポートされません。

2.2.2. テスト済みのシステム構成

Red Hat は、Red Hat Ansible Automation Platform をインストールおよび実行するために、次の設定をテストしました。

Expand
表2.7 テスト済みのシステム構成
タイプ説明 

サブスクリプション

有効な Red Hat Ansible Automation Platform サブスクリプション

 

オペレーティングシステム

  • Red Hat Enterprise Linux 9.4 またはそれ以降の Red Hat Enterprise Linux 9 のマイナーバージョン。
  • Red Hat Enterprise Linux 9.4 またはそれ以降の Red Hat Enterprise Linux 9 のマイナーバージョン。
 

CPU アーキテクチャー

x86_64、AArch64、s390x (IBM Z)、ppc64le (IBM Power)

 

ansible-core

ansible-core バージョン 2.16 以降

Ansible Automation Platform は、プラットフォームのインストールには、システム全体の ansible-core パッケージを使用しますが、コントロールプレーンと組み込み実行環境には、ansible-core 2.16 を使用します。

ブラウザー

Mozilla Firefox または Google Chrome の現行のサポートバージョン

 

データベース

PostgreSQL 15

外部 (お客様がサポートする) データベースは ICU をサポートしている必要があります。

2.2.3. ネットワークポート

Red Hat Ansible Automation Platform は、サービスとの通信に複数のポートを使用します。Red Hat Ansible Automation Platform が動作するには、これらのポートが開いていて利用できるようにする必要があります。これらのポートが利用可能であり、ファイアウォールによってブロックされていないことを確認してください。

Expand
表2.8 ネットワークポートおよびプロトコル
ポート番号プロトコルサービスソース宛先

80/443

TCP

HTTP/HTTPS

Event-Driven Ansible

Automation Hub

80/443

TCP

HTTP/HTTPS

Event-Driven Ansible

Automation Controller

80/443

TCP

HTTP/HTTPS

Automation Controller

Automation Hub

80/443

TCP

HTTP/HTTPS

HAProxy ロードバランサー

プラットフォームゲートウェイ

80/443

TCP

HTTP/HTTPS

プラットフォームゲートウェイ

Automation Controller

80/443

TCP

HTTP/HTTPS

プラットフォームゲートウェイ

Automation Hub

80/443

TCP

HTTP/HTTPS

プラットフォームゲートウェイ

Event-Driven Ansible

80/443

TCP

HTTP/HTTPS

実行ノード

プラットフォームゲートウェイ

5432

TCP

PostgreSQL

Event-Driven Ansible

外部データベース

5432

TCP

PostgreSQL

プラットフォームゲートウェイ

外部データベース

5432

TCP

PostgreSQL

Automation Hub

外部データベース

5432

TCP

PostgreSQL

Automation Controller

外部データベース

6379

TCP

Redis

Event-Driven Ansible

Redis ノード

6379

TCP

Redis

プラットフォームゲートウェイ

Redis ノード

8443

TCP

HTTPS

プラットフォームゲートウェイ

プラットフォームゲートウェイ

16379

TCP

Redis

Redis ノード

Redis ノード

27199

TCP

Receptor

Automation Controller

ホップノードと実行ノード

27199

TCP

Receptor

ホップノード

実行ノード

注記

インベントリー変数を使用してポート値を変更する場合は、インベントリーファイル変数 を参照してすべてのデフォルトのポート値を確認し、ポートの競合がないことを確認してください。

2.2.4. インベントリーファイルの例

インストールを実行するには、サンプルのインベントリーファイルを使用します。

# This is the Ansible Automation Platform enterprise installer inventory file
# Consult the docs if you are unsure what to add
# For all optional variables consult the Red Hat documentation:
# https://docs.redhat.com/en/documentation/red_hat_ansible_automation_platform/2.5/html/rpm_installation

# This section is for your platform gateway hosts
# -----------------------------------------------------
[automationgateway]
gateway1.example.org
gateway2.example.org

# This section is for your automation controller hosts
# -----------------------------------------------------
[automationcontroller]
controller1.example.org
controller2.example.org

[automationcontroller:vars]
peers=execution_nodes

# This section is for your Ansible Automation Platform execution hosts
# -----------------------------------------------------
[execution_nodes]
hop1.example.org node_type='hop'
exec1.example.org
exec2.example.org

# This section is for your automation hub hosts
# -----------------------------------------------------
[automationhub]
hub1.example.org
hub2.example.org

# This section is for your Event-Driven Ansible controller hosts
# -----------------------------------------------------
[automationedacontroller]
eda1.example.org
eda2.example.org

[redis]
gateway1.example.org
gateway2.example.org
hub1.example.org
hub2.example.org
eda1.example.org
eda2.example.org

[all:vars]
# Common variables
# https://docs.redhat.com/en/documentation/red_hat_ansible_automation_platform/2.5/html/rpm_installation/appendix-inventory-files-vars#general-variables
# -----------------------------------------------------
registry_username=<your RHN username>
registry_password=<your RHN password>

# Platform gateway
# https://docs.redhat.com/en/documentation/red_hat_ansible_automation_platform/2.5/html/rpm_installation/appendix-inventory-files-vars#platform-gateway-variables
# -----------------------------------------------------
automationgateway_admin_password=<set your own>
automationgateway_pg_host=<set your own>
automationgateway_pg_database=<set your own>
automationgateway_pg_username=<set your own>
automationgateway_pg_password=<set your own>

# Automation controller
# https://docs.redhat.com/en/documentation/red_hat_ansible_automation_platform/2.5/html/rpm_installation/appendix-inventory-files-vars#controller-variables
# -----------------------------------------------------
admin_password=<set your own>
pg_host=<set your own>
pg_database=<set your own>
pg_username=<set your own>
pg_password=<set your own>

# Automation hub
# https://docs.redhat.com/en/documentation/red_hat_ansible_automation_platform/2.5/html/rpm_installation/appendix-inventory-files-vars#hub-variables
# -----------------------------------------------------
automationhub_admin_password=<set your own>
automationhub_pg_host=<set your own>
automationhub_pg_database=<set your own>
automationhub_pg_username=<set your own>
automationhub_pg_password=<set your own>

# Event-Driven Ansible controller
# https://docs.redhat.com/en/documentation/red_hat_ansible_automation_platform/2.5/html/rpm_installation/appendix-inventory-files-vars#event-driven-ansible-variables
# -----------------------------------------------------
automationedacontroller_admin_password=<set your own>
automationedacontroller_pg_host=<set your own>
automationedacontroller_pg_database=<set your own>
automationedacontroller_pg_username=<set your own>
automationedacontroller_pg_password=<set your own>
Copy to Clipboard Toggle word wrap
Red Hat logoGithubredditYoutubeTwitter

詳細情報

試用、購入および販売

コミュニティー

Red Hat ドキュメントについて

Red Hat をお使いのお客様が、信頼できるコンテンツが含まれている製品やサービスを活用することで、イノベーションを行い、目標を達成できるようにします。 最新の更新を見る.

多様性を受け入れるオープンソースの強化

Red Hat では、コード、ドキュメント、Web プロパティーにおける配慮に欠ける用語の置き換えに取り組んでいます。このような変更は、段階的に実施される予定です。詳細情報: Red Hat ブログ.

会社概要

Red Hat は、企業がコアとなるデータセンターからネットワークエッジに至るまで、各種プラットフォームや環境全体で作業を簡素化できるように、強化されたソリューションを提供しています。

Theme

© 2026 Red Hat
トップに戻る