1.2. 监控堆栈架构


OpenShift Container Platform 监控堆栈基于 Prometheus 开源项目及其更广的生态系统。您可以了解监控堆栈架构,其中包含用于监控用户定义的项目的默认监控组件和组件。

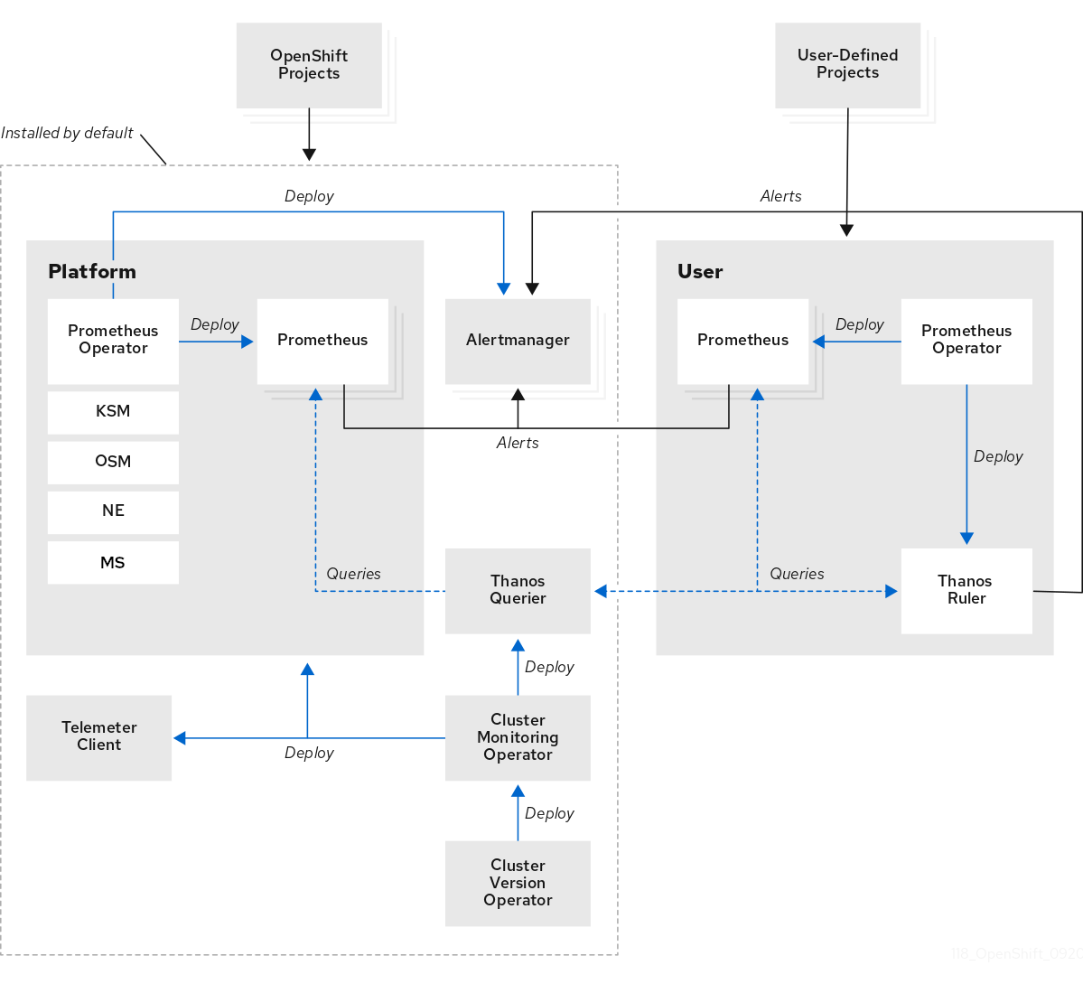
1.2.1. 了解监控堆栈

监控堆栈包括以下组件:

默认平台监控组件

在 OpenShift Container Platform 安装过程中,默认会在 openshift-monitoring 项目中安装一组平台监控组件。这为包括 Kubernetes 服务在内的核心集群组件提供了监控。默认监控堆栈还为集群启用远程健康状态监控。

您可以在下图中 默认在 Installed 中看到这些组件。

用于监控用户定义的项目的组件

如果为用户定义的项目启用监控,则会在 openshift-user-workload-monitoring 项目中安装其他监控组件。这为用户定义的项目提供了可选监控。

您可以在下图的 User 部分看到这些组件。

OpenShift Container Platform monitoring architecture

1.2.2. 默认监控组件

默认情况下,OpenShift Container Platform 4.19 监控堆栈包括以下组件:

Expand
表 1.1. 默认监控堆栈组件
组件描述

Cluster Monitoring Operator

Cluster Monitoring Operator (CMO) 是监控堆栈的核心组件。它部署、管理和自动更新 Prometheus 和 Alertmanager 实例、Thanos Querier、Teleme Client 和 metrics 目标。CMO 由 Cluster Version Operator (CVO) 部署。

Prometheus Operator

openshift-monitoring 项目中的 Prometheus Operator 将创建、配置和管理平台 Prometheus 实例和 Alertmanager 实例。它还会根据 Kubernetes 标签查询来自动生成监控目标配置。

Prometheus

OpenShift Container Platform 监控堆栈基于 Prometheus 监控系统。Prometheus 是一个时间序列数据库和用于指标的规则评估引擎。Prometheus 将警报发送到 Alertmanager 进行处理。

指标服务器

Metrics Server 组件(上图中的 MS)会收集资源指标,并在 metrics.k8s.io Metrics API 服务中公开这些资源指标,以便其他工具和 API 使用,这样就可以使核心平台 Prometheus 堆栈可以不再处理此功能。请注意,在 OpenShift Container Platform 4.16 发行版本中,Prometheus Adapter 被 Metrics Server 替代。

Alertmanager

Alertmanager 服务处理从 Prometheus 接收的警报。Alertmanager 还负责将警报发送到外部通知系统。

kube-state-metrics 代理

kube-state-metrics 导出器代理(上图中的 KSM)将 Kubernetes 对象转换为 Prometheus 可使用的指标。

monitoring-plugin

monitoring-plugin 动态插件组件在 OpenShift Container Platform Web 控制台的 Observe 部分中部署监控页面。您可以使用 Cluster Monitoring Operator 配置映射设置来管理 web 控制台页面的 monitoring-plugin 资源。

openshift-state-metrics 代理

openshift-state-metrics 导出器(上图中的 OSM)通过添加了对特定 OpenShift Container Platform 资源的指标数据扩展了 kube-state-metrics。

node-exporter 代理

node-exporter 代理(上图中的NE)会收集有关集群中每个节点的指标。node-exporter 代理部署在每个节点上。

Thanos querier

Thanos Querier 将 OpenShift Container Platform 核心指标和用于用户定义项目的指标聚合在单个多租户接口下,并选择性地进行重复数据删除。

Telemeter Client

Telemeter Client 将数据的子部分从平台 Prometheus 实例发送到红帽,以启用集群的远程健康监控。

监控堆栈监控堆栈内的所有组件。更新 OpenShift Container Platform 时,组件会自动更新。

1.2.2.1. 默认监控目标

除了堆栈本身的组件外,默认的监控堆栈还会监控额外的平台组件。

以下是监控目标的示例:

  • CoreDNS
  • etcd
  • HAProxy
  • 镜像 registry
  • Kubelets
  • Kubernetes API 服务器
  • Kubernetes 控制器管理器
  • Kubernetes 调度程序
  • OpenShift API 服务器
  • OpenShift Controller Manager
  • Operator Lifecycle Manager (OLM)
注意
  • 具体目标列表可能会因集群功能和安装的组件而异。
  • 每个 OpenShift Container Platform 组件负责自己的监控配置。对于 OpenShift Container Platform 组件监控的问题,请针对具体组件(而非常规的监控组件)创建一个Jira 程序错误报告

其他 OpenShift Container Platform 框架组件也可能会公开指标。如需详细信息,请参阅相应的文档。

1.2.3. 用于监控用户定义的项目的组件

OpenShift Container Platform 包括对监控堆栈的可选增强,供您用于监控用户定义的项目中的服务和 Pod。此功能包括以下组件:

Expand
表 1.2. 用于监控用户定义的项目的组件
组件描述

Prometheus Operator

openshift-user-workload-monitoring 项目中的 Prometheus Operator 在同一项目中创建、配置和管理 Prometheus 和 Thanos Ruler 实例。

Prometheus

Prometheus 是为用户定义的项目提供监控的监控系统。Prometheus 将警报发送到 Alertmanager 进行处理。

Thanos Ruler

Thanos Ruler 是 Prometheus 的一个规则评估引擎,作为一个独立的进程来部署。在 OpenShift Container Platform 中,Thanos Ruler 为监控用户定义的项目提供规则和警报评估。

Alertmanager

Alertmanager 服务处理从 Prometheus 和 Thanos Ruler 接收的警报。Alertmanager 还负责将用户定义的警报发送到外部通知系统。部署该服务是可选的。

注意

在为用户定义的项目启用监控后,会部署上表中的组件。

监控堆栈监控用户定义的项目的所有组件。更新 OpenShift Container Platform 时,组件会自动更新。

1.2.3.1. 用户定义的项目的监控目标

为用户定义的项目启用监控后,您可以监控:

  • 通过用户定义的项目中的服务端点提供的指标。
  • 在用户定义的项目中运行的 Pod。

1.2.4. 高可用性集群中的监控堆栈

默认情况下,在多节点集群中,以下组件以高可用性(HA)模式运行,以防止数据丢失和服务中断:

  • Prometheus
  • Alertmanager
  • Thanos Ruler
  • Thanos querier
  • 指标服务器
  • 监控插件

组件在两个 pod 之间复制,每个 pod 在单独的节点上运行。这意味着监控堆栈可以容忍一个 pod 的丢失。

Prometheus 处于 HA 模式
  • 这两个副本都独立提取同一目标并评估相同的规则。
  • 副本不会相互通信。因此,数据在 pod 之间可能会有所不同。
处于 HA 模式的 Alertmanager
  • 这两个副本将相互同步通知和静默状态。这样可确保每个通知至少发送一次。
  • 如果副本间无法通信,或者在接收端有问题,则通知仍然会被发送,但可能会重复。
重要

Prometheus、Alertmanager 和 Thanos Ruler 是有状态组件。为确保高可用性,您必须为它们配置持久性存储。

1.2.5. 监控堆栈中的 TLS 安全性和轮转

了解 TLS 配置集和证书轮转如何在 OpenShift Container Platform 监控堆栈中工作,以保持通信安全。

监控组件的 TLS 安全配置集
监控堆栈的所有组件都使用集群管理员集中配置的 TLS 安全配置集设置。监控堆栈组件使用全局 OpenShift Container Platform apiservers.config.openshift.io/cluster 资源中的 tlsSecurityProfile 字段中已存在的 TLS 安全配置集设置。
TLS 证书轮转和自动重启

Cluster Monitoring Operator 管理监控组件的内部 TLS 证书生命周期。这些证书保护监控组件之间的内部通信。

在证书轮转过程中,CMO 会更新 secret 和配置映射,这会触发受影响 pod 的自动重启。这是一个预期的行为,pod 会自动恢复。

以下示例显示了证书轮转过程中发生的事件:

$ oc get events -n openshift-monitoring

LAST SEEN   TYPE      REASON              OBJECT                                   MESSAGE
2h39m       Normal    SecretUpdated       deployment/cluster-monitoring-operator   Updated Secret/grpc-tls -n openshift-monitoring because it changed
2h39m       Normal    SecretCreated       deployment/cluster-monitoring-operator   Created Secret/prometheus-user-workload-grpc-tls -n openshift-user-workload-monitoring because it was missing
2h39m       Normal    SecretCreated       deployment/cluster-monitoring-operator   Created Secret/thanos-querier-grpc-tls -n openshift-monitoring because it was missing
2h39m       Normal    SecretCreated       deployment/cluster-monitoring-operator   Created Secret/thanos-ruler-grpc-tls -n openshift-user-workload-monitoring because it was missing
2h39m       Normal    SecretCreated       deployment/cluster-monitoring-operator   Created Secret/prometheus-k8s-grpc-tls -n openshift-monitoring because it was missing
2h38m       Warning   FailedMount         pod/prometheus-k8s-0                     MountVolume.SetUp failed for volume "secret-grpc-tls" : secret "prometheus-k8s-grpc-tls" not found
2h39m       Normal    Created             pod/prometheus-k8s-0                     Created container kube-rbac-proxy-thanos
2h39m       Normal    Started             pod/prometheus-k8s-0                     Started container kube-rbac-proxy-thanos
2h39m       Normal    SuccessfulDelete    statefulset/prometheus-k8s               delete Pod prometheus-k8s-0 in StatefulSet prometheus-k8s successful
2h39m       Normal    SuccessfulCreate    statefulset/prometheus-k8s               create Pod prometheus-k8s-0 in StatefulSet prometheus-k8s successful
Copy to Clipboard Toggle word wrap

此术语表定义了 OpenShift Container Platform 架构中使用的常见术语。

Alertmanager
Alertmanager 处理从 Prometheus 接收的警报。Alertmanager 还负责将警报发送到外部通知系统。
警报规则
警报规则包含一组概述集群中特定状态的条件。当这些条件满足时会触发警报。可为警报规则分配一个严重性来定义警报的路由方式。
Cluster Monitoring Operator
Cluster Monitoring Operator (CMO) 是监控堆栈的核心组件。它部署和管理 Prometheus 实例,如 Thanos Querier、Telemeter Client 和 metrics 目标,以确保它们保持最新状态。CMO 由 Cluster Version Operator (CVO) 部署。
Cluster Version Operator
Cluster Version Operator (CVO) 管理集群 Operator 的生命周期,其中许多默认安装在 OpenShift Container Platform 中。
配置映射
配置映射提供将配置数据注入 pod 的方法。您可以在类型为 ConfigMap 的卷中引用存储在配置映射中的数据。在 pod 中运行的应用程序可以使用这个数据。
Container
容器是一个轻量级的可执行镜像,包括软件及其所有依赖项。容器将虚拟化操作系统。因此,您可以在数据中心、公共或私有云以及开发人员的笔记本电脑中运行容器。
自定义资源 (CR)
CR 是 Kubernetes API 的扩展。您可以创建自定义资源。
etcd
etcd 是 OpenShift Container Platform 的键值存储,它存储所有资源对象的状态。
Kubelets
在节点上运行并读取容器清单。确保定义的容器已启动且正在运行。
Kubernetes API 服务器
Kubernetes API 服务器验证并配置 API 对象的数据。
Kubernetes 控制器管理器
Kubernetes 控制器管理器管理集群的状态。
Kubernetes 调度程序
Kubernetes 调度程序将 pod 分配给节点。
labels
标签是可用于组织和选择对象子集(如 pod)的键值对。
指标服务器
Metrics Server(指标服务器)组件会收集资源指标,并在 metrics.k8s.io Metrics API 服务中公开这些资源指标,以便其他工具和 API 使用它们,这样就可以使核心平台 Prometheus 堆栈可以不再处理此功能。
node
OpenShift Container Platform 集群中的计算机器。节点是虚拟机 (VM) 或物理计算机。
Operator
在 OpenShift Container Platform 集群中打包、部署和管理 Kubernetes 应用程序的首选方法。Operator 将人类操作知识编码到一个软件程序中,易于打包并与客户共享。
Operator Lifecycle Manager (OLM)
OLM 可帮助您安装、更新和管理 Kubernetes 原生应用程序的生命周期。OLM 是一个开源工具包,用于以有效、自动化且可扩展的方式管理 Operator。
持久性存储
即便在设备关闭后也存储数据。Kubernetes 使用持久性卷来存储应用程序数据。
持久性卷声明 (PVC)
您可以使用 PVC 将 PersistentVolume 挂载到 Pod 中。您可以在不了解云环境的详情的情况下访问存储。
pod
pod 是 Kubernetes 中的最小逻辑单元。pod 由一个或多个容器组成,可在 worker 节点上运行。
Prometheus
Prometheus 是 OpenShift Container Platform 监控堆栈所依据的监控系统。Prometheus 是一个时间序列数据库和用于指标的规则评估引擎。Prometheus 将警报发送到 Alertmanager 进行处理。
Prometheus Operator
openshift-monitoring 项目中的 Prometheus Operator 负责创建、配置和管理平台 Prometheus 和 Alertmanager 实例。它还会根据 Kubernetes 标签查询来自动生成监控目标配置。
静默
可对警报应用静默,以防止在警报条件满足时发送通知。在您着手处理根本问题的同时,您可在初始通知后将警报静音。
storage
OpenShift Container Platform 支持许多类型的存储,包括内部存储和云供应商。您可以在 OpenShift Container Platform 集群中管理持久性和非持久性数据的容器存储。
Thanos Ruler
Thanos Ruler 是 Prometheus 的一个规则评估引擎,作为一个独立的进程来部署。在 OpenShift Container Platform 中,Thanos Ruler 为监控用户定义的项目提供规则和警报评估。
Vector
Vector 是一个日志收集器,它部署到每个 OpenShift Container Platform 节点。它从每个节点收集日志数据,转换数据并将其转发到配置的输出。
Web 控制台
用于管理 OpenShift Container Platform 的用户界面(UI)。
返回顶部
Red Hat logoGithubredditYoutubeTwitter

学习

尝试、购买和销售

社区

关于红帽文档

通过我们的产品和服务,以及可以信赖的内容,帮助红帽用户创新并实现他们的目标。 了解我们当前的更新.

让开源更具包容性

红帽致力于替换我们的代码、文档和 Web 属性中存在问题的语言。欲了解更多详情,请参阅红帽博客.

關於紅帽

我们提供强化的解决方案,使企业能够更轻松地跨平台和环境(从核心数据中心到网络边缘)工作。

Theme

© 2026 Red Hat