第 1 章 Overview of available storage options


Explore local, remote, and cluster-based storage options available on Red Hat Enterprise Linux. Covers directly attached storage devices and remote storage accessed over LAN, internet, or Fibre Channel networks to understand storage architecture.

Local storage implies that the storage devices are either installed on the system or directly attached to the system.

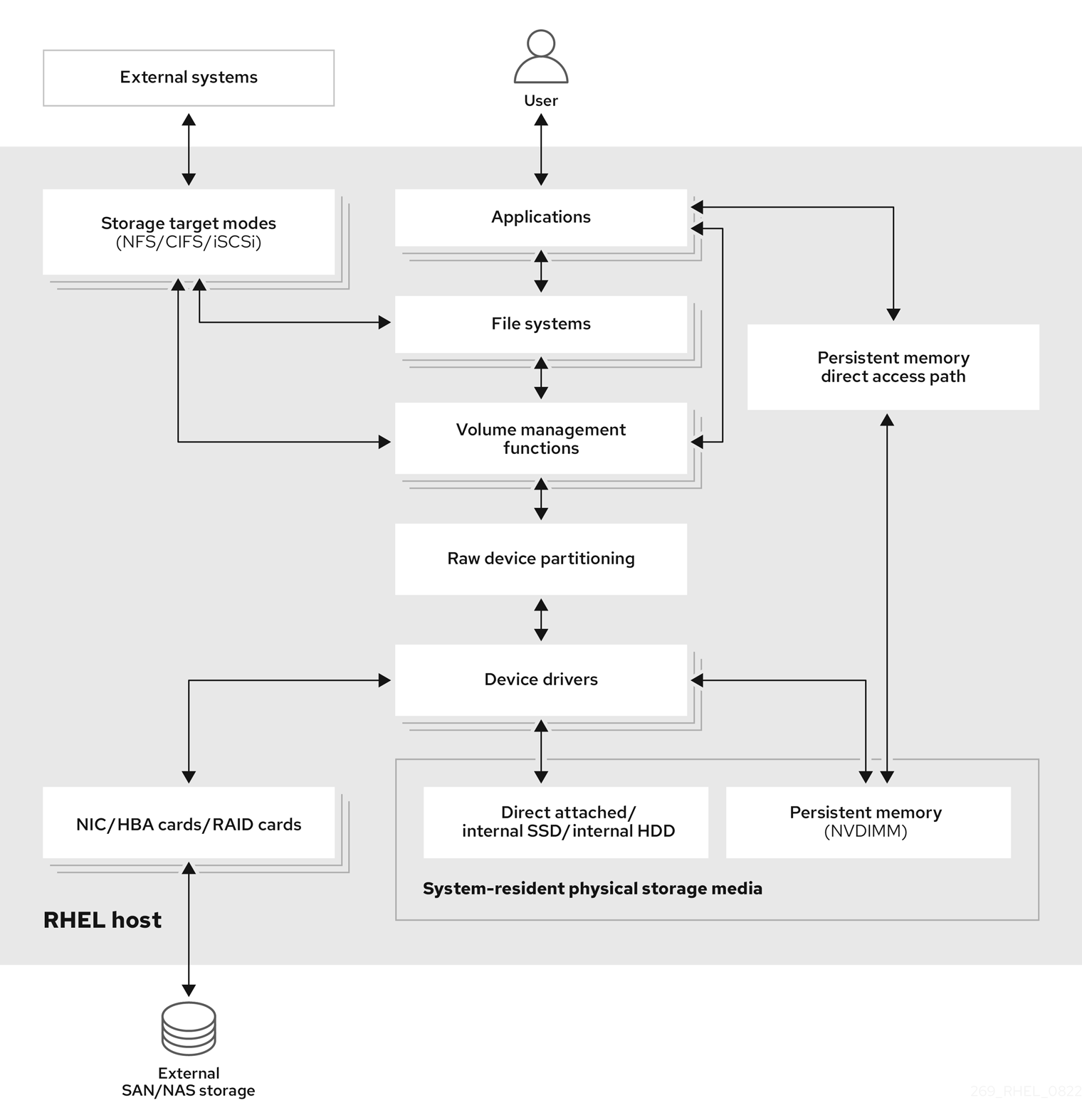
With remote storage, devices are accessed over LAN, the internet, or using a Fibre Channel network. The following high level Red Hat Enterprise Linux storage diagram describes the different storage options.

图 1.1. High level Red Hat Enterprise Linux storage diagram

High Level RHEL Storage Diagram

1.1. Local storage overview

Local storage refers to storage devices that are installed on or directly attached to your system. This includes disk partitions, logical volumes, and file systems that you can manage without network connectivity.

Red Hat Enterprise Linux 10 offers several local storage options.

Basic disk administration

By using parted and fdisk, you can create, modify, delete, and view disk partitions. The following are the partitioning layout standards:

GUID Partition Table (GPT)
It uses a globally unique identifier (GUID) and provides a unique disk and partition GUID.
Master Boot Record (MBR)
It is used with BIOS-based computers. You can create primary, extended, and logical partitions.
Storage consumption options
Non-Volatile Dual In-line Memory Modules (NVDIMM) Management
It is a combination of memory and storage. You can enable and manage various types of storage on NVDIMM devices connected to your system.
Block Storage Management
Data is stored in the form of blocks where each block has a unique identifier.
File Storage
Data is stored at file level on the local system. These data can be accessed locally by using XFS (default) or ext4, and over a network by using NFS and SMB.
Logical volumes
Logical Volume Manager (LVM)
It creates logical devices from physical devices. Logical volume (LV) is a combination of the physical volumes (PV) and volume groups (VG).
Virtual Data Optimizer (VDO)

It is used for data reduction by using deduplication, compression, and thin provisioning. Using LV below VDO helps in:

  • Extending of VDO volume
  • Spanning VDO volume over multiple devices
Local file systems
XFS
The default RHEL file system.
Ext4
A legacy file system.
Stratis
Stratis is a hybrid user-and-kernel local storage management system that supports advanced storage features.
Red Hat logoGithubredditYoutubeTwitter

学习

尝试、购买和销售

社区

关于红帽文档

通过我们的产品和服务,以及可以信赖的内容,帮助红帽用户创新并实现他们的目标。 了解我们当前的更新.

让开源更具包容性

红帽致力于替换我们的代码、文档和 Web 属性中存在问题的语言。欲了解更多详情,请参阅红帽博客.

關於紅帽

我们提供强化的解决方案,使企业能够更轻松地跨平台和环境(从核心数据中心到网络边缘)工作。

Theme

© 2026 Red Hat
返回顶部