このコンテンツは選択した言語では利用できません。

Chapter 4. Infrastructure changes by deployment type


You can review the infrastructure changes required when upgrading to Ansible Automation Platform 2.6. The infrastructure changes vary depending on your current version, deployment method, and target topology.

  • RPM and Operator-based deployments: Upgrade directly from version 2.4 or 2.5 to 2.6
  • Container-based deployments: Upgrade from version 2.5 to 2.6 (upgrades from 2.4 are not supported)

Each deployment type section includes topology diagrams, infrastructure requirements, and configuration examples to help you plan your upgrade.

4.1. RPM-based deployments

The following sections describe the tested infrastructure changes for RPM-based deployments. For step-by-step upgrade instructions, see RPM upgrade.

4.1.1. Upgrading a 2.4 single automation controller node deployment to a 2.6 growth topology

You can upgrade your 2.4 single automation controller node deployment to a 2.6 growth topology. This section outlines the infrastructure changes, requirements, and an example inventory for upgrading.

4.1.1.1. 2.4 infrastructure topology diagram

This diagram outlines the 2.4 infrastructure topology for this deployment model.

Figure 4.1. 2.4 infrastructure topology diagram

4.1.1.2. 2.6 infrastructure topology diagram

This diagram outlines the 2.6 infrastructure topology that Red Hat has tested with this deployment model.

Figure 4.2. 2.6 infrastructure topology diagram

4.1.1.3. Requirements for upgrading a single automation controller node deployment

The following table highlights the requirements for upgrading from Ansible Automation Platform version 2.4 to 2.6.

Expand
Existing 2.4 topologyTested 2.6 topologyRequirements for each VM

Non-redundant automation controller-only deployment:

  • One automation controller virtual machine (VM)
  • One Ansible Automation Platform managed PostgreSQL 15 database

Growth topology:

  • One platform gateway with colocated Redis VM
  • One automation controller VM
  • One private automation hub VM
  • One Event-Driven Ansible controller VM
  • One automation mesh execution node
  • One Ansible Automation Platform managed PostgreSQL 15 database

See the RPM growth topology section of the Tested deployment models guide.

4.1.1.4. Example inventory file

The following inventory file has been updated with the necessary changes to upgrade to the 2.6 growth topology.

# This is the RPM-based Ansible Automation Platform installer inventory file intended for upgrading from a 2.4 single automation controller deployment to a 2.6 growth deployment.
# Consult the Ansible Automation Platform product documentation about this topology's tested hardware configuration.
# https://docs.redhat.com/en/documentation/red_hat_ansible_automation_platform/2.6/html/tested_deployment_models/rpm-topologies
# For all optional variables consult the Ansible Automation Platform documentation:
# https://docs.redhat.com/en/documentation/red_hat_ansible_automation_platform/2.6/html/rpm_installation

# This section is for your platform gateway hosts - NEW for 2.6 growth topology
# -----------------------------------------------------
[automationgateway]
gateway.example.org

# This section is for your automation controller hosts from your 2.4 inventory
# -----------------------------------------------------
[automationcontroller]
controller.example.org

[automationcontroller:vars]
peers=execution_nodes

# This section is for your execution hosts - NEW for 2.6 growth topology
# -----------------------------------------------------
[execution_nodes]
exec.example.org

# This section is for your automation hub hosts - NEW for 2.6 growth topology
# -----------------------------------------------------
[automationhub]
hub.example.org

# This section is for your Event-Driven Ansible hosts - NEW for 2.6 growth topology
# -----------------------------------------------------
[automationedacontroller]
eda.example.org

# This section is for the Ansible Automation Platform database from your 2.4 inventory file
# -----------------------------------------------------
[database]
db.example.org

[all:vars]

# Common variables from your 2.4 inventory file
# https://docs.redhat.com/en/documentation/red_hat_ansible_automation_platform/2.6/html/rpm_installation/appendix-inventory-files-vars#general-variables
# -----------------------------------------------------
registry_username=<your RHN username>
registry_password=<your RHN password>

# Common variables - NEW for 2.6 growth topology
# https://docs.redhat.com/en/documentation/red_hat_ansible_automation_platform/2.6/html/rpm_installation/appendix-inventory-files-vars#general-variables
# -----------------------------------------------------
redis_mode=standalone

# Platform gateway - NEW for 2.6 growth topology
# https://docs.redhat.com/en/documentation/red_hat_ansible_automation_platform/2.6/html/rpm_installation/appendix-inventory-files-vars#platform-gateway-variables
# -----------------------------------------------------
automationgateway_admin_password=<set your own>
automationgateway_pg_host=db.example.org
automationgateway_pg_password=<set your own>

# Automation controller variables from your 2.4 inventory file
# https://docs.redhat.com/en/documentation/red_hat_ansible_automation_platform/2.6/html/rpm_installation/appendix-inventory-files-vars#controller-variables
# -----------------------------------------------------
admin_password=<set your own>
pg_host=db.example.org
pg_password=<set your own>

# Automation hub - NEW for 2.6 growth topology
# https://docs.redhat.com/en/documentation/red_hat_ansible_automation_platform/2.6/html/rpm_installation/appendix-inventory-files-vars#hub-variables
# -----------------------------------------------------
automationhub_admin_password=<set your own>
automationhub_pg_host=db.example.org
automationhub_pg_password=<set your own>

# Event-Driven Ansible - NEW for 2.6 growth topology
# https://docs.redhat.com/en/documentation/red_hat_ansible_automation_platform/2.6/html/rpm_installation/appendix-inventory-files-vars#event-driven-ansible-variables
# -----------------------------------------------------
automationedacontroller_admin_password=<set your own>
automationedacontroller_pg_host=db.example.org
automationedacontroller_pg_password=<set your own>
Copy to Clipboard Toggle word wrap

4.1.2. Upgrading a 2.4 single node automation controller and automation hub deployment to a 2.6 growth topology

You can upgrade your 2.4 single node automation controller and automation hub deployment to a 2.6 growth topology. This section outlines the infrastructure changes, requirements, and an example inventory for upgrading.

4.1.2.1. 2.4 infrastructure topology diagram

This diagram outlines the 2.4 infrastructure topology for this deployment model.

Figure 4.3. 2.4 infrastructure topology diagram

4.1.2.2. 2.6 infrastructure topology diagram

This diagram outlines the 2.6 infrastructure topology that Red Hat has tested with this deployment model.

Figure 4.4. 2.6 infrastructure topology diagram

4.1.2.3. Requirements for upgrading a single automation controller node and automation hub deployment

The following table highlights the requirements for upgrading from Ansible Automation Platform version 2.4 to 2.6.

Expand
Existing 2.4 topologyTested 2.6 topologyRequirements for each VM

Non-redundant deployment with automation controller and automation hub:

  • One automation controller VM
  • One automation hub VM
  • One Ansible Automation Platform managed PostgreSQL 15 database

Growth topology:

  • One platform gateway with colocated Redis VM
  • One automation controller VM
  • One private automation hub VM
  • One Event-Driven Ansible controller VM
  • One automation mesh execution node
  • One Ansible Automation Platform managed PostgreSQL 15 database

See the RPM growth topology section of the Tested deployment models guide.

4.1.2.4. Example inventory file

The following inventory file has been updated with the necessary changes to upgrade to the 2.6 growth topology.

# This is the RPM-based Ansible Automation Platform installer inventory file intended for upgrading from a 2.4 single automation controller and automation hub deployment to a 2.6 growth deployment.

# Consult the Ansible Automation Platform product documentation about this topology's tested hardware configuration.
# https://docs.redhat.com/en/documentation/red_hat_ansible_automation_platform/2.6/html/tested_deployment_models/rpm-topologies
# For all optional variables consult the Ansible Automation Platform documentation:
# https://docs.redhat.com/en/documentation/red_hat_ansible_automation_platform/2.6/html/rpm_installation

# This section is for your platform gateway hosts - NEW for 2.6 growth topology
# -----------------------------------------------------
[automationgateway]
gateway.example.org

# This section is for your automation controller hosts from your 2.4 inventory
# -----------------------------------------------------
[automationcontroller]
controller.example.org

[automationcontroller:vars]
peers=execution_nodes

# This section is for your execution hosts - NEW for 2.6 growth topology
# -----------------------------------------------------
[execution_nodes]
exec.example.org

# This section is for your automation hub hosts from your 2.4 inventory
# -----------------------------------------------------
[automationhub]
hub.example.org

# This section is for your Event-Driven Ansible hosts - NEW for 2.6 growth topology
# -----------------------------------------------------
[automationedacontroller]
eda.example.org

# This section is for the Ansible Automation Platform database from your 2.4 inventory file
# -----------------------------------------------------
[database]
db.example.org

[all:vars]

# Common variables from your 2.4 inventory file
# https://docs.redhat.com/en/documentation/red_hat_ansible_automation_platform/2.6/html/rpm_installation/appendix-inventory-files-vars#general-variables
# -----------------------------------------------------
registry_username=<your RHN username>
registry_password=<your RHN password>

# Common variables - NEW for 2.6 growth topology
# https://docs.redhat.com/en/documentation/red_hat_ansible_automation_platform/2.6/html/rpm_installation/appendix-inventory-files-vars#general-variables
# -----------------------------------------------------
redis_mode=standalone

# Platform gateway - NEW for 2.6 growth topology
# https://docs.redhat.com/en/documentation/red_hat_ansible_automation_platform/2.6/html/rpm_installation/appendix-inventory-files-vars#platform-gateway-variables
# -----------------------------------------------------
automationgateway_admin_password=<set your own>
automationgateway_pg_host=db.example.org
automationgateway_pg_password=<set your own>

# Automation controller variables from your 2.4 inventory file
# https://docs.redhat.com/en/documentation/red_hat_ansible_automation_platform/2.6/html/rpm_installation/appendix-inventory-files-vars#controller-variables
# -----------------------------------------------------
admin_password=<set your own>
pg_host=db.example.org
pg_password=<set your own>

# Automation hub - NEW for 2.6 growth topology
# https://docs.redhat.com/en/documentation/red_hat_ansible_automation_platform/2.6/html/rpm_installation/appendix-inventory-files-vars#hub-variables
# -----------------------------------------------------
automationhub_admin_password=<set your own>
automationhub_pg_host=db.example.org
automationhub_pg_password=<set your own>

# Event-Driven Ansible - NEW for 2.6 growth topology
# https://docs.redhat.com/en/documentation/red_hat_ansible_automation_platform/2.6/html/rpm_installation/appendix-inventory-files-vars#event-driven-ansible-variables
# -----------------------------------------------------
automationedacontroller_admin_password=<set your own>
automationedacontroller_pg_host=db.example.org
automationedacontroller_pg_password=<set your own>
Copy to Clipboard Toggle word wrap

4.1.3. Upgrading a 2.4 multi node automation controller deployment to a 2.6 enterprise topology

You can upgrade your 2.4 multi node automation controller deployment to a 2.6 enterprise topology. This section outlines the infrastructure changes, requirements, and an example inventory for upgrading.

4.1.3.1. 2.4 infrastructure topology diagram

This diagram outlines the 2.4 infrastructure topology for this deployment model.

Figure 4.5. 2.4 infrastructure topology diagram

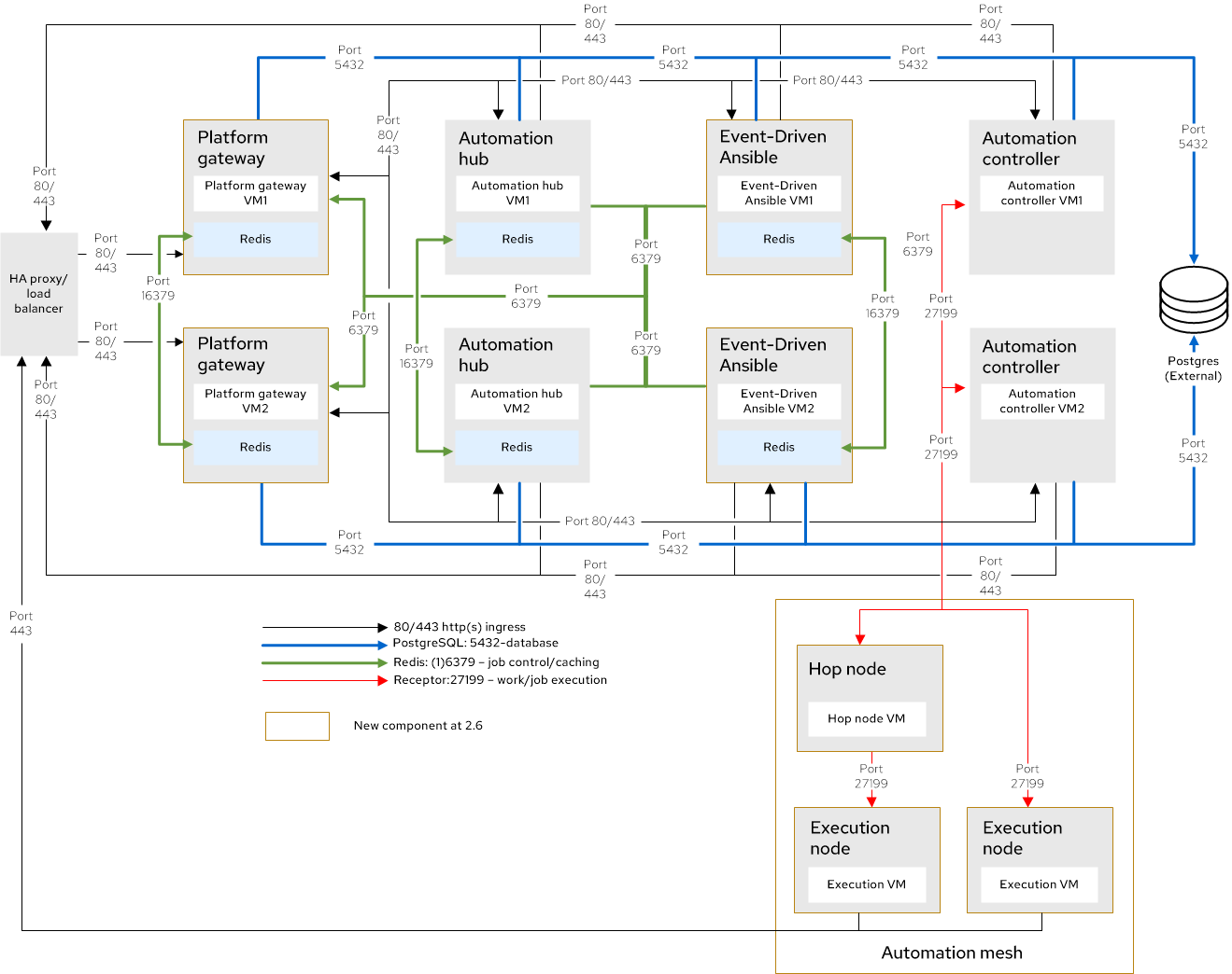
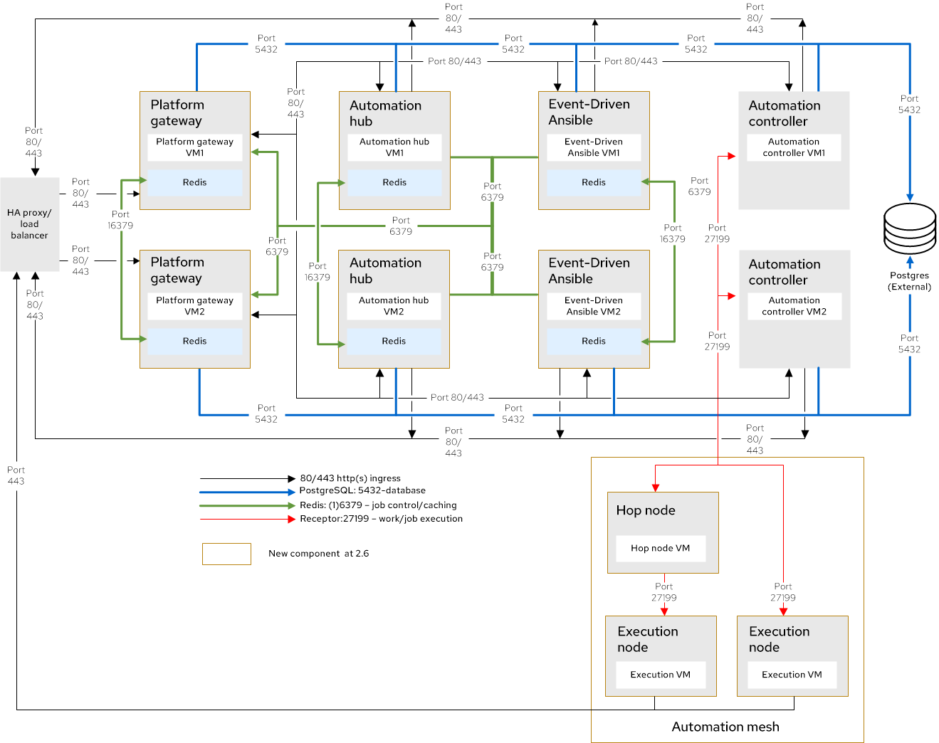
4.1.3.2. 2.6 infrastructure topology diagram

This diagram outlines the 2.6 infrastructure topology that Red Hat has tested with this deployment model.

Figure 4.6. 2.6 infrastructure topology diagram

4.1.3.3. Requirements for upgrading a multi automation controller node deployment

The following table highlights the requirements for upgrading from Ansible Automation Platform version 2.4 to 2.6.

Expand
Existing 2.4 topologyTested 2.6 topologyRequirements for each VM

Redundant automation controller-only deployment:

  • Two automation controller VMs
  • One automation mesh hop node VM
  • Two automation mesh execution node VMs
  • One customer-provided (external) PostgreSQL 15 database
  • One HA proxy load balancer in front of automation controller

Enterprise topology:

  • Two platform gateway with colocated Redis VMs
  • Two automation controller VMs
  • Two private automation hub with colocated Redis VMs
  • Two Event-Driven Ansible controller with colocated Redis VMs
  • One automation mesh hop node VM
  • Two automation mesh execution node VMs
  • One customer-provided (external) PostgreSQL 15 database
  • One HA proxy load balancer in front of platform gateway

Note: Redis high availability requires 6 VMs. Redis can be colocated with automation hub, platform gateway, or Event-Driven Ansible components, but it cannot be colocated with automation controller, execution nodes, or the PostgreSQL database.

See the RPM enterprise topology section of the Tested deployment models guide.

4.1.3.4. Example inventory file

The following inventory file has been updated with the necessary changes to upgrade to the 2.6 enterprise topology.

# This is the RPM-based Ansible Automation Platform installer inventory file intended for upgrading from a 2.4 multi node automation controller deployment to a 2.6 enterprise deployment.

# For all optional variables consult the Red Hat documentation:
# https://docs.redhat.com/en/documentation/red_hat_ansible_automation_platform/2.6/html/rpm_installation

# This section is for your platform gateway hosts - NEW for 2.6 enterprise topology
# -----------------------------------------------------
[automationgateway]
gateway1.example.org
gateway2.example.org

# This section is for your automation controller hosts from your 2.4 inventory
# -----------------------------------------------------
[automationcontroller]
controller1.example.org
controller2.example.org

[automationcontroller:vars]
peers=execution_nodes

# This section is for your execution hosts from your 2.4 inventory
# -----------------------------------------------------
[execution_nodes]
hop1.example.org node_type='hop'
exec1.example.org
exec2.example.org

# This section is for your automation hub hosts - NEW for 2.6 enterprise topology
# -----------------------------------------------------
[automationhub]
hub1.example.org
hub2.example.org

# This section is for your Event-Driven Ansible hosts - NEW for 2.6 enterprise topology
# -----------------------------------------------------
[automationedacontroller]
eda1.example.org
eda2.example.org

# This section is for your Redis hosts - NEW for 2.6 enterprise topology
# -----------------------------------------------------
[redis]
gateway1.example.org
gateway2.example.org
hub1.example.org
hub2.example.org
eda1.example.org
eda2.example.org

[all:vars]
# Common variables from your 2.4 inventory
# https://docs.redhat.com/en/documentation/red_hat_ansible_automation_platform/2.6/html/rpm_installation/appendix-inventory-files-vars#general-variables
# -----------------------------------------------------
registry_username=<your RHN username>
registry_password=<your RHN password>

# Platform gateway - NEW for 2.6 enterprise topology
# https://docs.redhat.com/en/documentation/red_hat_ansible_automation_platform/2.6/html/rpm_installation/appendix-inventory-files-vars#platform-gateway-variables
# -----------------------------------------------------
automationgateway_admin_password=<set your own>
automationgateway_main_url=<set your own> #Set to the URL of the load balancer
automationgateway_pg_host=<set your own>
automationgateway_pg_database=<set your own>
automationgateway_pg_username=<set your own>
automationgateway_pg_password=<set your own>

# Automation controller variables from your 2.4 inventory
# https://docs.redhat.com/en/documentation/red_hat_ansible_automation_platform/2.6/html/rpm_installation/appendix-inventory-files-vars#controller-variables
# -----------------------------------------------------
admin_password=<set your own>
pg_host=<set your own>
pg_database=<set your own>
pg_username=<set your own>
pg_password=<set your own>

# Automation hub - NEW for 2.6 enterprise topology
# https://docs.redhat.com/en/documentation/red_hat_ansible_automation_platform/2.6/html/rpm_installation/appendix-inventory-files-vars#hub-variables
# -----------------------------------------------------
automationhub_admin_password=<set your own>
automationhub_pg_host=<set your own>
automationhub_pg_database=<set your own>
automationhub_pg_username=<set your own>
automationhub_pg_password=<set your own>

# Event-Driven Ansible - NEW for 2.6 enterprise topology
# https://docs.redhat.com/en/documentation/red_hat_ansible_automation_platform/2.6/html/rpm_installation/appendix-inventory-files-vars#event-driven-ansible-variables
# -----------------------------------------------------
automationedacontroller_admin_password=<set your own>
automationedacontroller_pg_host=<set your own>
automationedacontroller_pg_database=<set your own>
automationedacontroller_pg_username=<set your own>
automationedacontroller_pg_password=<set your own>
Copy to Clipboard Toggle word wrap

4.1.4. Upgrading a 2.4 multi node automation controller and automation hub deployment to a 2.6 enterprise topology

You can upgrade your 2.4 multi node automation controller and automation hub deployment to a 2.6 enterprise topology. This section outlines the infrastructure changes, requirements, and an example inventory for upgrading.

4.1.4.1. 2.4 infrastructure topology diagram

This diagram outlines the 2.4 infrastructure topology that Red Hat has tested with this deployment model.

Figure 4.7. 2.4 infrastructure topology diagram

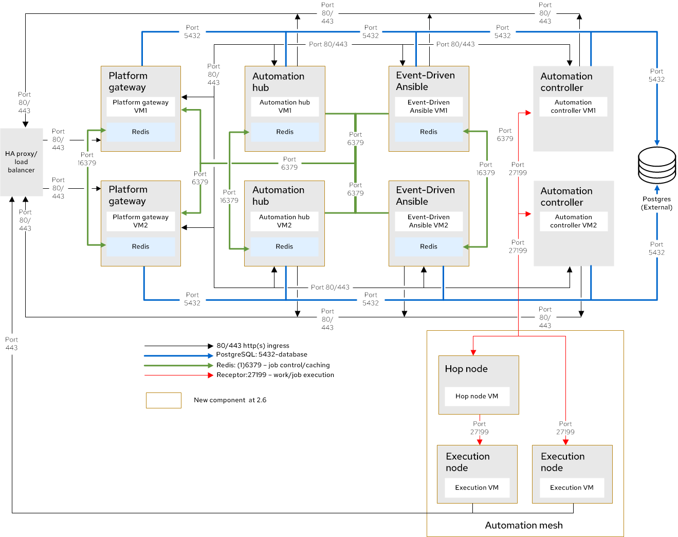
4.1.4.2. 2.6 infrastructure topology diagram

This diagram outlines the 2.6 infrastructure topology that Red Hat has tested with this deployment model.

Figure 4.8. 2.6 infrastructure topology diagram

4.1.4.3. Requirements for upgrading a multi automation controller node and automation hub deployment

The following table highlights the requirements for upgrading from Ansible Automation Platform version 2.4 to 2.6.

Expand
Existing 2.4 topologyTested 2.6 topologyRequirements for each VM

Redundant deployment with automation controller and automation hub:

  • Two automation controller VMs
  • Two automation hub VMs
  • One automation mesh hop node VM
  • Two automation mesh execution node VMs
  • One customer-provided (external) PostgreSQL 15 database
  • One HA proxy load balancer in front of automation controller and automation hub

Enterprise topology:

  • Two platform gateway with colocated Redis VMs
  • Two automation controller VMs
  • Two private automation hub with colocated Redis VMs
  • Two Event-Driven Ansible controller with colocated Redis VMs
  • One automation mesh hop node VM
  • Two automation mesh execution node VMs
  • One customer-provided (external) PostgreSQL 15 database
  • One HA proxy load balancer in front of platform gateway

Note: Redis high availability requires 6 VMs. Redis can be colocated with automation hub, platform gateway, or Event-Driven Ansible components, but it cannot be colocated with automation controller, execution nodes, or the PostgreSQL database.

See the RPM enterprise topology section of the Tested deployment models guide.

4.1.4.4. Example inventory file

The following inventory file has been updated with the necessary changes to upgrade to the 2.6 enterprise topology.

Important

If your 2.4 inventory file uses automationhub_main_url for a load balancer, you must remove this variable from your 2.6 inventory file. The load balancer is now expected to be configured in front of platform gateway (automationgateway_main_url).

# This is the RPM-based Ansible Automation Platform installer inventory file intended for upgrading from a 2.4 multi node automation controller and automation hub deployment to a 2.6 enterprise deployment.

# For all optional variables consult the Red Hat documentation:
# https://docs.redhat.com/en/documentation/red_hat_ansible_automation_platform/2.6/html/rpm_installation

# This section is for your platform gateway hosts - NEW for 2.6 enterprise topology
# -----------------------------------------------------
[automationgateway]
gateway1.example.org
gateway2.example.org

# This section is for your automation controller hosts from your 2.4 inventory
# -----------------------------------------------------
[automationcontroller]
controller1.example.org
controller2.example.org

[automationcontroller:vars]
peers=execution_nodes

# This section is for your execution hosts from your 2.4 inventory
# -----------------------------------------------------
[execution_nodes]
hop1.example.org node_type='hop'
exec1.example.org
exec2.example.org

# This section is for your automation hub hosts from your 2.4 inventory
# -----------------------------------------------------
[automationhub]
hub1.example.org
hub2.example.org

# This section is for your Event-Driven Ansible hosts - NEW for 2.6 enterprise topology
# -----------------------------------------------------
[automationedacontroller]
eda1.example.org
eda2.example.org

# This section is for your Redis hosts - NEW for 2.6 enterprise topology
# -----------------------------------------------------
[redis]
gateway1.example.org
gateway2.example.org
hub1.example.org
hub2.example.org
eda1.example.org
eda2.example.org

[all:vars]
# Common variables from your 2.4 inventory
# https://docs.redhat.com/en/documentation/red_hat_ansible_automation_platform/2.6/html/rpm_installation/appendix-inventory-files-vars#general-variables
# -----------------------------------------------------
registry_username=<your RHN username>
registry_password=<your RHN password>

# Platform gateway - NEW for 2.6 enterprise topology
# https://docs.redhat.com/en/documentation/red_hat_ansible_automation_platform/2.6/html/rpm_installation/appendix-inventory-files-vars#platform-gateway-variables
# -----------------------------------------------------
automationgateway_admin_password=<set your own>
automationgateway_main_url=<set your own> #Set to the URL of the load balancer
automationgateway_pg_host=<set your own>
automationgateway_pg_database=<set your own>
automationgateway_pg_username=<set your own>
automationgateway_pg_password=<set your own>

# Automation controller variables from your 2.4 inventory
# https://docs.redhat.com/en/documentation/red_hat_ansible_automation_platform/2.6/html/rpm_installation/appendix-inventory-files-vars#controller-variables
# -----------------------------------------------------
admin_password=<set your own>
pg_host=<set your own>
pg_database=<set your own>
pg_username=<set your own>
pg_password=<set your own>

# Automation hub variables from your 2.4 inventory
# https://docs.redhat.com/en/documentation/red_hat_ansible_automation_platform/2.6/html/rpm_installation/appendix-inventory-files-vars#hub-variables
# -----------------------------------------------------
automationhub_admin_password=<set your own>
automationhub_pg_host=<set your own>
automationhub_pg_database=<set your own>
automationhub_pg_username=<set your own>
automationhub_pg_password=<set your own>
# This variable is no longer used for load balancer configuration in 2.6:
# automationhub_main_url=<set your own>

# Event-Driven Ansible - NEW for 2.6 enterprise topology
# https://docs.redhat.com/en/documentation/red_hat_ansible_automation_platform/2.6/html/rpm_installation/appendix-inventory-files-vars#event-driven-ansible-variables
# -----------------------------------------------------
automationedacontroller_admin_password=<set your own>
automationedacontroller_pg_host=<set your own>
automationedacontroller_pg_database=<set your own>
automationedacontroller_pg_username=<set your own>
automationedacontroller_pg_password=<set your own>
Copy to Clipboard Toggle word wrap

4.1.5. Upgrading a 2.5 growth topology to a 2.6 growth topology

You can upgrade your 2.5 RPM-based growth topology to a 2.6 RPM-based growth topology. The topologies are the same between Ansible Automation Platform 2.5 and 2.6.

For more information about the growth topology infrastructure requirements and configuration details, see the RPM growth topology section of Tested deployment models.

4.1.6. Upgrading a 2.5 enterprise topology to a 2.6 enterprise topology

You can upgrade your 2.5 RPM-based enterprise topology to a 2.6 RPM-based enterprise topology. The topologies are the same between Ansible Automation Platform 2.5 and 2.6.

For more information about the enterprise topology infrastructure requirements and configuration details, see the RPM enterprise topology section of Tested deployment models.

4.2. Container-based deployments

The following sections describe the tested infrastructure changes for container-based deployments. For step-by-step upgrade instructions, see Updating containerized Ansible Automation Platform.

Note

Upgrades from Containerized Ansible Automation Platform 2.4 to 2.6 are not supported.

4.2.1. Upgrading a 2.5 growth topology to a 2.6 growth topology

You can upgrade your 2.5 container-based growth topology to a 2.6 container-based growth topology. The topologies are the same between Ansible Automation Platform 2.5 and 2.6.

For more information about the growth topology infrastructure requirements and configuration details, see the Container growth topology section of Tested deployment models.

4.2.2. Upgrading a 2.5 enterprise topology to a 2.6 enterprise topology

You can upgrade your 2.5 container-based enterprise topology to a 2.6 container-based enterprise topology. The topologies are the same between Ansible Automation Platform 2.5 and 2.6.

For more information about the enterprise topology infrastructure requirements and configuration details, see the Container enterprise topology section of Tested deployment models.

4.3. Operator-based deployments

The following sections describe the tested infrastructure changes for Operator-based deployments. For step-by-step upgrade instructions, see Upgrading Red Hat Ansible Automation Platform Operator on Red Hat OpenShift Container Platform.

4.3.1. Upgrading a 2.4 single automation controller node deployment to a 2.6 growth topology

You can upgrade your 2.4 single automation controller node deployment to a 2.6 growth topology. This section outlines the infrastructure changes and requirements for upgrading.

4.3.1.1. 2.4 infrastructure topology diagram

This diagram outlines the 2.4 infrastructure topology for this deployment model.

Figure 4.9. 2.4 infrastructure topology diagram

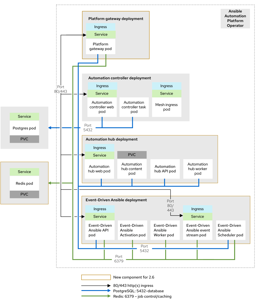
4.3.1.2. 2.6 infrastructure topology diagram

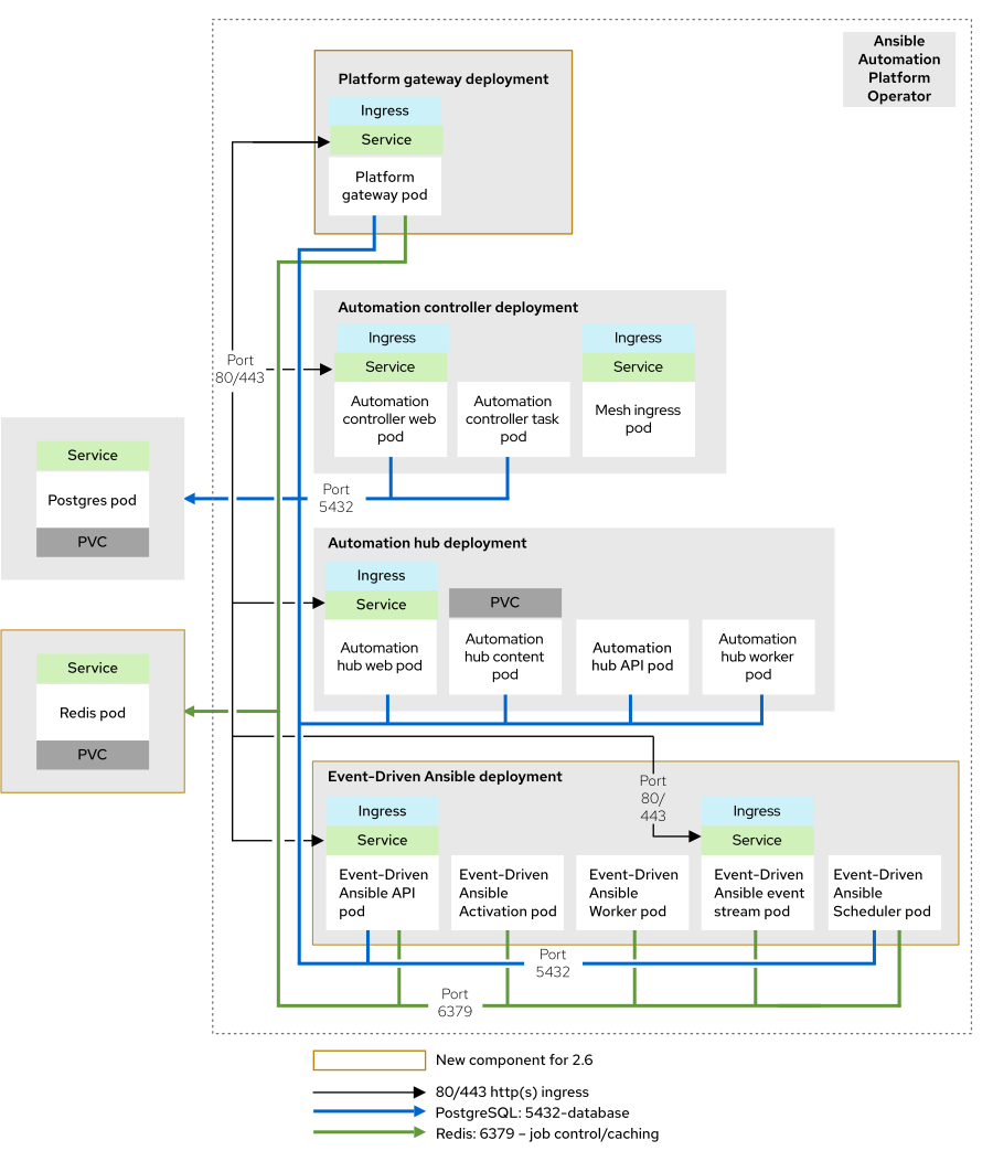
This diagram outlines the 2.6 infrastructure topology that Red Hat has tested with this deployment model.

Figure 4.10. 2.6 infrastructure topology diagram

4.3.1.3. Requirements for upgrading a single automation controller node deployment

The following table highlights the requirements for upgrading from Ansible Automation Platform 2.4 to 2.6.

Expand
Existing 2.4 topologyTested 2.6 topologyRequirements for each pod

Non-redundant automation controller-only deployment:

  • One automation controller web pod
  • One automation controller task pod
  • One database pod

Growth topology:

  • One automation controller web pod
  • One automation controller task pod
  • One automation hub web pod
  • One automation hub API pod
  • Two automation hub content pods
  • Two automation hub worker pods
  • One automation hub Redis pod
  • One Event-Driven Ansible controller API pod
  • One Event-Driven Ansible controller activation worker pod
  • One Event-Driven Ansible controller default worker pod
  • One Event-Driven Ansible controller event stream pod
  • One Event-Driven Ansible controller scheduler pod
  • One platform gateway pod
  • One database pod
  • One Redis pod

See the Operator growth topology section of the Tested deployment models guide.

4.3.2. Upgrading a 2.4 single automation controller and automation hub deployment to a 2.6 growth topology

You can upgrade your 2.4 single automation controller and automation hub deployment to a 2.6 growth topology. This section outlines the infrastructure changes and requirements for upgrading.

4.3.2.1. 2.4 infrastructure topology diagram

This diagram outlines the 2.4 infrastructure topology for this deployment model.

Figure 4.11. 2.4 infrastructure topology diagram

4.3.2.2. 2.6 infrastructure topology diagram

This diagram outlines the 2.6 infrastructure topology that Red Hat has tested with this deployment model.

Figure 4.12. 2.6 infrastructure topology diagram

4.3.2.3. Requirements for upgrading a single automation controller and automation hub deployment

The following table highlights the requirements for upgrading from Ansible Automation Platform 2.4 to 2.6.

Expand
Existing 2.4 topologyTested 2.6 topologyRequirements for each pod

Non-redundant automation controller and automation hub deployment:

  • One automation controller web pod
  • One automation controller task pod
  • One automation hub web pod
  • One automation hub API pod
  • Two automation hub content pods
  • Two automation hub worker pods
  • One database pod

Growth topology:

  • One automation controller web pod
  • One automation controller task pod
  • One automation hub web pod
  • One automation hub API pod
  • Two automation hub content pods
  • Two automation hub worker pods
  • One automation hub Redis pod
  • One Event-Driven Ansible controller API pod
  • One Event-Driven Ansible controller activation worker pod
  • One Event-Driven Ansible controller default worker pod
  • One Event-Driven Ansible controller event stream pod
  • One Event-Driven Ansible controller scheduler pod
  • One platform gateway pod
  • One database pod
  • One Redis pod

See the Operator growth topology section of the Tested deployment models guide.

4.3.3. Upgrading a 2.4 multi node automation controller deployment to a 2.6 enterprise topology

You can upgrade your 2.4 multi node automation controller deployment to a 2.6 enterprise topology. This section outlines the infrastructure changes and requirements for upgrading.

4.3.3.1. 2.4 infrastructure topology diagram

This diagram outlines the 2.4 infrastructure topology for this deployment model.

Figure 4.13. 2.4 infrastructure topology diagram

4.3.3.2. 2.6 infrastructure topology diagram

This diagram outlines the 2.6 infrastructure topology that Red Hat has tested with this deployment model.

Figure 4.14. 2.6 infrastructure topology diagram

4.3.3.3. Requirements for upgrading a multi node automation controller deployment on OpenShift Container Platform

The following table highlights the requirements for upgrading from Ansible Automation Platform 2.4 to 2.6.

Expand
Existing 2.4 topologyTested 2.6 topologyRequirements for each pod

Redundant automation controller-only deployment:

  • One automation controller web pod
  • One automation controller task pod
  • Two automation mesh ingress pods
  • Externally managed database service

Enterprise topology:

  • One automation controller web pod
  • One automation controller task pod
  • One automation hub web pod
  • One automation hub API pod
  • Two automation hub content pods
  • Two automation hub worker pods
  • One automation hub Redis pod
  • One Event-Driven Ansible controller API pod
  • Two Event-Driven Ansible controller activation worker pods
  • Two Event-Driven Ansible controller default worker pods
  • Two Event-Driven Ansible controller event stream pods
  • One Event-Driven Ansible controller scheduler pod
  • One platform gateway pod
  • Two automation mesh ingress pods
  • Externally managed database service
  • Externally managed Redis
  • Externally managed object storage service (for automation hub)

See the Operator enterprise topology section of the Tested deployment models guide.

4.3.4. Upgrading a 2.4 multi node automation controller and automation hub deployment to a 2.6 enterprise topology

You can upgrade your 2.4 multi node automation controller and automation hub deployment to a 2.6 enterprise topology. This section outlines the infrastructure changes and requirements for upgrading.

4.3.4.1. 2.4 infrastructure topology diagram

This diagram outlines the 2.4 infrastructure topology for this deployment model.

Figure 4.15. 2.4 infrastructure topology diagram

4.3.4.2. 2.6 infrastructure topology diagram

This diagram outlines the 2.6 infrastructure topology that Red Hat has tested with this deployment model.

Figure 4.16. 2.6 infrastructure topology diagram

4.3.4.3. Requirements for upgrading a multi node automation controller and automation hub deployment

The following table highlights the requirements for upgrading from Ansible Automation Platform 2.4 to 2.6.

Expand
Existing 2.4 topologyTested 2.6 topologyRequirements for each pod

Redundant deployment with automation controller and automation hub:

  • One automation controller web pod
  • One automation controller task pod
  • Two automation mesh ingress pods
  • One automation hub web pod
  • One automation hub API pod
  • Two automation hub content pods
  • Two automation hub worker pods
  • Externally managed database service

Enterprise topology:

  • One automation controller web pod
  • One automation controller task pod
  • One automation hub web pod
  • One automation hub API pod
  • Two automation hub content pods
  • Two automation hub worker pods
  • One automation hub Redis pod
  • One Event-Driven Ansible controller API pod
  • Two Event-Driven Ansible controller activation worker pods
  • Two Event-Driven Ansible controller default worker pods
  • Two Event-Driven Ansible controller event stream pods
  • One Event-Driven Ansible controller scheduler pod
  • One platform gateway pod
  • Two automation mesh ingress pods
  • Externally managed database service
  • Externally managed Redis
  • Externally managed object storage service (for automation hub)

See the Operator enterprise topology section of the Tested deployment models guide.

4.3.5. Upgrading a 2.5 growth topology to a 2.6 growth topology

You can upgrade your 2.5 growth topology to a 2.6 growth topology on OpenShift Container Platform. The topologies are the same between Ansible Automation Platform 2.5 and 2.6.

For more information about the growth topology infrastructure requirements and configuration details, see the Operator growth topology section of Tested deployment models.

4.3.6. Upgrading a 2.5 enterprise topology to a 2.6 enterprise topology

You can upgrade your 2.5 enterprise topology to a 2.6 enterprise topology on OpenShift Container Platform. The topologies are the same between Ansible Automation Platform 2.5 and 2.6.

For more information about the enterprise topology infrastructure requirements and configuration details, see the Operator enterprise topology section of Tested deployment models.

トップに戻る
Red Hat logoGithubredditYoutubeTwitter

詳細情報

試用、購入および販売

コミュニティー

Red Hat ドキュメントについて

Red Hat をお使いのお客様が、信頼できるコンテンツが含まれている製品やサービスを活用することで、イノベーションを行い、目標を達成できるようにします。 最新の更新を見る.

多様性を受け入れるオープンソースの強化

Red Hat では、コード、ドキュメント、Web プロパティーにおける配慮に欠ける用語の置き換えに取り組んでいます。このような変更は、段階的に実施される予定です。詳細情報: Red Hat ブログ.

会社概要

Red Hat は、企業がコアとなるデータセンターからネットワークエッジに至るまで、各種プラットフォームや環境全体で作業を簡素化できるように、強化されたソリューションを提供しています。

Theme

© 2025 Red Hat