1.4.


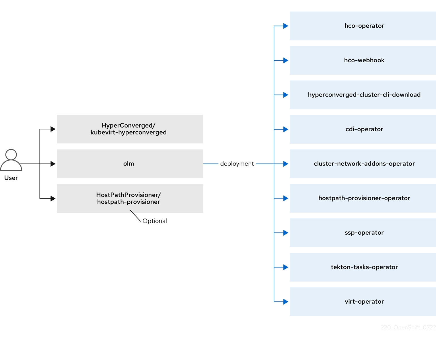
1.4.1.

Expand
표 1.8.
  

1.4.2.

Expand
표 1.9.
  

1.4.3.

Expand
표 1.10.
  

1.4.4.

Expand
표 1.11.
  

1.4.5.

1.4.6.

Expand
표 1.12.
  

맨 위로 이동
Red Hat logoGithubredditYoutubeTwitter

자세한 정보

평가판, 구매 및 판매

커뮤니티

Red Hat 문서 정보

Red Hat을 사용하는 고객은 신뢰할 수 있는 콘텐츠가 포함된 제품과 서비스를 통해 혁신하고 목표를 달성할 수 있습니다. 최신 업데이트를 확인하세요.

보다 포괄적 수용을 위한 오픈 소스 용어 교체

Red Hat은 코드, 문서, 웹 속성에서 문제가 있는 언어를 교체하기 위해 최선을 다하고 있습니다. 자세한 내용은 다음을 참조하세요.Red Hat 블로그.

Red Hat 소개

Red Hat은 기업이 핵심 데이터 센터에서 네트워크 에지에 이르기까지 플랫폼과 환경 전반에서 더 쉽게 작업할 수 있도록 강화된 솔루션을 제공합니다.

Theme

© 2026 Red Hat