3.2. 通信事業者向け RAN DU リファレンス設計仕様


3.2.1. 通信事業者向け RAN DU 4.18 参照デザインの概要

Telco RAN 分散ユニット (DU) 4.18 リファレンス設計は、コモディティーハードウェア上で実行している OpenShift Container Platform 4.18 クラスターを設定して、通信事業者向け RAN DU ワークロードをホストします。テスト済みでサポート対象の推奨設定を記録したものであり、通信事業者 RAN DU プロファイルを実行するクラスターで、信頼性が高く再現性のあるパフォーマンスを実現します。

3.2.1.1. telco RAN DU 用の OpenShift Container Platform 4.15 機能

telco RAN DU リファレンス設計仕様(RDS)の 4.15 バージョンには、telco RAN DU RDS の 4.14 バージョンと同じ機能セットがあります。

詳細は、OpenShift Container Platform 4.14 telco RAN DU features を参照してください。

3.2.1.2. デプロイメントアーキテクチャーの概要

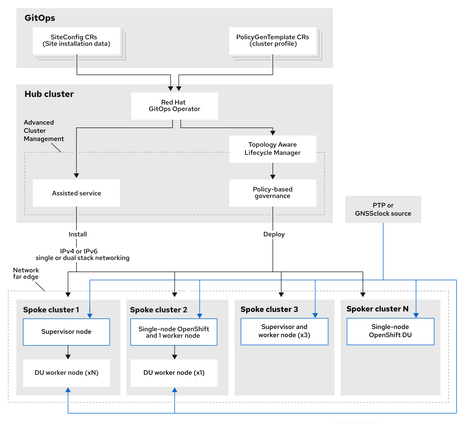
集中管理された RHACM ハブクラスターから、管理対象クラスターに通信事業者向け RAN DU 4.18 参照設定を展開します。リファレンス設計仕様 (RDS) には、管理対象クラスターとハブクラスターコンポーネントの設定が含まれます。

図3.1 通信事業者向け RAN DU デプロイメントアーキテクチャーの概要

2 つの異なるネットワーク遠端デプロイメントプロセスを示す図

3.2.2. 通信事業者向け RAN DU 使用モデルの概要

次の情報を使用して、ハブクラスターと管理対象シングルノード OpenShift クラスターの通信事業者向け RAN DU ワークロード、クラスターリソース、およびハードウェア仕様を計画します。

3.2.2.1. 通信事業者 RAN DU アプリケーションワークロード

DU ワーカーノードには、最大のパフォーマンスが得られるようにファームウェアが調整された、第 3 世代 Xeon (Ice Lake) 2.20 GHz 以上の CPU が必要です。

5G RAN DU ユーザーアプリケーションとワークロードは、次のベストプラクティスとアプリケーション制限に準拠する必要があります。

  • CNF ベストプラクティスガイド の最新バージョンに準拠したクラウドネイティブネットワーク機能 (CNF) を開発します。
  • 高性能ネットワークには SR-IOV を使用します。
  • exec プローブは控えめに使用し、他の適切なオプションが利用できない場合にのみ使用してください。

    • CNF が CPU ピンニングを使用する場合は、exec プローブを使用しないでください。httpGettcpSocket などの他のプローブ実装を使用します。
    • exec プローブを使用する必要がある場合は、exec プローブの頻度と量を制限します。exec プローブの最大数は 10 未満に維持し、頻度は 10 秒以上にする必要があります。
注記

起動プローブは、定常状態の動作中に最小限のリソースしか必要としません。exec プローブの制限は、主に liveness および readiness プローブに適用されます。

3.2.2.2. 通信事業者向け RAN DU の代表的な参照アプリケーションワークロード特性

代表的な参照アプリケーションワークロードには、次の特性があります。

  • 管理および制御機能を含む vRAN アプリケーション用に最大 15 個の Pod と 30 個のコンテナーを備えています。
  • Pod ごとに最大 2 つの ConfigMap と 4 つの Secret CR を使用します。
  • 10 秒以上の頻度で最大 10 個の exec プローブを使用します。
  • kube-apiserver の増分アプリケーション負荷は、クラスタープラットフォーム使用量の 10% 未満です。

    注記

    プラットフォームメトリクスから CPU 負荷を抽出できます。以下に例を示します。

    query=avg_over_time(pod:container_cpu_usage:sum{namespace="openshift-kube-apiserver"}[30m])
    Copy to Clipboard Toggle word wrap
  • アプリケーションログはプラットフォームログコレクターにより収集されません
  • プライマリー CNI 上の総トラフィックは 1 MBps 未満です

3.2.2.3. 通信事業者向け RAN DU ワーカーノードクラスターリソース使用率

システム内で実行している Pod の最大数 (アプリケーションワークロードと OpenShift Container Platform Pod を含む) は 120 です。

リソース利用

OpenShift Container Platform のリソース使用率は、次のようなアプリケーションのワークロード特性を含む多くの要因によって異なります。

  • Pod 数
  • プローブの種類と頻度
  • カーネルネットワークを使用したプライマリー CNI またはセカンダリー CNI 上のメッセージングレート
  • API アクセス率
  • ロギングレート
  • ストレージ IOPS

クラスターリソース要件は、次の条件で適用されます。

  • クラスターは、説明した代表的なアプリケーションワークロードを実行しています。
  • クラスターは、「通信事業者向け RAN DU ワーカーノードクラスターリソース使用率」で説明されている制約に従って管理されます。
  • RAN DU 使用モデル設定でオプションとして記載されているコンポーネントは適用されません。
重要

通信事業者向け RAN DU 参照デザインの範囲外の設定は、リソース使用率への影響と KPI 目標達成能力を判断するために、追加の分析を行う必要があります。要件に応じて、クラスターに関連情報を割り当てることが求められる場合があります。

3.2.2.4. ハブクラスター管理の特性

推奨されるクラスター管理ソリューションは、Red Hat Advanced Cluster Management (RHACM) です。ハブクラスターで次の制限を設定します。

  • 準拠した評価間隔が少なくとも 10 分である最大 5 つの RHACM ポリシーを設定します。
  • ポリシーでは最大 10 個のマネージドクラスターテンプレートを使用します。可能な場合は、ハブ側のテンプレートを使用します。
  • policy-controller および observability-controller アドオンを除くすべての RHACM アドオンを無効にします。Observability をデフォルト設定に設定します。

    重要

    オプションのコンポーネントを設定したり、追加機能を有効にしたりすると、追加のリソースが使用され、システム全体のパフォーマンスが低下する可能性があります。

    詳細は、参照設計のデプロイメントコンポーネント を参照してください。

Expand
表3.1 参照アプリケーション負荷時の OpenShift プラットフォームのリソース使用率
メトリクスLimit注記

CPU の使用率

4000 mc 未満 - 2 コア (4 ハイパースレッド)

プラットフォーム CPU は、各予約済みコアの両方のハイパースレッドを含む予約済みコアに固定されます。このシステムは、定期的なシステムタスクとスパイクに対応できるように、定常状態で 3 つの CPU (3000mc) を使用するように設計されています。

使用されているメモリー

16G 未満

 

3.2.2.5. 通信事業者向け RAN DU RDS コンポーネント

以下のセクションでは、通信事業者向け RAN DU ワークロードを実行するためにクラスターを設定およびデプロイするのに使用するさまざまな OpenShift Container Platform コンポーネントと設定を説明します。

図3.2 通信事業者向け RAN DU 参照設計コンポーネント

通信事業者向け RAN DU コンポーネントスタックを説明する図。
注記

通信事業者向け RAN DU プロファイルに含まれていないコンポーネントが、ワークロードアプリケーションに割り当てられた CPU リソースに影響を与えないことを確認します。

重要

ツリー外のドライバーはサポートされていません。

3.2.3. 通信事業者向け RAN DU 4.18 参照デザインコンポーネント

以下のセクションでは、RAN DU ワークロードを実行するためにクラスターを設定およびデプロイするのに使用するさまざまな OpenShift Container Platform コンポーネントと設定を説明します。

3.2.3.1. ホストファームウェアのチューニング

このリリースの変更点
  • このリリースではリファレンス設計の更新はありません。
説明

システムレベルのパフォーマンスを設定します。推奨設定は、低遅延と高パフォーマンスを実現するホストファームウェアの設定 を参照してください。

Ironic 検査が有効になっていると、ファームウェア設定値はハブクラスター上のクラスターごとの BareMetalHost CR から入手できます。クラスターのインストールに使用する SiteConfig CR の spec.clusters.nodes フィールドのラベルを使用して、Ironic 検査を有効にします。以下に例を示します。

nodes:
  - hostName: "example-node1.example.com"
    ironicInspect: "enabled"
Copy to Clipboard Toggle word wrap
注記

通信事業者向け RAN DU 参照 SiteConfig では、ironicInspect フィールドはデフォルトで有効になりません。

制限と要件
  • ハイパースレッディングを有効にする必要がある
エンジニアリングに関する考慮事項
  • パフォーマンスを最大限に高めるためにすべての設定を調整する

    注記

    必要に応じて、パフォーマンスを犠牲にして電力を節約するためにファームウェアの選択を調整できます。

3.2.3.2. Node Tuning Operator

このリリースの新機能
  • このリリースではリファレンス設計の更新はありません。
説明

パフォーマンスプロファイルを作成して、クラスターのパフォーマンスをチューニングします。パフォーマンスプロファイルで設定する設定には次のものが含まれます。

  • リアルタイムカーネルまたは非リアルタイムカーネルを選択します。
  • 予約済みまたは分離された cpuset にコアを割り当てます。管理ワークロードパーティションに割り当てられた OpenShift Container Platform プロセスは、予約セットに固定されます。
  • kubelet 機能 (CPU マネージャー、トポロジーマネージャー、メモリーマネージャー) を有効にします。
  • Huge Page の設定
  • 追加のカーネル引数を設定します。
  • コアごとの電力調整と最大 CPU 周波数を設定します。
制限と要件

Node Tuning Operator は、PerformanceProfile CR を使用してクラスターを設定します。RAN DU プロファイル PerformanceProfile CR で次の設定を設定する必要があります。

  • 予約済みおよび分離されたコアを選択し、最大のパフォーマンスが得られるようにファームウェアが調整された Intel 第 3 世代 Xeon (Ice Lake) 2.20 GHz CPU 以上に少なくとも 4 つのハイパースレッド (2 つのコアに相当) を割り当てるようにします。
  • 予約済みの cpuset を設定して、含まれる各コアの両方のハイパースレッドシブリングを含めます。予約されていないコアは、ワークロードのスケジュールに割り当て可能な CPU として使用できます。ハイパースレッドシブリングが予約済みコアと分離コアに分割されていないことを確認します。
  • 予約済みおよび分離された CPU として設定した内容に基づいて、すべてのコアのすべてのスレッドを含めるように予約済みおよび分離された CPU を設定します。
  • 各 NUMA ノードのコア 0 を予約済み CPU セットに含めるように設定します。
  • huge page のサイズを 1G に設定します。
注記

管理パーティションにワークロードをさらに追加しないでください。OpenShift 管理プラットフォームの一部である Pod のみを管理パーティションにアノテーション付けする必要があります。

エンジニアリングに関する考慮事項
  • パフォーマンス要件を満たすには、RT カーネルを使用する必要があります。

    注記

    必要に応じて、非 RT カーネルを使用できます。

  • 設定する huge page の数は、アプリケーションのワークロード要件によって異なります。このパラメーターの変動は予想され、許容されます。
  • 選択されたハードウェアとシステムで使用されている追加コンポーネントに基づいて、予約済みおよび分離された CPU セットの設定に変化が生じることが予想されます。変動は指定された制限を満たす必要があります。
  • IRQ アフィニティーをサポートしていないハードウェアは、分離された CPU に影響します。CPU 全体の QoS が保証された Pod が割り当てられた CPU を最大限に活用できるようにするには、サーバー内のすべてのハードウェアが IRQ アフィニティーをサポートする必要があります。詳細は、IRQ アフィニティー設定のサポートについて を参照してください。
注記

OpenShift Container Platform 4.15 では、クラスターに設定されている PerformanceProfile CR により、Node Tuning Operator はすべてのクラスターノードを cgroup v1 を使用するように自動的に設定します。

cgroups の詳細は、Linux cgroup の設定を 参照してください。

3.2.3.3. PTP Operator

このリリースの変更点
  • このリリースではリファレンス設計の更新はありません。
説明

クラスターノードでの PTP のサポートと設定の詳細は、PTP タイミング を参照してください。DU ノードは次のモードで実行できます。

  • グランドマスタークロックまたは境界クロック (T-BC) に同期された通常のクロック (OC) として
  • シングルまたはデュアルカード E810 Westport Channel NIC をサポートする、GPS から同期されるグランドマスタークロックとして
  • E810 Westport Channel NIC をサポートするデュアル境界クロック (NIC ごとに 1 つ)

    注記

    高可用性境界クロックはサポートされていません。

  • オプション: 無線ユニット (RU) の境界クロックとして

グランドマスタークロックのイベントとメトリクスは、4.14 通信事業者向け RAN DU RDS で追加されたテクニカルプレビュー機能です。詳細は、PTP ハードウェア高速イベント通知フレームワークの使用 を参照してください。

DU アプリケーションが実行しているノードで発生する PTP イベントにアプリケーションをサブスクライブできます。

制限と要件
  • デュアル NIC 設定では高可用性はサポートされません。
  • デジタル位相ロックループ (DPLL) クロック同期は、E810 Westport ChannelNIC ではサポートされていません。
  • GPS オフセットは報告されません。5 以下のデフォルトのオフセットを使用します。
  • DPLL オフセットは報告されません。5 以下のデフォルトのオフセットを使用します。
エンジニアリングに関する考慮事項
  • 通常のクロック、境界クロック、グランドマスタークロック、または PTP-HA の設定が提供されます。
  • PTP 高速イベント通知は ConfigMap CR を使用して PTP イベントサブスクリプションを保存します。
  • GPS タイミングを備えた PTP グランドマスタークロックには、Intel E810-XXV-4T Westport Channel NIC を使用します (最小ファームウェアバージョン 4.40)。

3.2.3.4. SR-IOV Operator

このリリースの変更点
  • このリリースではリファレンス設計の更新はありません。
説明
SR-IOV Operator は、SR-IOV CNI およびデバイスプラグインをプロビジョニングおよび設定します。netdevice (カーネル VF) と vfio (DPDK) デバイスの両方がサポートされています。
エンジニアリングに関する考慮事項
  • SriovNetwork および SriovNetworkNodePolicy カスタムリソース (CR) の設定と数は、顧客によって異なることが予想されます。
  • IOMMU カーネルのコマンドライン設定は、インストール時に MachineConfig CR で適用されます。これにより、SriovOperator CR がノードを追加するときにノードの再起動が発生しなくなります。

3.2.3.5. ロギング

このリリースの変更点
  • このリリースではリファレンス設計の更新はありません。
説明
ロギングを使用して、リモート分析のためにファーエッジのノードからログを収集します。推奨されるログコレクターは Vector です。
エンジニアリングに関する考慮事項
  • たとえば、インフラストラクチャー以外のログや、アプリケーションワークロードからの監査ログを処理するには、ロギングレートの増加に応じて CPU とネットワーク帯域幅の追加が必要になります。
  • OpenShift Container Platform 4.14 以降では、Vector が参照ログコレクターになります。

    注記

    RAN 使用モデルでの fluentd の使用は非推奨です。

3.2.3.6. SRIOV-FEC Operator

このリリースの変更点
  • このリリースではリファレンス設計の更新はありません。
説明
SRIOV-FEC Operator は、FEC アクセラレーターハードウェアをサポートするオプションのサードパーティー認定 Operator です。
制限と要件
  • FEC Operator v2.7.0 以降:

    • SecureBoot がサポートされている
    • PFvfio ドライバーでは、Pod に挿入される vfio-token を使用する必要があります。VF トークンは、EAL パラメーター --vfio-vf-token を使用して DPDK に渡すことができます。
エンジニアリングに関する考慮事項
  • SRIOV-FEC Operator は、isolated CPU セットの CPU コアを使用します。
  • たとえば、検証ポリシーを拡張することによって、アプリケーションデプロイメントの事前チェックの一部として FEC の準備を検証できます。

3.2.3.7. Local Storage Operator

このリリースの変更点
  • このリリースではリファレンス設計の更新はありません。
説明
Local Storage Operator を使用して、アプリケーションで PVC リソースとして使用できる永続ボリュームを作成できます。作成する PV リソースの数とタイプは、要件によって異なります。
エンジニアリングに関する考慮事項
  • PV を作成する前に、PV CR のバッキングストレージを作成します。これは、パーティション、ローカルボリューム、LVM ボリューム、または完全なディスクにすることができます。
  • ディスクとパーティションの正しい割り当てを確認するには、各デバイスへのアクセスに使用されるハードウェアパス別に LocalVolume CR 内のデバイスリストを参照してください。論理名 (例: /dev/sda) は、ノードの再起動後も一貫性が保たれるとは限りません。

    詳細は、デバイス識別子に関する RHEL 9 のドキュメント を参照してください。

3.2.3.8. LVMS Operator

このリリースの新機能
  • このリリースではリファレンス設計の更新はありません。
このリリースの変更点
  • 簡素化された LVMS デバイスセレクター ロジック
  • ext4PV リソースを備えた LVM ストレージ
注記

LVMS Operator はオプションのコンポーネントです。

説明

LVMS Operator は、ブロックおよびファイルストレージの動的なプロビジョニングを提供します。LVMS Operator は、アプリケーションが PVC リソースとして使用できるローカルデバイスから論理ボリュームを作成します。ボリューム拡張やスナップショットも可能です。

次の設定例では、インストールディスクを除くノード上の使用可能なすべてのディスクを活用する vg1 ボリュームグループを作成します。

StorageLVMCluster.yaml

apiVersion: lvm.topolvm.io/v1alpha1
kind: LVMCluster
metadata:
  name: storage-lvmcluster
  namespace: openshift-storage
  annotations:
    ran.openshift.io/ztp-deploy-wave: "10"
spec:
  storage:
    deviceClasses:
    - name: vg1
      thinPoolConfig:
        name: thin-pool-1
        sizePercent: 90
        overprovisionRatio: 10
Copy to Clipboard Toggle word wrap

制限と要件
  • Ceph は、3 ノード未満のクラスタートポロジーで使用される場合は除外されます。たとえば、シングルノードの OpenShift クラスターまたは単一のワーカーノードを持つシングルノードの OpenShift クラスターでは、Ceph は除外されます。
  • シングルノードの OpenShift クラスターでは、永続ストレージは LVMS またはローカルストレージのいずれかによって提供される必要があり、両方によって提供される必要はありません。
エンジニアリングに関する考慮事項
  • LVMS Operator は、DU ユースケースの参照ストレージソリューションではありません。アプリケーションワークロードに LVMS Operator が必要な場合、リソースの使用はアプリケーションコアに対して計算されます。
  • ストレージ要件を満たす十分なディスクまたはパーティションが利用可能であることを確認します。

3.2.3.9. ワークロードパーティショニング

このリリースの変更点
  • このリリースではリファレンス設計の更新はありません。
説明

ワークロードパーティショニングは、DU プロファイルの一部である OpenShift プラットフォームと Day 2 Operator Pod を予約済み cpuset に固定し、予約済み CPU をノードアカウンティングから削除します。これにより、予約されていないすべての CPU コアがユーザーのワークロードに使用できるようになります。

OpenShift Container Platform 4.14 では、ワークロードパーティショニングを有効にして設定する方法が変更されました。

4.14 以降
  • インストールパラメーターを設定してパーティションを設定します。

    cpuPartitioningMode: AllNodes
    Copy to Clipboard Toggle word wrap
  • PerformanceProfile CR で予約された CPU セットを使用して管理パーティションコアを設定する
4.13 以前
  • インストール時に追加の MachineConfiguration CR を適用してパーティションを設定する
制限と要件
  • Pod を管理パーティションに適用できるようにするには、NamespacePod CR にアノテーションを付ける必要がある
  • CPU 制限のある Pod をパーティションに割り当てることはできません。これは、ミューテーションによって Pod の QoS が変わる可能性があるためです。
  • 管理パーティションに割り当てることができる CPU の最小数の詳細は、ノードチューニング Operator を参照してください。
エンジニアリングに関する考慮事項
  • ワークロードパーティショニングでは、すべての管理 Pod を予約済みコアにピン固定します。オペレーティングシステム、管理 Pod、およびワークロードの開始、ノードの再起動、またはその他のシステムイベントの発生時に発生する CPU 使用率の予想される急増を考慮して、予約セットに十分な数のコアを割り当てる必要があります。

3.2.3.10. クラスターのチューニング

このリリースの変更点
  • このリリースではリファレンス設計の更新はありません。
説明

クラスター機能には MachineAPI コンポーネントが含まれており、これを除外すると、クラスター内の次の Operator とそのリソースが無効になります。

  • openshift/cluster-autoscaler-operator
  • openshift/cluster-control-plane-machine-set-operator
  • openshift/machine-api-operator
注記

クラスター機能を使用して、Image Registry Operator を削除します。

制限と要件
  • インストーラーによるプロビジョニングのインストール方法では、クラスター機能は使用できません。
  • すべてのプラットフォームチューニング設定を適用する必要があります。次の表に、必要なプラットフォームチューニング設定を示します。

    Expand
    表3.2 クラスター機能の設定
    機能説明

    オプションのクラスター機能を削除する

    シングルノードの OpenShift クラスターでのみオプションのクラスター Operator を無効にすることで、OpenShift Container Platform のフットプリントを削減します。

    • Marketplace および Node Tuning Operator を除くすべてのオプションの Operator を削除します。

    クラスター監視を設定する

    次の手順を実行して、フットプリントを削減するようにモニタリングスタックを設定します。

    • ローカルの alertmanager コンポーネントおよび telemeter コンポーネントを無効にします。
    • RHACM の可観測性を使用する際、アラートをハブクラスターに転送するには、適切な additionalAlertManagerConfigs CR で CR を拡張する必要があります。
    • Prometheus の保持期間を 24 時間に短縮します。

      注記

      RHACM ハブクラスターは、マネージドクラスターメトリクスを集約します。

    ネットワーク診断を無効にする

    シングルノード OpenShift のネットワーク診断は必要ないため無効にします。

    単一の OperatorHub カタログソースを設定する

    RAN DU デプロイメントに必要な Operator のみを含む単一のカタログソースを使用するようにクラスターを設定します。各カタログソースにより、クラスター上の CPU 使用率が増加します。単一の CatalogSource を使用すると、プラットフォームの CPU 予算内に収まります。

3.2.3.11. マシン設定

このリリースの変更点
  • このリリースではリファレンス設計の更新はありません。
制限と要件
  • CRI-O ワイプ無効化 MachineConfig は、定義されたメンテナンスウィンドウ内のスケジュールされたメンテナンス時以外は、ディスク上のイメージが静的であると想定します。イメージが静的であることを保証するには、Pod の imagePullPolicy フィールドを Always に設定しないでください。

    Expand
    表3.3 マシン設定オプション
    機能説明

    コンテナーランタイム

    すべてのノードロールのコンテナーランタイムを crun に設定します。

    kubelet の設定とコンテナーマウントの非表示

    kubelet ハウスキーピングとエビクションモニタリングの頻度を減らして、CPU 使用量を削減します。システムマウントスキャンのリソース使用量を削減するために、kubelet と CRI-O に表示されるコンテナーマウント namespace を作成します。

    SCTP

    オプション設定 (デフォルトで有効): SCTP を有効にします。SCTP は RAN アプリケーションで必要ですが、RHCOS ではデフォルトで無効になっています。

    kdump

    オプション設定 (デフォルトで有効): カーネルパニックが発生したときに kdump がデバッグ情報をキャプチャーできるようにします。

    CRI-O ワイプ無効化

    不正なシャットダウン後の CRI-O イメージキャッシュの自動消去を無効にします。

    SR-IOV 関連のカーネル引数

    カーネルコマンドラインに SR-IOV 関連の追加引数を含めます。

    RCU 通常の systemd サービス

    システムが完全に起動した後に rcu_normal を設定します。

    ワンショット時間同期

    コントロールプレーンまたはワーカーノードに対して、1 回限りのシステム時間同期ジョブを実行します。

3.2.3.12. 参照設計のデプロイメントコンポーネント

次のセクションでは、Red Hat Advanced Cluster Management (RHACM) を使用してハブクラスターを設定するために使用するさまざまな OpenShift Container Platform コンポーネントと設定を説明します。

3.2.3.12.1. Red Hat Advanced Cluster Management (RHACM)
このリリースの変更点
  • このリリースではリファレンス設計の更新はありません。
説明

RHACM は、デプロイされたクラスターに対して、Multi Cluster Engine (MCE) のインストールと継続的なライフサイクル管理機能を提供します。Policy CR を使用して設定とアップグレードを宣言的に指定し、Topology Aware Lifecycle Manager が管理する RHACM ポリシーコントローラーを使用してクラスターにポリシーを適用します。

  • GitOps Zero Touch Provisioning (ZTP) は、RHACM の MCE 機能を使用します
  • 設定、アップグレード、クラスターステータスは RHACM ポリシーコントローラーで管理されます。

インストール中に、RHACM は SiteConfig カスタムリソース (CR) で設定されたとおりに個々のノードにラベルを適用できます。

制限と要件
  • 単一のハブクラスターは、各クラスターに 5 つの Policy CR がバインドされた、最大 3500 個のデプロイされたシングルノード OpenShift クラスターをサポートします。
エンジニアリングに関する考慮事項
  • RHACM ポリシーハブ側テンプレートを使用して、クラスター設定をより適切にスケーリングします。グループおよびクラスターごとの値がテンプレートに置き換えられる単一のグループポリシーまたは少数の一般的なグループポリシーを使用することで、ポリシーの数を大幅に削減できます。
  • クラスター固有の設定: マネージドクラスターには通常、個々のクラスターに固有の設定値がいくつかあります。これらの設定は、クラスター名に基づいて ConfigMap CR から取得された値を使用して、RHACM ポリシーハブ側テンプレートを使用して管理する必要があります。
  • マネージドクラスターの CPU リソースを節約するには、クラスターの GitOps ZTP インストール後に、静的設定を適用するポリシーをマネージドクラスターからアンバインドする必要があります。詳細は、永続ボリュームの解放を 参照してください。
3.2.3.12.2. Topology Aware Lifecycle Manager (TALM)
このリリースの新機能
  • このリリースではリファレンス設計の更新はありません。
説明
管理された更新

TALM は、ハブクラスター上でのみ実行し、変更 (クラスターおよび Operator のアップグレード、設定などを含む) がネットワークに展開される方法を管理するための Operator です。TALM は次のことを行います。

  • Policy CR を使用して、ユーザーが設定可能なバッチでクラスターのフリートに更新を段階的に適用します。
  • クラスターごとに ztp-done ラベルまたはその他のユーザー設定可能なラベルを追加します。
シングルノード OpenShift クラスターの事前キャッシュ

TALM は、アップグレードを開始する前に、OpenShift Container Platform、OLM Operator、および追加のユーザーイメージをシングルノードの OpenShift クラスターに事前キャッシュするオプションをサポートします。

  • オプションの事前キャッシュ設定を指定するために、PreCachingConfig カスタムリソースを使用できます。以下に例を示します。

    apiVersion: ran.openshift.io/v1alpha1
    kind: PreCachingConfig
    metadata:
      name: example-config
      namespace: example-ns
    spec:
      additionalImages:
        - quay.io/foobar/application1@sha256:3d5800990dee7cd4727d3fe238a97e2d2976d3808fc925ada29c559a47e2e
        - quay.io/foobar/application2@sha256:3d5800123dee7cd4727d3fe238a97e2d2976d3808fc925ada29c559a47adf
        - quay.io/foobar/applicationN@sha256:4fe1334adfafadsf987123adfffdaf1243340adfafdedga0991234afdadfs
      spaceRequired: 45 GiB 
    1
    
      overrides:
        preCacheImage: quay.io/test_images/pre-cache:latest
        platformImage: quay.io/openshift-release-dev/ocp-release@sha256:3d5800990dee7cd4727d3fe238a97e2d2976d3808fc925ada29c559a47e2e
      operatorsIndexes:
        - registry.example.com:5000/custom-redhat-operators:1.0.0
      operatorsPackagesAndChannels:
        - local-storage-operator: stable
        - ptp-operator: stable
        - sriov-network-operator: stable
      excludePrecachePatterns: 
    2
    
        - aws
        - vsphere
    Copy to Clipboard Toggle word wrap
    1 1
    設定可能な space-required パラメーターにより、事前キャッシュの前後のストレージスペースを検証できます。
    2
    設定可能なフィルタリングにより、未使用のイメージを除外できます
シングルノード OpenShift のバックアップと復元
TALM は、クラスターのオペレーティングシステムと設定のスナップショットをローカルディスク上の専用パーティションに取得することをサポートしています。クラスターをバックアップされた状態に戻す復元スクリプトが提供されます。
制限と要件
  • TALM は 400 のバッチでの同時クラスターデプロイメントをサポートします
  • 事前キャッシュおよびバックアップ機能は、シングルノードの OpenShift クラスターのみを対象としています。
エンジニアリングに関する考慮事項
  • PreCachingConfig CR はオプションであり、プラットフォーム関連 (OpenShift および OLM Operator) イメージを事前キャッシュするだけの場合は作成する必要はありません。ClusterGroupUpgrade CR で参照する前に、PreCachingConfig CR を適用する必要があります。
  • TALM バックアップおよび復元機能を使用する場合は、インストール中に回復パーティションを作成します。
3.2.3.12.3. GitOps および GitOps ZTP プラグイン
このリリースの新機能
  • このリリースではリファレンス設計の更新はありません。
説明

GitOps および GitOps ZTP プラグインは、クラスターのデプロイメントと設定を管理するための GitOps ベースのインフラストラクチャーを提供します。クラスターの定義と設定は、Git で宣言的な状態として維持されます。ZTP プラグインは、SiteConfig CR からインストール CR を生成することと、PolicyGenTemplate CR に基づいてポリシーに設定 CR を自動的にラップすることをサポートします。

ベースライン参照設定 CR を使用して、マネージドクラスターに OpenShift Container Platform の複数のバージョンをデプロイおよび管理できます。ベースライン CR と並行してカスタム CR を使用することもできます。

制限
  • ArgoCD アプリケーションごとに 300 個の SiteConfig CR。複数のアプリケーションを使用することで、単一のハブクラスターでサポートされるクラスターの最大数を実現できます。
  • Git の /source-crs フォルダー内のコンテンツは、GitOps ZTP プラグインコンテナーで提供されるコンテンツを上書きします。検索パスでは Git が優先されます。
  • kustomization.yaml ファイルと同じディレクトリーに /source-crs フォルダーを追加します。このフォルダーには、ジェネレーターとして PolicyGenTemplate が含まれています。

    注記

    このコンテキストでは、/source-crs ディレクトリーの代替の場所はサポートされていません。

エンジニアリングに関する考慮事項
  • コンテンツを更新するときに混乱や意図しないファイルの上書きを避けるため、/source-crs フォルダー内のユーザー指定の CR と Git 内の追加マニフェストには、一意で区別できる名前を使用します。
  • SiteConfig CR では、複数の追加マニフェストパスが許可されます。複数のディレクトリーパスで同じ名前のファイルが見つかった場合は、最後に見つかったファイルが優先されます。これにより、バージョン固有の Day 0 マニフェスト (追加マニフェスト) の完全なセットを Git に配置し、SiteConfig CR から参照できるようになります。この機能を使用すると、複数の OpenShift Container Platform バージョンをマネージドクラスターに同時にデプロイできます。
  • SiteConfig CR の extraManifestPath フィールドは、OpenShift Container Platform 4.15 以降では非推奨です。代わりに新しい extraManifests.searchPaths フィールドを使用してください。
3.2.3.12.4. Agent-based Installer
このリリースの変更点
  • このリリースではリファレンス設計の更新はありません。
説明

Agent-based Installer (ABI) は、集中型インフラストラクチャーなしでインストール機能を提供します。インストールプログラムは、サーバーにマウントする ISO イメージを作成します。サーバーが起動すると、OpenShift Container Platform と提供された追加のマニフェストがインストールされます。

注記

ABI を使用して、ハブクラスターなしで OpenShift Container Platform クラスターをインストールすることもできます。このように ABI を使用する場合でも、イメージレジストリーは必要です。

Agent-based Installer (ABI) はオプションのコンポーネントです。

制限と要件
  • インストール時に、追加のマニフェストの限定されたセットを提供できます。
  • RAN DU ユースケースに必要な MachineConfiguration CR を含める必要があります。
エンジニアリングに関する考慮事項
  • ABI は、ベースラインの OpenShift Container Platform インストールを提供します。
  • インストール後に、Day 2 Operator と残りの RAN DU ユースケース設定をインストールします。

3.2.3.13. その他のコンポーネント

3.2.3.13.1. Bare Metal Event Relay

Bare Metal Event Relay は、管理対象スポーククラスターでのみ実行されるオプションの Operator です。Redfish ハードウェアイベントをクラスターアプリケーションに中継します。

注記

Bare Metal Event Relay は RAN DU 使用モデル参照設定には含まれておらず、オプション機能です。Bare Metal Event Relay を使用する場合は、アプリケーションの CPU 予算から追加の CPU リソースを割り当てます。

3.2.4. 通信事業者向け RAN 分散ユニット (DU) 参照設定 CR

次のカスタムリソース (CR) を使用して、通信事業者向け RAN DU プロファイルを使用して OpenShift Container Platform クラスターを設定およびデプロイします。一部の CR は、要件に応じてオプションになります。変更できる CR フィールドは、CR 内で YAML コメントによってアノテーションが付けられます。

注記

ztp-site-generate コンテナーイメージから RAN DU CR の完全なセットを抽出できます。詳細は、GitOps ZTP サイト設定リポジトリーの準備 を参照してください。

3.2.4.1. Day 2 Operator 参照 CR

Expand
表3.4 Day 2 の Operator CR
コンポーネント参照 CR任意このリリースの新機能

クラスターロギング

ClusterLogForwarder.yaml

いいえ

いいえ

クラスターロギング

ClusterLogging.yaml

いいえ

いいえ

クラスターロギング

ClusterLogNS.yaml

いいえ

いいえ

クラスターロギング

ClusterLogOperGroup.yaml

いいえ

いいえ

クラスターロギング

ClusterLogSubscription.yaml

いいえ

いいえ

Local Storage Operator

StorageClass.yaml

はい

いいえ

Local Storage Operator

StorageLV.yaml

はい

いいえ

Local Storage Operator

StorageNS.yaml

はい

いいえ

Local Storage Operator

StorageOperGroup.yaml

はい

いいえ

Local Storage Operator

StorageSubscription.yaml

はい

いいえ

Node Tuning Operator

PerformanceProfile.yaml

いいえ

いいえ

Node Tuning Operator

TunedPerformancePatch.yaml

いいえ

いいえ

PTP 高速イベント通知

PtpOperatorConfigForEvent.yaml

はい

いいえ

PTP Operator

PtpConfigBoundary.yaml

いいえ

いいえ

PTP Operator

PtpConfigDualCardGmWpc.yaml

いいえ

いいえ

PTP Operator

PtpConfigGmWpc.yaml

いいえ

いいえ

PTP Operator

PtpConfigSlave.yaml

いいえ

いいえ

PTP Operator

PtpSubscription.yaml

いいえ

いいえ

PTP Operator

PtpSubscriptionNS.yaml

いいえ

いいえ

PTP Operator

PtpSubscriptionOperGroup.yaml

いいえ

いいえ

SR-IOV FEC Operator

AcceleratorsNS.yaml

はい

いいえ

SR-IOV FEC Operator

AcceleratorsOperGroup.yaml

はい

いいえ

SR-IOV FEC Operator

AcceleratorsSubscription.yaml

はい

いいえ

SR-IOV FEC Operator

SriovFecClusterConfig.yaml

はい

いいえ

SR-IOV Operator

SriovNetwork.yaml

いいえ

いいえ

SR-IOV Operator

SriovNetworkNodePolicy.yaml

いいえ

いいえ

SR-IOV Operator

SriovOperatorConfig.yaml

いいえ

いいえ

SR-IOV Operator

SriovSubscription.yaml

いいえ

いいえ

SR-IOV Operator

SriovSubscriptionNS.yaml

いいえ

いいえ

SR-IOV Operator

SriovSubscriptionOperGroup.yaml

いいえ

いいえ

3.2.4.2. クラスターチューニング参照 CR

Expand
表3.5 クラスターチューニング CR
コンポーネント参照 CR任意このリリースの新機能

クラスター機能

example-sno.yaml

いいえ

いいえ

ネットワーク診断を無効にする

DisableSnoNetworkDiag.yaml

いいえ

いいえ

非接続レジストリー

09-openshift-marketplace-ns.yaml

いいえ

はい

モニタリング設定

ReduceMonitoringFootprint.yaml

いいえ

いいえ

OperatorHub

DefaultCatsrc.yaml

いいえ

いいえ

OperatorHub

DisableOLMPprof.yaml

いいえ

いいえ

OperatorHub

DisconnectedICSP.yaml

いいえ

いいえ

OperatorHub

OperatorHub.yaml

はい

いいえ

3.2.4.3. マシン設定のリファレンス CR

Expand
表3.6 マシン設定の CR
コンポーネント参照 CR任意このリリースの新機能

コンテナーランタイム (crun)

enable-crun-master.yaml

いいえ

いいえ

コンテナーランタイム (crun)

enable-crun-worker.yaml

いいえ

いいえ

CRI-O ワイプを無効にする

99-crio-disable-wipe-master.yaml

いいえ

いいえ

CRI-O ワイプを無効にする

99-crio-disable-wipe-worker.yaml

いいえ

いいえ

cgroup v1 の有効化

enable-cgroups-v1.yaml

いいえ

いいえ

kdump の有効化

05-kdump-config-master.yaml

いいえ

いいえ

kdump の有効化

05-kdump-config-worker.yaml

いいえ

いいえ

kdump の有効化

06-kdump-master.yaml

いいえ

いいえ

kdump の有効化

06-kdump-worker.yaml

いいえ

いいえ

Kubelet の設定とコンテナーマウントの非表示

01-container-mount-ns-and-kubelet-conf-master.yaml

いいえ

いいえ

Kubelet の設定とコンテナーマウントの非表示

01-container-mount-ns-and-kubelet-conf-worker.yaml

いいえ

いいえ

ワンショット時間同期

99-sync-time-once-master.yaml

いいえ

いいえ

ワンショット時間同期

99-sync-time-once-worker.yaml

いいえ

いいえ

SCTP

03-sctp-machine-config-master.yaml

いいえ

いいえ

SCTP

03-sctp-machine-config-worker.yaml

いいえ

いいえ

RCU を通常に設定

08-set-rcu-normal-master.yaml

いいえ

いいえ

RCU を通常に設定

08-set-rcu-normal-worker.yaml

いいえ

いいえ

SR-IOV 関連のカーネル引数

07-sriov-related-kernel-args-master.yaml

いいえ

いいえ

SR-IOV 関連のカーネル引数

07-sriov-related-kernel-args-worker.yaml

いいえ

いいえ

3.2.4.4. YAML リファレンス

以下は、通信事業者向け RAN DU 4.18 参照設定を構成するすべてのカスタムリソース (CR) の完全な参照です。

3.2.4.4.1. Day 2 Operator 参照 YAML

ClusterLogForwarder.yaml

apiVersion: "logging.openshift.io/v1"
kind: ClusterLogForwarder
metadata:
  name: instance
  namespace: openshift-logging
  annotations: {}
spec:
  outputs: $outputs
  pipelines: $pipelines
Copy to Clipboard Toggle word wrap

ClusterLogging.yaml

apiVersion: logging.openshift.io/v1
kind: ClusterLogging
metadata:
  name: instance
  namespace: openshift-logging
  annotations: {}
spec:
  managementState: "Managed"
  collection:
    logs:
      type: "vector"
Copy to Clipboard Toggle word wrap

ClusterLogNS.yaml

---
apiVersion: v1
kind: Namespace
metadata:
  name: openshift-logging
  annotations:
    workload.openshift.io/allowed: management
Copy to Clipboard Toggle word wrap

ClusterLogOperGroup.yaml

---
apiVersion: operators.coreos.com/v1
kind: OperatorGroup
metadata:
  name: cluster-logging
  namespace: openshift-logging
  annotations: {}
spec:
  targetNamespaces:
    - openshift-logging
Copy to Clipboard Toggle word wrap

ClusterLogSubscription.yaml

apiVersion: operators.coreos.com/v1alpha1
kind: Subscription
metadata:
  name: cluster-logging
  namespace: openshift-logging
  annotations: {}
spec:
  channel: "stable"
  name: cluster-logging
  source: redhat-operators-disconnected
  sourceNamespace: openshift-marketplace
  installPlanApproval: Manual
status:
  state: AtLatestKnown
Copy to Clipboard Toggle word wrap

StorageClass.yaml

apiVersion: storage.k8s.io/v1
kind: StorageClass
metadata:
  annotations: {}
  name: example-storage-class
provisioner: kubernetes.io/no-provisioner
reclaimPolicy: Delete
Copy to Clipboard Toggle word wrap

StorageLV.yaml

apiVersion: "local.storage.openshift.io/v1"
kind: "LocalVolume"
metadata:
  name: "local-disks"
  namespace: "openshift-local-storage"
  annotations: {}
spec:
  logLevel: Normal
  managementState: Managed
  storageClassDevices:
    # The list of storage classes and associated devicePaths need to be specified like this example:
    - storageClassName: "example-storage-class"
      volumeMode: Filesystem
      fsType: xfs
      # The below must be adjusted to the hardware.
      # For stability and reliability, it's recommended to use persistent
      # naming conventions for devicePaths, such as /dev/disk/by-path.
      devicePaths:
        - /dev/disk/by-path/pci-0000:05:00.0-nvme-1
#---
## How to verify
## 1. Create a PVC
# apiVersion: v1
# kind: PersistentVolumeClaim
# metadata:
#   name: local-pvc-name
# spec:
#   accessModes:
#   - ReadWriteOnce
#   volumeMode: Filesystem
#   resources:
#     requests:
#       storage: 100Gi
#   storageClassName: example-storage-class
#---
## 2. Create a pod that mounts it
# apiVersion: v1
# kind: Pod
# metadata:
#   labels:
#     run: busybox
#   name: busybox
# spec:
#   containers:
#   - image: quay.io/quay/busybox:latest
#     name: busybox
#     resources: {}
#     command: ["/bin/sh", "-c", "sleep infinity"]
#     volumeMounts:
#     - name: local-pvc
#       mountPath: /data
#   volumes:
#   - name: local-pvc
#     persistentVolumeClaim:
#       claimName: local-pvc-name
#   dnsPolicy: ClusterFirst
#   restartPolicy: Always
## 3. Run the pod on the cluster and verify the size and access of the `/data` mount
Copy to Clipboard Toggle word wrap

StorageNS.yaml

apiVersion: v1
kind: Namespace
metadata:
  name: openshift-local-storage
  annotations:
    workload.openshift.io/allowed: management
Copy to Clipboard Toggle word wrap

StorageOperGroup.yaml

apiVersion: operators.coreos.com/v1
kind: OperatorGroup
metadata:
  name: openshift-local-storage
  namespace: openshift-local-storage
  annotations: {}
spec:
  targetNamespaces:
    - openshift-local-storage
Copy to Clipboard Toggle word wrap

StorageSubscription.yaml

apiVersion: operators.coreos.com/v1alpha1
kind: Subscription
metadata:
  name: local-storage-operator
  namespace: openshift-local-storage
  annotations: {}
spec:
  channel: "stable"
  name: local-storage-operator
  source: redhat-operators-disconnected
  sourceNamespace: openshift-marketplace
  installPlanApproval: Manual
status:
  state: AtLatestKnown
Copy to Clipboard Toggle word wrap

PerformanceProfile.yaml

apiVersion: performance.openshift.io/v2
kind: PerformanceProfile
metadata:
  # if you change this name make sure the 'include' line in TunedPerformancePatch.yaml
  # matches this name: include=openshift-node-performance-${PerformanceProfile.metadata.name}
  # Also in file 'validatorCRs/informDuValidator.yaml':
  # name: 50-performance-${PerformanceProfile.metadata.name}
  name: openshift-node-performance-profile
  annotations:
    ran.openshift.io/reference-configuration: "ran-du.redhat.com"
spec:
  additionalKernelArgs:
    - "rcupdate.rcu_normal_after_boot=0"
    - "efi=runtime"
    - "vfio_pci.enable_sriov=1"
    - "vfio_pci.disable_idle_d3=1"
    - "module_blacklist=irdma"
  cpu:
    isolated: $isolated
    reserved: $reserved
  hugepages:
    defaultHugepagesSize: $defaultHugepagesSize
    pages:
      - size: $size
        count: $count
        node: $node
  machineConfigPoolSelector:
    pools.operator.machineconfiguration.openshift.io/$mcp: ""
  nodeSelector:
    node-role.kubernetes.io/$mcp: ''
  numa:
    topologyPolicy: "restricted"
  # To use the standard (non-realtime) kernel, set enabled to false
  realTimeKernel:
    enabled: true
  workloadHints:
    # WorkloadHints defines the set of upper level flags for different type of workloads.
    # See https://github.com/openshift/cluster-node-tuning-operator/blob/master/docs/performanceprofile/performance_profile.md#workloadhints
    # for detailed descriptions of each item.
    # The configuration below is set for a low latency, performance mode.
    realTime: true
    highPowerConsumption: false
    perPodPowerManagement: false
Copy to Clipboard Toggle word wrap

TunedPerformancePatch.yaml

apiVersion: tuned.openshift.io/v1
kind: Tuned
metadata:
  name: performance-patch
  namespace: openshift-cluster-node-tuning-operator
  annotations: {}
spec:
  profile:
    - name: performance-patch
      # Please note:
      # - The 'include' line must match the associated PerformanceProfile name, following below pattern
      #   include=openshift-node-performance-${PerformanceProfile.metadata.name}
      # - When using the standard (non-realtime) kernel, remove the kernel.timer_migration override from
      #   the [sysctl] section and remove the entire section if it is empty.
      data: |
        [main]
        summary=Configuration changes profile inherited from performance created tuned
        include=openshift-node-performance-openshift-node-performance-profile
        [sysctl]
        kernel.timer_migration=1
        [scheduler]
        group.ice-ptp=0:f:10:*:ice-ptp.*
        group.ice-gnss=0:f:10:*:ice-gnss.*
        [service]
        service.stalld=start,enable
        service.chronyd=stop,disable
  recommend:
    - machineConfigLabels:
        machineconfiguration.openshift.io/role: "$mcp"
      priority: 19
      profile: performance-patch
Copy to Clipboard Toggle word wrap

PtpOperatorConfigForEvent.yaml

apiVersion: ptp.openshift.io/v1
kind: PtpOperatorConfig
metadata:
  name: default
  namespace: openshift-ptp
  annotations: {}
spec:
  daemonNodeSelector:
    node-role.kubernetes.io/$mcp: ""
  ptpEventConfig:
    enableEventPublisher: true
    transportHost: "http://ptp-event-publisher-service-NODE_NAME.openshift-ptp.svc.cluster.local:9043"
Copy to Clipboard Toggle word wrap

PtpConfigBoundary.yaml

apiVersion: ptp.openshift.io/v1
kind: PtpConfig
metadata:
  name: boundary
  namespace: openshift-ptp
  annotations: {}
spec:
  profile:
    - name: "boundary"
      ptp4lOpts: "-2"
      phc2sysOpts: "-a -r -n 24"
      ptpSchedulingPolicy: SCHED_FIFO
      ptpSchedulingPriority: 10
      ptpSettings:
        logReduce: "true"
      ptp4lConf: |
        # The interface name is hardware-specific
        [$iface_slave]
        masterOnly 0
        [$iface_master_1]
        masterOnly 1
        [$iface_master_2]
        masterOnly 1
        [$iface_master_3]
        masterOnly 1
        [global]
        #
        # Default Data Set
        #
        twoStepFlag 1
        slaveOnly 0
        priority1 128
        priority2 128
        domainNumber 24
        #utc_offset 37
        clockClass 248
        clockAccuracy 0xFE
        offsetScaledLogVariance 0xFFFF
        free_running 0
        freq_est_interval 1
        dscp_event 0
        dscp_general 0
        dataset_comparison G.8275.x
        G.8275.defaultDS.localPriority 128
        #
        # Port Data Set
        #
        logAnnounceInterval -3
        logSyncInterval -4
        logMinDelayReqInterval -4
        logMinPdelayReqInterval -4
        announceReceiptTimeout 3
        syncReceiptTimeout 0
        delayAsymmetry 0
        fault_reset_interval -4
        neighborPropDelayThresh 20000000
        masterOnly 0
        G.8275.portDS.localPriority 128
        #
        # Run time options
        #
        assume_two_step 0
        logging_level 6
        path_trace_enabled 0
        follow_up_info 0
        hybrid_e2e 0
        inhibit_multicast_service 0
        net_sync_monitor 0
        tc_spanning_tree 0
        tx_timestamp_timeout 50
        unicast_listen 0
        unicast_master_table 0
        unicast_req_duration 3600
        use_syslog 1
        verbose 0
        summary_interval 0
        kernel_leap 1
        check_fup_sync 0
        clock_class_threshold 135
        #
        # Servo Options
        #
        pi_proportional_const 0.0
        pi_integral_const 0.0
        pi_proportional_scale 0.0
        pi_proportional_exponent -0.3
        pi_proportional_norm_max 0.7
        pi_integral_scale 0.0
        pi_integral_exponent 0.4
        pi_integral_norm_max 0.3
        step_threshold 2.0
        first_step_threshold 0.00002
        max_frequency 900000000
        clock_servo pi
        sanity_freq_limit 200000000
        ntpshm_segment 0
        #
        # Transport options
        #
        transportSpecific 0x0
        ptp_dst_mac 01:1B:19:00:00:00
        p2p_dst_mac 01:80:C2:00:00:0E
        udp_ttl 1
        udp6_scope 0x0E
        uds_address /var/run/ptp4l
        #
        # Default interface options
        #
        clock_type BC
        network_transport L2
        delay_mechanism E2E
        time_stamping hardware
        tsproc_mode filter
        delay_filter moving_median
        delay_filter_length 10
        egressLatency 0
        ingressLatency 0
        boundary_clock_jbod 0
        #
        # Clock description
        #
        productDescription ;;
        revisionData ;;
        manufacturerIdentity 00:00:00
        userDescription ;
        timeSource 0xA0
  recommend:
    - profile: "boundary"
      priority: 4
      match:
        - nodeLabel: "node-role.kubernetes.io/$mcp"
Copy to Clipboard Toggle word wrap

PtpConfigDualCardGmWpc.yaml

# In this example 2 cards $iface_master and $iface_master_1 are connected via SMA1 ports by a cable
# and $iface_master_1 receives 1PPS signals from $iface_master
apiVersion: ptp.openshift.io/v1
kind: PtpConfig
metadata:
  name: grandmaster
  namespace: openshift-ptp
  annotations:
    ran.openshift.io/ztp-deploy-wave: "10"
spec:
  profile:
  - name: "grandmaster"
    ptp4lOpts: "-2 --summary_interval -4"
    phc2sysOpts: -r -u 0 -m -w -N 8 -R 16 -s $iface_master -n 24
    ptpSchedulingPolicy: SCHED_FIFO
    ptpSchedulingPriority: 10
    ptpSettings:
      logReduce: "true"
    plugins:
      e810:
        enableDefaultConfig: false
        settings:
          LocalMaxHoldoverOffSet: 1500
          LocalHoldoverTimeout: 14400
          MaxInSpecOffset: 1500
        pins: $e810_pins
        #  "$iface_master":
        #    "U.FL2": "0 2"
        #    "U.FL1": "0 1"
        #    "SMA2": "0 2"
        #    "SMA1": "2 1"
        #  "$iface_master_1":
        #    "U.FL2": "0 2"
        #    "U.FL1": "0 1"
        #    "SMA2": "0 2"
        #    "SMA1": "1 1"
        ublxCmds:
          - args: #ubxtool -P 29.20 -z CFG-HW-ANT_CFG_VOLTCTRL,1
              - "-P"
              - "29.20"
              - "-z"
              - "CFG-HW-ANT_CFG_VOLTCTRL,1"
            reportOutput: false
          - args: #ubxtool -P 29.20 -e GPS
              - "-P"
              - "29.20"
              - "-e"
              - "GPS"
            reportOutput: false
          - args: #ubxtool -P 29.20 -d Galileo
              - "-P"
              - "29.20"
              - "-d"
              - "Galileo"
            reportOutput: false
          - args: #ubxtool -P 29.20 -d GLONASS
              - "-P"
              - "29.20"
              - "-d"
              - "GLONASS"
            reportOutput: false
          - args: #ubxtool -P 29.20 -d BeiDou
              - "-P"
              - "29.20"
              - "-d"
              - "BeiDou"
            reportOutput: false
          - args: #ubxtool -P 29.20 -d SBAS
              - "-P"
              - "29.20"
              - "-d"
              - "SBAS"
            reportOutput: false
          - args: #ubxtool -P 29.20 -t -w 5 -v 1 -e SURVEYIN,600,50000
              - "-P"
              - "29.20"
              - "-t"
              - "-w"
              - "5"
              - "-v"
              - "1"
              - "-e"
              - "SURVEYIN,600,50000"
            reportOutput: true
          - args: #ubxtool -P 29.20 -p MON-HW
              - "-P"
              - "29.20"
              - "-p"
              - "MON-HW"
            reportOutput: true
          - args: #ubxtool -P 29.20 -p CFG-MSG,1,38,248
              - "-P"
              - "29.20"
              - "-p"
              - "CFG-MSG,1,38,248"
            reportOutput: true
    ts2phcOpts: " "
    ts2phcConf: |
      [nmea]
      ts2phc.master 1
      [global]
      use_syslog  0
      verbose 1
      logging_level 7
      ts2phc.pulsewidth 100000000
      #cat /dev/GNSS to find available serial port
      #example value of gnss_serialport is /dev/ttyGNSS_1700_0
      ts2phc.nmea_serialport $gnss_serialport
      leapfile  /usr/share/zoneinfo/leap-seconds.list
      [$iface_master]
      ts2phc.extts_polarity rising
      ts2phc.extts_correction 0
      [$iface_master_1]
      ts2phc.extts_polarity rising
      #this is a measured value in nanoseconds to compensate for SMA cable delay
      ts2phc.extts_correction -10
    ptp4lConf: |
      [$iface_master]
      masterOnly 1
      [$iface_master_1]
      masterOnly 1
      [$iface_master_1_1]
      masterOnly 1
      [$iface_master_1_2]
      masterOnly 1
      [global]
      #
      # Default Data Set
      #
      twoStepFlag 1
      priority1 128
      priority2 128
      domainNumber 24
      #utc_offset 37
      clockClass 6
      clockAccuracy 0x27
      offsetScaledLogVariance 0xFFFF
      free_running 0
      freq_est_interval 1
      dscp_event 0
      dscp_general 0
      dataset_comparison G.8275.x
      G.8275.defaultDS.localPriority 128
      #
      # Port Data Set
      #
      logAnnounceInterval -3
      logSyncInterval -4
      logMinDelayReqInterval -4
      logMinPdelayReqInterval 0
      announceReceiptTimeout 3
      syncReceiptTimeout 0
      delayAsymmetry 0
      fault_reset_interval -4
      neighborPropDelayThresh 20000000
      masterOnly 0
      G.8275.portDS.localPriority 128
      #
      # Run time options
      #
      assume_two_step 0
      logging_level 6
      path_trace_enabled 0
      follow_up_info 0
      hybrid_e2e 0
      inhibit_multicast_service 0
      net_sync_monitor 0
      tc_spanning_tree 0
      tx_timestamp_timeout 50
      unicast_listen 0
      unicast_master_table 0
      unicast_req_duration 3600
      use_syslog 1
      verbose 0
      summary_interval -4
      kernel_leap 1
      check_fup_sync 0
      clock_class_threshold 7
      #
      # Servo Options
      #
      pi_proportional_const 0.0
      pi_integral_const 0.0
      pi_proportional_scale 0.0
      pi_proportional_exponent -0.3
      pi_proportional_norm_max 0.7
      pi_integral_scale 0.0
      pi_integral_exponent 0.4
      pi_integral_norm_max 0.3
      step_threshold 2.0
      first_step_threshold 0.00002
      clock_servo pi
      sanity_freq_limit  200000000
      ntpshm_segment 0
      #
      # Transport options
      #
      transportSpecific 0x0
      ptp_dst_mac 01:1B:19:00:00:00
      p2p_dst_mac 01:80:C2:00:00:0E
      udp_ttl 1
      udp6_scope 0x0E
      uds_address /var/run/ptp4l
      #
      # Default interface options
      #
      clock_type BC
      network_transport L2
      delay_mechanism E2E
      time_stamping hardware
      tsproc_mode filter
      delay_filter moving_median
      delay_filter_length 10
      egressLatency 0
      ingressLatency 0
      boundary_clock_jbod 1
      #
      # Clock description
      #
      productDescription ;;
      revisionData ;;
      manufacturerIdentity 00:00:00
      userDescription ;
      timeSource 0x20
  recommend:
  - profile: "grandmaster"
    priority: 4
    match:
    - nodeLabel: "node-role.kubernetes.io/$mcp"
Copy to Clipboard Toggle word wrap

PtpConfigGmWpc.yaml

# The grandmaster profile is provided for testing only
# It is not installed on production clusters
apiVersion: ptp.openshift.io/v1
kind: PtpConfig
metadata:
  name: grandmaster
  namespace: openshift-ptp
  annotations: {}
spec:
  profile:
    - name: "grandmaster"
      ptp4lOpts: "-2 --summary_interval -4"
      phc2sysOpts: -r -u 0 -m -O -37 -N 8 -R 16 -s $iface_master -n 24
      ptpSchedulingPolicy: SCHED_FIFO
      ptpSchedulingPriority: 10
      ptpSettings:
        logReduce: "true"
      plugins:
        e810:
          enableDefaultConfig: false
          settings:
            LocalMaxHoldoverOffSet: 1500
            LocalHoldoverTimeout: 14400
            MaxInSpecOffset: 1500
          pins: $e810_pins
          #  "$iface_master":
          #    "U.FL2": "0 2"
          #    "U.FL1": "0 1"
          #    "SMA2": "0 2"
          #    "SMA1": "0 1"
          ublxCmds:
            - args: #ubxtool -P 29.20 -z CFG-HW-ANT_CFG_VOLTCTRL,1
                - "-P"
                - "29.20"
                - "-z"
                - "CFG-HW-ANT_CFG_VOLTCTRL,1"
              reportOutput: false
            - args: #ubxtool -P 29.20 -e GPS
                - "-P"
                - "29.20"
                - "-e"
                - "GPS"
              reportOutput: false
            - args: #ubxtool -P 29.20 -d Galileo
                - "-P"
                - "29.20"
                - "-d"
                - "Galileo"
              reportOutput: false
            - args: #ubxtool -P 29.20 -d GLONASS
                - "-P"
                - "29.20"
                - "-d"
                - "GLONASS"
              reportOutput: false
            - args: #ubxtool -P 29.20 -d BeiDou
                - "-P"
                - "29.20"
                - "-d"
                - "BeiDou"
              reportOutput: false
            - args: #ubxtool -P 29.20 -d SBAS
                - "-P"
                - "29.20"
                - "-d"
                - "SBAS"
              reportOutput: false
            - args: #ubxtool -P 29.20 -t -w 5 -v 1 -e SURVEYIN,600,50000
                - "-P"
                - "29.20"
                - "-t"
                - "-w"
                - "5"
                - "-v"
                - "1"
                - "-e"
                - "SURVEYIN,600,50000"
              reportOutput: true
            - args: #ubxtool -P 29.20 -p MON-HW
                - "-P"
                - "29.20"
                - "-p"
                - "MON-HW"
              reportOutput: true
            - args: #ubxtool -P 29.20 -p CFG-MSG,1,38,300
                - "-P"
                - "29.20"
                - "-p"
                - "CFG-MSG,1,38,300"
              reportOutput: true
      ts2phcOpts: " "
      ts2phcConf: |
        [nmea]
        ts2phc.master 1
        [global]
        use_syslog  0
        verbose 1
        logging_level 7
        ts2phc.pulsewidth 100000000
        #cat /dev/GNSS to find available serial port
        #example value of gnss_serialport is /dev/ttyGNSS_1700_0
        ts2phc.nmea_serialport $gnss_serialport
        leapfile  /usr/share/zoneinfo/leap-seconds.list
        [$iface_master]
        ts2phc.extts_polarity rising
        ts2phc.extts_correction 0
      ptp4lConf: |
        [$iface_master]
        masterOnly 1
        [$iface_master_1]
        masterOnly 1
        [$iface_master_2]
        masterOnly 1
        [$iface_master_3]
        masterOnly 1
        [global]
        #
        # Default Data Set
        #
        twoStepFlag 1
        priority1 128
        priority2 128
        domainNumber 24
        #utc_offset 37
        clockClass 6
        clockAccuracy 0x27
        offsetScaledLogVariance 0xFFFF
        free_running 0
        freq_est_interval 1
        dscp_event 0
        dscp_general 0
        dataset_comparison G.8275.x
        G.8275.defaultDS.localPriority 128
        #
        # Port Data Set
        #
        logAnnounceInterval -3
        logSyncInterval -4
        logMinDelayReqInterval -4
        logMinPdelayReqInterval 0
        announceReceiptTimeout 3
        syncReceiptTimeout 0
        delayAsymmetry 0
        fault_reset_interval -4
        neighborPropDelayThresh 20000000
        masterOnly 0
        G.8275.portDS.localPriority 128
        #
        # Run time options
        #
        assume_two_step 0
        logging_level 6
        path_trace_enabled 0
        follow_up_info 0
        hybrid_e2e 0
        inhibit_multicast_service 0
        net_sync_monitor 0
        tc_spanning_tree 0
        tx_timestamp_timeout 50
        unicast_listen 0
        unicast_master_table 0
        unicast_req_duration 3600
        use_syslog 1
        verbose 0
        summary_interval -4
        kernel_leap 1
        check_fup_sync 0
        clock_class_threshold 7
        #
        # Servo Options
        #
        pi_proportional_const 0.0
        pi_integral_const 0.0
        pi_proportional_scale 0.0
        pi_proportional_exponent -0.3
        pi_proportional_norm_max 0.7
        pi_integral_scale 0.0
        pi_integral_exponent 0.4
        pi_integral_norm_max 0.3
        step_threshold 2.0
        first_step_threshold 0.00002
        clock_servo pi
        sanity_freq_limit  200000000
        ntpshm_segment 0
        #
        # Transport options
        #
        transportSpecific 0x0
        ptp_dst_mac 01:1B:19:00:00:00
        p2p_dst_mac 01:80:C2:00:00:0E
        udp_ttl 1
        udp6_scope 0x0E
        uds_address /var/run/ptp4l
        #
        # Default interface options
        #
        clock_type BC
        network_transport L2
        delay_mechanism E2E
        time_stamping hardware
        tsproc_mode filter
        delay_filter moving_median
        delay_filter_length 10
        egressLatency 0
        ingressLatency 0
        boundary_clock_jbod 0
        #
        # Clock description
        #
        productDescription ;;
        revisionData ;;
        manufacturerIdentity 00:00:00
        userDescription ;
        timeSource 0x20
  recommend:
    - profile: "grandmaster"
      priority: 4
      match:
        - nodeLabel: "node-role.kubernetes.io/$mcp"
Copy to Clipboard Toggle word wrap

PtpConfigSlave.yaml

apiVersion: ptp.openshift.io/v1
kind: PtpConfig
metadata:
  name: ordinary
  namespace: openshift-ptp
  annotations: {}
spec:
  profile:
    - name: "ordinary"
      # The interface name is hardware-specific
      interface: $interface
      ptp4lOpts: "-2 -s"
      phc2sysOpts: "-a -r -n 24"
      ptpSchedulingPolicy: SCHED_FIFO
      ptpSchedulingPriority: 10
      ptpSettings:
        logReduce: "true"
      ptp4lConf: |
        [global]
        #
        # Default Data Set
        #
        twoStepFlag 1
        slaveOnly 1
        priority1 128
        priority2 128
        domainNumber 24
        #utc_offset 37
        clockClass 255
        clockAccuracy 0xFE
        offsetScaledLogVariance 0xFFFF
        free_running 0
        freq_est_interval 1
        dscp_event 0
        dscp_general 0
        dataset_comparison G.8275.x
        G.8275.defaultDS.localPriority 128
        #
        # Port Data Set
        #
        logAnnounceInterval -3
        logSyncInterval -4
        logMinDelayReqInterval -4
        logMinPdelayReqInterval -4
        announceReceiptTimeout 3
        syncReceiptTimeout 0
        delayAsymmetry 0
        fault_reset_interval -4
        neighborPropDelayThresh 20000000
        masterOnly 0
        G.8275.portDS.localPriority 128
        #
        # Run time options
        #
        assume_two_step 0
        logging_level 6
        path_trace_enabled 0
        follow_up_info 0
        hybrid_e2e 0
        inhibit_multicast_service 0
        net_sync_monitor 0
        tc_spanning_tree 0
        tx_timestamp_timeout 50
        unicast_listen 0
        unicast_master_table 0
        unicast_req_duration 3600
        use_syslog 1
        verbose 0
        summary_interval 0
        kernel_leap 1
        check_fup_sync 0
        clock_class_threshold 7
        #
        # Servo Options
        #
        pi_proportional_const 0.0
        pi_integral_const 0.0
        pi_proportional_scale 0.0
        pi_proportional_exponent -0.3
        pi_proportional_norm_max 0.7
        pi_integral_scale 0.0
        pi_integral_exponent 0.4
        pi_integral_norm_max 0.3
        step_threshold 2.0
        first_step_threshold 0.00002
        max_frequency 900000000
        clock_servo pi
        sanity_freq_limit 200000000
        ntpshm_segment 0
        #
        # Transport options
        #
        transportSpecific 0x0
        ptp_dst_mac 01:1B:19:00:00:00
        p2p_dst_mac 01:80:C2:00:00:0E
        udp_ttl 1
        udp6_scope 0x0E
        uds_address /var/run/ptp4l
        #
        # Default interface options
        #
        clock_type OC
        network_transport L2
        delay_mechanism E2E
        time_stamping hardware
        tsproc_mode filter
        delay_filter moving_median
        delay_filter_length 10
        egressLatency 0
        ingressLatency 0
        boundary_clock_jbod 0
        #
        # Clock description
        #
        productDescription ;;
        revisionData ;;
        manufacturerIdentity 00:00:00
        userDescription ;
        timeSource 0xA0
  recommend:
    - profile: "ordinary"
      priority: 4
      match:
        - nodeLabel: "node-role.kubernetes.io/$mcp"
Copy to Clipboard Toggle word wrap

PtpSubscription.yaml

---
apiVersion: operators.coreos.com/v1alpha1
kind: Subscription
metadata:
  name: ptp-operator-subscription
  namespace: openshift-ptp
  annotations: {}
spec:
  channel: "stable"
  name: ptp-operator
  source: redhat-operators-disconnected
  sourceNamespace: openshift-marketplace
  installPlanApproval: Manual
status:
  state: AtLatestKnown
Copy to Clipboard Toggle word wrap

PtpSubscriptionNS.yaml

---
apiVersion: v1
kind: Namespace
metadata:
  name: openshift-ptp
  annotations:
    workload.openshift.io/allowed: management
  labels:
    openshift.io/cluster-monitoring: "true"
Copy to Clipboard Toggle word wrap

PtpSubscriptionOperGroup.yaml

apiVersion: operators.coreos.com/v1
kind: OperatorGroup
metadata:
  name: ptp-operators
  namespace: openshift-ptp
  annotations: {}
spec:
  targetNamespaces:
    - openshift-ptp
Copy to Clipboard Toggle word wrap

AcceleratorsNS.yaml

apiVersion: v1
kind: Namespace
metadata:
  name: vran-acceleration-operators
  annotations: {}
Copy to Clipboard Toggle word wrap

AcceleratorsOperGroup.yaml

apiVersion: operators.coreos.com/v1
kind: OperatorGroup
metadata:
  name: vran-operators
  namespace: vran-acceleration-operators
  annotations: {}
spec:
  targetNamespaces:
    - vran-acceleration-operators
Copy to Clipboard Toggle word wrap

AcceleratorsSubscription.yaml

apiVersion: operators.coreos.com/v1alpha1
kind: Subscription
metadata:
  name: sriov-fec-subscription
  namespace: vran-acceleration-operators
  annotations: {}
spec:
  channel: stable
  name: sriov-fec
  source: certified-operators
  sourceNamespace: openshift-marketplace
  installPlanApproval: Manual
status:
  state: AtLatestKnown
Copy to Clipboard Toggle word wrap

SriovFecClusterConfig.yaml

apiVersion: sriovfec.intel.com/v2
kind: SriovFecClusterConfig
metadata:
  name: config
  namespace: vran-acceleration-operators
  annotations: {}
spec:
  drainSkip: $drainSkip # true if SNO, false by default
  priority: 1
  nodeSelector:
    node-role.kubernetes.io/master: ""
  acceleratorSelector:
    pciAddress: $pciAddress
  physicalFunction:
    pfDriver: "vfio-pci"
    vfDriver: "vfio-pci"
    vfAmount: 16
    bbDevConfig: $bbDevConfig
#Recommended configuration for Intel ACC100 (Mount Bryce) FPGA here: https://github.com/smart-edge-open/openshift-operator/blob/main/spec/openshift-sriov-fec-operator.md#sample-cr-for-wireless-fec-acc100
#Recommended configuration for Intel N3000 FPGA here: https://github.com/smart-edge-open/openshift-operator/blob/main/spec/openshift-sriov-fec-operator.md#sample-cr-for-wireless-fec-n3000
Copy to Clipboard Toggle word wrap

SriovNetwork.yaml

apiVersion: sriovnetwork.openshift.io/v1
kind: SriovNetwork
metadata:
  name: ""
  namespace: openshift-sriov-network-operator
  annotations: {}
spec:
  #  resourceName: ""
  networkNamespace: openshift-sriov-network-operator
#  vlan: ""
#  spoofChk: ""
#  ipam: ""
#  linkState: ""
#  maxTxRate: ""
#  minTxRate: ""
#  vlanQoS: ""
#  trust: ""
#  capabilities: ""
Copy to Clipboard Toggle word wrap

SriovNetworkNodePolicy.yaml

apiVersion: sriovnetwork.openshift.io/v1
kind: SriovNetworkNodePolicy
metadata:
  name: $name
  namespace: openshift-sriov-network-operator
  annotations: {}
spec:
  # The attributes for Mellanox/Intel based NICs as below.
  #     deviceType: netdevice/vfio-pci
  #     isRdma: true/false
  deviceType: $deviceType
  isRdma: $isRdma
  nicSelector:
    # The exact physical function name must match the hardware used
    pfNames: [$pfNames]
  nodeSelector:
    node-role.kubernetes.io/$mcp: ""
  numVfs: $numVfs
  priority: $priority
  resourceName: $resourceName
Copy to Clipboard Toggle word wrap

SriovOperatorConfig.yaml

apiVersion: sriovnetwork.openshift.io/v1
kind: SriovOperatorConfig
metadata:
  name: default
  namespace: openshift-sriov-network-operator
  annotations: {}
spec:
  configDaemonNodeSelector:
    "node-role.kubernetes.io/$mcp": ""
  # Injector and OperatorWebhook pods can be disabled (set to "false") below
  # to reduce the number of management pods. It is recommended to start with the
  # webhook and injector pods enabled, and only disable them after verifying the
  # correctness of user manifests.
  #   If the injector is disabled, containers using sr-iov resources must explicitly assign
  #   them in the  "requests"/"limits" section of the container spec, for example:
  #    containers:
  #    - name: my-sriov-workload-container
  #      resources:
  #        limits:
  #          openshift.io/<resource_name>:  "1"
  #        requests:
  #          openshift.io/<resource_name>:  "1"
  enableInjector: true
  enableOperatorWebhook: true
  logLevel: 0
Copy to Clipboard Toggle word wrap

SriovSubscription.yaml

apiVersion: operators.coreos.com/v1alpha1
kind: Subscription
metadata:
  name: sriov-network-operator-subscription
  namespace: openshift-sriov-network-operator
  annotations: {}
spec:
  channel: "stable"
  name: sriov-network-operator
  source: redhat-operators-disconnected
  sourceNamespace: openshift-marketplace
  installPlanApproval: Manual
status:
  state: AtLatestKnown
Copy to Clipboard Toggle word wrap

SriovSubscriptionNS.yaml

apiVersion: v1
kind: Namespace
metadata:
  name: openshift-sriov-network-operator
  annotations:
    workload.openshift.io/allowed: management
Copy to Clipboard Toggle word wrap

SriovSubscriptionOperGroup.yaml

apiVersion: operators.coreos.com/v1
kind: OperatorGroup
metadata:
  name: sriov-network-operators
  namespace: openshift-sriov-network-operator
  annotations: {}
spec:
  targetNamespaces:
    - openshift-sriov-network-operator
Copy to Clipboard Toggle word wrap

3.2.4.4.2. クラスターチューニング参照 YAML

example-sno.yaml

# example-node1-bmh-secret & assisted-deployment-pull-secret need to be created under same namespace example-sno
---
apiVersion: ran.openshift.io/v1
kind: SiteConfig
metadata:
  name: "example-sno"
  namespace: "example-sno"
spec:
  baseDomain: "example.com"
  pullSecretRef:
    name: "assisted-deployment-pull-secret"
  clusterImageSetNameRef: "openshift-4.10"
  sshPublicKey: "ssh-rsa AAAA..."
  clusters:
  - clusterName: "example-sno"
    networkType: "OVNKubernetes"
    # installConfigOverrides is a generic way of passing install-config
    # parameters through the siteConfig.  The 'capabilities' field configures
    # the composable openshift feature.  In this 'capabilities' setting, we
    # remove all but the marketplace component from the optional set of
    # components.
    # Notes:
    # - OperatorLifecycleManager is needed for 4.15 and later
    # - NodeTuning is needed for 4.13 and later, not for 4.12 and earlier
    installConfigOverrides: |
      {
        "capabilities": {
          "baselineCapabilitySet": "None",
          "additionalEnabledCapabilities": [
            "NodeTuning",
            "OperatorLifecycleManager"
          ]
        }
      }
    # It is strongly recommended to include crun manifests as part of the additional install-time manifests for 4.13+.
    # The crun manifests can be obtained from source-crs/optional-extra-manifest/ and added to the git repo ie.sno-extra-manifest.
    # extraManifestPath: sno-extra-manifest
    clusterLabels:
      # These example cluster labels correspond to the bindingRules in the PolicyGenTemplate examples
      du-profile: "latest"
      # These example cluster labels correspond to the bindingRules in the PolicyGenTemplate examples in ../policygentemplates:
      # ../policygentemplates/common-ranGen.yaml will apply to all clusters with 'common: true'
      common: true
      # ../policygentemplates/group-du-sno-ranGen.yaml will apply to all clusters with 'group-du-sno: ""'
      group-du-sno: ""
      # ../policygentemplates/example-sno-site.yaml will apply to all clusters with 'sites: "example-sno"'
      # Normally this should match or contain the cluster name so it only applies to a single cluster
      sites : "example-sno"
    clusterNetwork:
      - cidr: 1001:1::/48
        hostPrefix: 64
    machineNetwork:
      - cidr: 1111:2222:3333:4444::/64
    serviceNetwork:
      - 1001:2::/112
    additionalNTPSources:
      - 1111:2222:3333:4444::2
    # Initiates the cluster for workload partitioning. Setting specific reserved/isolated CPUSets is done via PolicyTemplate
    # please see Workload Partitioning Feature for a complete guide.
    cpuPartitioningMode: AllNodes
    # Optionally; This can be used to override the KlusterletAddonConfig that is created for this cluster:
    #crTemplates:
    #  KlusterletAddonConfig: "KlusterletAddonConfigOverride.yaml"
    nodes:
      - hostName: "example-node1.example.com"
        role: "master"
        # Optionally; This can be used to configure desired BIOS setting on a host:
        #biosConfigRef:
        #  filePath: "example-hw.profile"
        bmcAddress: "idrac-virtualmedia+https://[1111:2222:3333:4444::bbbb:1]/redfish/v1/Systems/System.Embedded.1"
        bmcCredentialsName:
          name: "example-node1-bmh-secret"
        bootMACAddress: "AA:BB:CC:DD:EE:11"
        # Use UEFISecureBoot to enable secure boot
        bootMode: "UEFI"
        rootDeviceHints:
          deviceName: "/dev/disk/by-path/pci-0000:01:00.0-scsi-0:2:0:0"
        # disk partition at `/var/lib/containers` with ignitionConfigOverride. Some values must be updated. See DiskPartitionContainer.md for more details
        ignitionConfigOverride: |
           {
            "ignition": {
              "version": "3.2.0"
            },
            "storage": {
              "disks": [
                {
                  "device": "/dev/disk/by-path/pci-0000:01:00.0-scsi-0:2:0:0",
                  "partitions": [
                    {
                     "label": "var-lib-containers",
                     "sizeMiB": 0,
                     "startMiB": 250000
                  }
              ],
              "wipeTable": false
             }
           ],
            "filesystems": [
              {
               "device": "/dev/disk/by-partlabel/var-lib-containers",
               "format": "xfs",
               "mountOptions": [
                 "defaults",
                 "prjquota"
                ],
                "path": "/var/lib/containers",
                "wipeFilesystem": true
               }
             ]
           },
           "systemd": {
             "units": [
               {
                "contents": "# Generated by Butane\n[Unit]\nRequires=systemd-fsck@dev-disk-by\\x2dpartlabel-var\\x2dlib\\x2dcontainers.service\nAfter=systemd-fsck@dev-disk-by\\x2dpartlabel-var\\x2dlib\\x2dcontainers.service\n\n[Mount]\nWhere=/var/lib/containers\nWhat=/dev/disk/by-partlabel/var-lib-containers\nType=xfs\nOptions=defaults,prjquota\n\n[Install]\nRequiredBy=local-fs.target",
                "enabled": true,
                "name": "var-lib-containers.mount"
               }
              ]
            }
           }
        nodeNetwork:
          interfaces:
            - name: eno1
              macAddress: "AA:BB:CC:DD:EE:11"
          config:
            interfaces:
              - name: eno1
                type: ethernet
                state: up
                ipv4:
                  enabled: false
                ipv6:
                  enabled: true
                  address:
                  # For SNO sites with static IP addresses, the node-specific,
                  # API and Ingress IPs should all be the same and configured on
                  # the interface
                  - ip: 1111:2222:3333:4444::aaaa:1
                    prefix-length: 64
            dns-resolver:
              config:
                search:
                - example.com
                server:
                - 1111:2222:3333:4444::2
            routes:
              config:
              - destination: ::/0
                next-hop-interface: eno1
                next-hop-address: 1111:2222:3333:4444::1
                table-id: 254
Copy to Clipboard Toggle word wrap

DisableSnoNetworkDiag.yaml

apiVersion: operator.openshift.io/v1
kind: Network
metadata:
  name: cluster
  annotations: {}
spec:
  disableNetworkDiagnostics: true
Copy to Clipboard Toggle word wrap

09-openshift-marketplace-ns.yaml

apiVersion: v1
kind: Namespace
metadata:
  annotations:
    openshift.io/node-selector: ""
    workload.openshift.io/allowed: "management"
  labels:
    openshift.io/cluster-monitoring: "true"
    pod-security.kubernetes.io/enforce: baseline
    pod-security.kubernetes.io/enforce-version: v1.25
    pod-security.kubernetes.io/audit: baseline
    pod-security.kubernetes.io/audit-version: v1.25
    pod-security.kubernetes.io/warn: baseline
    pod-security.kubernetes.io/warn-version: v1.25
  name: "openshift-marketplace"
Copy to Clipboard Toggle word wrap

ReduceMonitoringFootprint.yaml

apiVersion: v1
kind: ConfigMap
metadata:
  name: cluster-monitoring-config
  namespace: openshift-monitoring
  annotations: {}
data:
  config.yaml: |
    alertmanagerMain:
      enabled: false
    telemeterClient:
      enabled: false
    prometheusK8s:
       retention: 24h
Copy to Clipboard Toggle word wrap

DefaultCatsrc.yaml

apiVersion: operators.coreos.com/v1alpha1
kind: CatalogSource
metadata:
  name: default-cat-source
  namespace: openshift-marketplace
  annotations:
    target.workload.openshift.io/management: '{"effect": "PreferredDuringScheduling"}'
spec:
  displayName: default-cat-source
  image: $imageUrl
  publisher: Red Hat
  sourceType: grpc
  updateStrategy:
    registryPoll:
      interval: 1h
status:
  connectionState:
    lastObservedState: READY
Copy to Clipboard Toggle word wrap

DisableOLMPprof.yaml

apiVersion: v1
kind: ConfigMap
metadata:
  name: collect-profiles-config
  namespace: openshift-operator-lifecycle-manager
  annotations: {}
data:
  pprof-config.yaml: |
    disabled: True
Copy to Clipboard Toggle word wrap

DisconnectedICSP.yaml

apiVersion: operator.openshift.io/v1alpha1
kind: ImageContentSourcePolicy
metadata:
  name: disconnected-internal-icsp
  annotations: {}
spec:
  repositoryDigestMirrors:
    - $mirrors
Copy to Clipboard Toggle word wrap

OperatorHub.yaml

apiVersion: config.openshift.io/v1
kind: OperatorHub
metadata:
  name: cluster
  annotations: {}
spec:
  disableAllDefaultSources: true
Copy to Clipboard Toggle word wrap

3.2.4.4.3. マシン設定参照 YAML

enable-crun-master.yaml

apiVersion: machineconfiguration.openshift.io/v1
kind: ContainerRuntimeConfig
metadata:
  name: enable-crun-master
spec:
  machineConfigPoolSelector:
    matchLabels:
      pools.operator.machineconfiguration.openshift.io/master: ""
  containerRuntimeConfig:
    defaultRuntime: crun
Copy to Clipboard Toggle word wrap

enable-crun-worker.yaml

apiVersion: machineconfiguration.openshift.io/v1
kind: ContainerRuntimeConfig
metadata:
  name: enable-crun-worker
spec:
  machineConfigPoolSelector:
    matchLabels:
      pools.operator.machineconfiguration.openshift.io/worker: ""
  containerRuntimeConfig:
    defaultRuntime: crun
Copy to Clipboard Toggle word wrap

99-crio-disable-wipe-master.yaml

apiVersion: machineconfiguration.openshift.io/v1
kind: MachineConfig
metadata:
  labels:
    machineconfiguration.openshift.io/role: master
  name: 99-crio-disable-wipe-master
spec:
  config:
    ignition:
      version: 3.2.0
    storage:
      files:
        - contents:
            source: data:text/plain;charset=utf-8;base64,W2NyaW9dCmNsZWFuX3NodXRkb3duX2ZpbGUgPSAiIgo=
          mode: 420
          path: /etc/crio/crio.conf.d/99-crio-disable-wipe.toml
Copy to Clipboard Toggle word wrap

99-crio-disable-wipe-worker.yaml

apiVersion: machineconfiguration.openshift.io/v1
kind: MachineConfig
metadata:
  labels:
    machineconfiguration.openshift.io/role: worker
  name: 99-crio-disable-wipe-worker
spec:
  config:
    ignition:
      version: 3.2.0
    storage:
      files:
        - contents:
            source: data:text/plain;charset=utf-8;base64,W2NyaW9dCmNsZWFuX3NodXRkb3duX2ZpbGUgPSAiIgo=
          mode: 420
          path: /etc/crio/crio.conf.d/99-crio-disable-wipe.toml
Copy to Clipboard Toggle word wrap

enable-cgroups-v1.yaml

apiVersion: config.openshift.io/v1
kind: Node
metadata:
  name: cluster
spec:
  cgroupMode: "v1"
Copy to Clipboard Toggle word wrap

05-kdump-config-master.yaml

apiVersion: machineconfiguration.openshift.io/v1
kind: MachineConfig
metadata:
  labels:
    machineconfiguration.openshift.io/role: master
  name: 05-kdump-config-master
spec:
  config:
    ignition:
      version: 3.2.0
    systemd:
      units:
        - enabled: true
          name: kdump-remove-ice-module.service
          contents: |
            [Unit]
            Description=Remove ice module when doing kdump
            Before=kdump.service
            [Service]
            Type=oneshot
            RemainAfterExit=true
            ExecStart=/usr/local/bin/kdump-remove-ice-module.sh
            [Install]
            WantedBy=multi-user.target
    storage:
      files:
        - contents:
            source: data:text/plain;charset=utf-8;base64,IyEvdXNyL2Jpbi9lbnYgYmFzaAoKIyBUaGlzIHNjcmlwdCByZW1vdmVzIHRoZSBpY2UgbW9kdWxlIGZyb20ga2R1bXAgdG8gcHJldmVudCBrZHVtcCBmYWlsdXJlcyBvbiBjZXJ0YWluIHNlcnZlcnMuCiMgVGhpcyBpcyBhIHRlbXBvcmFyeSB3b3JrYXJvdW5kIGZvciBSSEVMUExBTi0xMzgyMzYgYW5kIGNhbiBiZSByZW1vdmVkIHdoZW4gdGhhdCBpc3N1ZSBpcwojIGZpeGVkLgoKc2V0IC14CgpTRUQ9Ii91c3IvYmluL3NlZCIKR1JFUD0iL3Vzci9iaW4vZ3JlcCIKCiMgb3ZlcnJpZGUgZm9yIHRlc3RpbmcgcHVycG9zZXMKS0RVTVBfQ09ORj0iJHsxOi0vZXRjL3N5c2NvbmZpZy9rZHVtcH0iClJFTU9WRV9JQ0VfU1RSPSJtb2R1bGVfYmxhY2tsaXN0PWljZSIKCiMgZXhpdCBpZiBmaWxlIGRvZXNuJ3QgZXhpc3QKWyAhIC1mICR7S0RVTVBfQ09ORn0gXSAmJiBleGl0IDAKCiMgZXhpdCBpZiBmaWxlIGFscmVhZHkgdXBkYXRlZAoke0dSRVB9IC1GcSAke1JFTU9WRV9JQ0VfU1RSfSAke0tEVU1QX0NPTkZ9ICYmIGV4aXQgMAoKIyBUYXJnZXQgbGluZSBsb29rcyBzb21ldGhpbmcgbGlrZSB0aGlzOgojIEtEVU1QX0NPTU1BTkRMSU5FX0FQUEVORD0iaXJxcG9sbCBucl9jcHVzPTEgLi4uIGhlc3RfZGlzYWJsZSIKIyBVc2Ugc2VkIHRvIG1hdGNoIGV2ZXJ5dGhpbmcgYmV0d2VlbiB0aGUgcXVvdGVzIGFuZCBhcHBlbmQgdGhlIFJFTU9WRV9JQ0VfU1RSIHRvIGl0CiR7U0VEfSAtaSAncy9eS0RVTVBfQ09NTUFORExJTkVfQVBQRU5EPSJbXiJdKi8mICcke1JFTU9WRV9JQ0VfU1RSfScvJyAke0tEVU1QX0NPTkZ9IHx8IGV4aXQgMAo=
          mode: 448
          path: /usr/local/bin/kdump-remove-ice-module.sh
Copy to Clipboard Toggle word wrap

05-kdump-config-worker.yaml

apiVersion: machineconfiguration.openshift.io/v1
kind: MachineConfig
metadata:
  labels:
    machineconfiguration.openshift.io/role: worker
  name: 05-kdump-config-worker
spec:
  config:
    ignition:
      version: 3.2.0
    systemd:
      units:
        - enabled: true
          name: kdump-remove-ice-module.service
          contents: |
            [Unit]
            Description=Remove ice module when doing kdump
            Before=kdump.service
            [Service]
            Type=oneshot
            RemainAfterExit=true
            ExecStart=/usr/local/bin/kdump-remove-ice-module.sh
            [Install]
            WantedBy=multi-user.target
    storage:
      files:
        - contents:
            source: data:text/plain;charset=utf-8;base64,IyEvdXNyL2Jpbi9lbnYgYmFzaAoKIyBUaGlzIHNjcmlwdCByZW1vdmVzIHRoZSBpY2UgbW9kdWxlIGZyb20ga2R1bXAgdG8gcHJldmVudCBrZHVtcCBmYWlsdXJlcyBvbiBjZXJ0YWluIHNlcnZlcnMuCiMgVGhpcyBpcyBhIHRlbXBvcmFyeSB3b3JrYXJvdW5kIGZvciBSSEVMUExBTi0xMzgyMzYgYW5kIGNhbiBiZSByZW1vdmVkIHdoZW4gdGhhdCBpc3N1ZSBpcwojIGZpeGVkLgoKc2V0IC14CgpTRUQ9Ii91c3IvYmluL3NlZCIKR1JFUD0iL3Vzci9iaW4vZ3JlcCIKCiMgb3ZlcnJpZGUgZm9yIHRlc3RpbmcgcHVycG9zZXMKS0RVTVBfQ09ORj0iJHsxOi0vZXRjL3N5c2NvbmZpZy9rZHVtcH0iClJFTU9WRV9JQ0VfU1RSPSJtb2R1bGVfYmxhY2tsaXN0PWljZSIKCiMgZXhpdCBpZiBmaWxlIGRvZXNuJ3QgZXhpc3QKWyAhIC1mICR7S0RVTVBfQ09ORn0gXSAmJiBleGl0IDAKCiMgZXhpdCBpZiBmaWxlIGFscmVhZHkgdXBkYXRlZAoke0dSRVB9IC1GcSAke1JFTU9WRV9JQ0VfU1RSfSAke0tEVU1QX0NPTkZ9ICYmIGV4aXQgMAoKIyBUYXJnZXQgbGluZSBsb29rcyBzb21ldGhpbmcgbGlrZSB0aGlzOgojIEtEVU1QX0NPTU1BTkRMSU5FX0FQUEVORD0iaXJxcG9sbCBucl9jcHVzPTEgLi4uIGhlc3RfZGlzYWJsZSIKIyBVc2Ugc2VkIHRvIG1hdGNoIGV2ZXJ5dGhpbmcgYmV0d2VlbiB0aGUgcXVvdGVzIGFuZCBhcHBlbmQgdGhlIFJFTU9WRV9JQ0VfU1RSIHRvIGl0CiR7U0VEfSAtaSAncy9eS0RVTVBfQ09NTUFORExJTkVfQVBQRU5EPSJbXiJdKi8mICcke1JFTU9WRV9JQ0VfU1RSfScvJyAke0tEVU1QX0NPTkZ9IHx8IGV4aXQgMAo=
          mode: 448
          path: /usr/local/bin/kdump-remove-ice-module.sh
Copy to Clipboard Toggle word wrap

06-kdump-master.yaml

apiVersion: machineconfiguration.openshift.io/v1
kind: MachineConfig
metadata:
  labels:
    machineconfiguration.openshift.io/role: master
  name: 06-kdump-enable-master
spec:
  config:
    ignition:
      version: 3.2.0
    systemd:
      units:
        - enabled: true
          name: kdump.service
  kernelArguments:
    - crashkernel=512M
Copy to Clipboard Toggle word wrap

06-kdump-worker.yaml

apiVersion: machineconfiguration.openshift.io/v1
kind: MachineConfig
metadata:
  labels:
    machineconfiguration.openshift.io/role: worker
  name: 06-kdump-enable-worker
spec:
  config:
    ignition:
      version: 3.2.0
    systemd:
      units:
        - enabled: true
          name: kdump.service
  kernelArguments:
    - crashkernel=512M
Copy to Clipboard Toggle word wrap

01-container-mount-ns-and-kubelet-conf-master.yaml

apiVersion: machineconfiguration.openshift.io/v1
kind: MachineConfig
metadata:
  labels:
    machineconfiguration.openshift.io/role: master
  name: container-mount-namespace-and-kubelet-conf-master
spec:
  config:
    ignition:
      version: 3.2.0
    storage:
      files:
        - contents:
            source: data:text/plain;charset=utf-8;base64,IyEvYmluL2Jhc2gKCmRlYnVnKCkgewogIGVjaG8gJEAgPiYyCn0KCnVzYWdlKCkgewogIGVjaG8gVXNhZ2U6ICQoYmFzZW5hbWUgJDApIFVOSVQgW2VudmZpbGUgW3Zhcm5hbWVdXQogIGVjaG8KICBlY2hvIEV4dHJhY3QgdGhlIGNvbnRlbnRzIG9mIHRoZSBmaXJzdCBFeGVjU3RhcnQgc3RhbnphIGZyb20gdGhlIGdpdmVuIHN5c3RlbWQgdW5pdCBhbmQgcmV0dXJuIGl0IHRvIHN0ZG91dAogIGVjaG8KICBlY2hvICJJZiAnZW52ZmlsZScgaXMgcHJvdmlkZWQsIHB1dCBpdCBpbiB0aGVyZSBpbnN0ZWFkLCBhcyBhbiBlbnZpcm9ubWVudCB2YXJpYWJsZSBuYW1lZCAndmFybmFtZSciCiAgZWNobyAiRGVmYXVsdCAndmFybmFtZScgaXMgRVhFQ1NUQVJUIGlmIG5vdCBzcGVjaWZpZWQiCiAgZXhpdCAxCn0KClVOSVQ9JDEKRU5WRklMRT0kMgpWQVJOQU1FPSQzCmlmIFtbIC16ICRVTklUIHx8ICRVTklUID09ICItLWhlbHAiIHx8ICRVTklUID09ICItaCIgXV07IHRoZW4KICB1c2FnZQpmaQpkZWJ1ZyAiRXh0cmFjdGluZyBFeGVjU3RhcnQgZnJvbSAkVU5JVCIKRklMRT0kKHN5c3RlbWN0bCBjYXQgJFVOSVQgfCBoZWFkIC1uIDEpCkZJTEU9JHtGSUxFI1wjIH0KaWYgW1sgISAtZiAkRklMRSBdXTsgdGhlbgogIGRlYnVnICJGYWlsZWQgdG8gZmluZCByb290IGZpbGUgZm9yIHVuaXQgJFVOSVQgKCRGSUxFKSIKICBleGl0CmZpCmRlYnVnICJTZXJ2aWNlIGRlZmluaXRpb24gaXMgaW4gJEZJTEUiCkVYRUNTVEFSVD0kKHNlZCAtbiAtZSAnL15FeGVjU3RhcnQ9LipcXCQvLC9bXlxcXSQvIHsgcy9eRXhlY1N0YXJ0PS8vOyBwIH0nIC1lICcvXkV4ZWNTdGFydD0uKlteXFxdJC8geyBzL15FeGVjU3RhcnQ9Ly87IHAgfScgJEZJTEUpCgppZiBbWyAkRU5WRklMRSBdXTsgdGhlbgogIFZBUk5BTUU9JHtWQVJOQU1FOi1FWEVDU1RBUlR9CiAgZWNobyAiJHtWQVJOQU1FfT0ke0VYRUNTVEFSVH0iID4gJEVOVkZJTEUKZWxzZQogIGVjaG8gJEVYRUNTVEFSVApmaQo=
          mode: 493
          path: /usr/local/bin/extractExecStart
        - contents:
            source: data:text/plain;charset=utf-8;base64,IyEvYmluL2Jhc2gKbnNlbnRlciAtLW1vdW50PS9ydW4vY29udGFpbmVyLW1vdW50LW5hbWVzcGFjZS9tbnQgIiRAIgo=
          mode: 493
          path: /usr/local/bin/nsenterCmns
    systemd:
      units:
        - contents: |
            [Unit]
            Description=Manages a mount namespace that both kubelet and crio can use to share their container-specific mounts

            [Service]
            Type=oneshot
            RemainAfterExit=yes
            RuntimeDirectory=container-mount-namespace
            Environment=RUNTIME_DIRECTORY=%t/container-mount-namespace
            Environment=BIND_POINT=%t/container-mount-namespace/mnt
            ExecStartPre=bash -c "findmnt ${RUNTIME_DIRECTORY} || mount --make-unbindable --bind ${RUNTIME_DIRECTORY} ${RUNTIME_DIRECTORY}"
            ExecStartPre=touch ${BIND_POINT}
            ExecStart=unshare --mount=${BIND_POINT} --propagation slave mount --make-rshared /
            ExecStop=umount -R ${RUNTIME_DIRECTORY}
          name: container-mount-namespace.service
        - dropins:
            - contents: |
                [Unit]
                Wants=container-mount-namespace.service
                After=container-mount-namespace.service

                [Service]
                ExecStartPre=/usr/local/bin/extractExecStart %n /%t/%N-execstart.env ORIG_EXECSTART
                EnvironmentFile=-/%t/%N-execstart.env
                ExecStart=
                ExecStart=bash -c "nsenter --mount=%t/container-mount-namespace/mnt \
                    ${ORIG_EXECSTART}"
              name: 90-container-mount-namespace.conf
          name: crio.service
        - dropins:
            - contents: |
                [Unit]
                Wants=container-mount-namespace.service
                After=container-mount-namespace.service

                [Service]
                ExecStartPre=/usr/local/bin/extractExecStart %n /%t/%N-execstart.env ORIG_EXECSTART
                EnvironmentFile=-/%t/%N-execstart.env
                ExecStart=
                ExecStart=bash -c "nsenter --mount=%t/container-mount-namespace/mnt \
                    ${ORIG_EXECSTART} --housekeeping-interval=30s"
              name: 90-container-mount-namespace.conf
            - contents: |
                [Service]
                Environment="OPENSHIFT_MAX_HOUSEKEEPING_INTERVAL_DURATION=60s"
                Environment="OPENSHIFT_EVICTION_MONITORING_PERIOD_DURATION=30s"
              name: 30-kubelet-interval-tuning.conf
          name: kubelet.service
Copy to Clipboard Toggle word wrap

01-container-mount-ns-and-kubelet-conf-worker.yaml

apiVersion: machineconfiguration.openshift.io/v1
kind: MachineConfig
metadata:
  labels:
    machineconfiguration.openshift.io/role: worker
  name: container-mount-namespace-and-kubelet-conf-worker
spec:
  config:
    ignition:
      version: 3.2.0
    storage:
      files:
        - contents:
            source: data:text/plain;charset=utf-8;base64,IyEvYmluL2Jhc2gKCmRlYnVnKCkgewogIGVjaG8gJEAgPiYyCn0KCnVzYWdlKCkgewogIGVjaG8gVXNhZ2U6ICQoYmFzZW5hbWUgJDApIFVOSVQgW2VudmZpbGUgW3Zhcm5hbWVdXQogIGVjaG8KICBlY2hvIEV4dHJhY3QgdGhlIGNvbnRlbnRzIG9mIHRoZSBmaXJzdCBFeGVjU3RhcnQgc3RhbnphIGZyb20gdGhlIGdpdmVuIHN5c3RlbWQgdW5pdCBhbmQgcmV0dXJuIGl0IHRvIHN0ZG91dAogIGVjaG8KICBlY2hvICJJZiAnZW52ZmlsZScgaXMgcHJvdmlkZWQsIHB1dCBpdCBpbiB0aGVyZSBpbnN0ZWFkLCBhcyBhbiBlbnZpcm9ubWVudCB2YXJpYWJsZSBuYW1lZCAndmFybmFtZSciCiAgZWNobyAiRGVmYXVsdCAndmFybmFtZScgaXMgRVhFQ1NUQVJUIGlmIG5vdCBzcGVjaWZpZWQiCiAgZXhpdCAxCn0KClVOSVQ9JDEKRU5WRklMRT0kMgpWQVJOQU1FPSQzCmlmIFtbIC16ICRVTklUIHx8ICRVTklUID09ICItLWhlbHAiIHx8ICRVTklUID09ICItaCIgXV07IHRoZW4KICB1c2FnZQpmaQpkZWJ1ZyAiRXh0cmFjdGluZyBFeGVjU3RhcnQgZnJvbSAkVU5JVCIKRklMRT0kKHN5c3RlbWN0bCBjYXQgJFVOSVQgfCBoZWFkIC1uIDEpCkZJTEU9JHtGSUxFI1wjIH0KaWYgW1sgISAtZiAkRklMRSBdXTsgdGhlbgogIGRlYnVnICJGYWlsZWQgdG8gZmluZCByb290IGZpbGUgZm9yIHVuaXQgJFVOSVQgKCRGSUxFKSIKICBleGl0CmZpCmRlYnVnICJTZXJ2aWNlIGRlZmluaXRpb24gaXMgaW4gJEZJTEUiCkVYRUNTVEFSVD0kKHNlZCAtbiAtZSAnL15FeGVjU3RhcnQ9LipcXCQvLC9bXlxcXSQvIHsgcy9eRXhlY1N0YXJ0PS8vOyBwIH0nIC1lICcvXkV4ZWNTdGFydD0uKlteXFxdJC8geyBzL15FeGVjU3RhcnQ9Ly87IHAgfScgJEZJTEUpCgppZiBbWyAkRU5WRklMRSBdXTsgdGhlbgogIFZBUk5BTUU9JHtWQVJOQU1FOi1FWEVDU1RBUlR9CiAgZWNobyAiJHtWQVJOQU1FfT0ke0VYRUNTVEFSVH0iID4gJEVOVkZJTEUKZWxzZQogIGVjaG8gJEVYRUNTVEFSVApmaQo=
          mode: 493
          path: /usr/local/bin/extractExecStart
        - contents:
            source: data:text/plain;charset=utf-8;base64,IyEvYmluL2Jhc2gKbnNlbnRlciAtLW1vdW50PS9ydW4vY29udGFpbmVyLW1vdW50LW5hbWVzcGFjZS9tbnQgIiRAIgo=
          mode: 493
          path: /usr/local/bin/nsenterCmns
    systemd:
      units:
        - contents: |
            [Unit]
            Description=Manages a mount namespace that both kubelet and crio can use to share their container-specific mounts

            [Service]
            Type=oneshot
            RemainAfterExit=yes
            RuntimeDirectory=container-mount-namespace
            Environment=RUNTIME_DIRECTORY=%t/container-mount-namespace
            Environment=BIND_POINT=%t/container-mount-namespace/mnt
            ExecStartPre=bash -c "findmnt ${RUNTIME_DIRECTORY} || mount --make-unbindable --bind ${RUNTIME_DIRECTORY} ${RUNTIME_DIRECTORY}"
            ExecStartPre=touch ${BIND_POINT}
            ExecStart=unshare --mount=${BIND_POINT} --propagation slave mount --make-rshared /
            ExecStop=umount -R ${RUNTIME_DIRECTORY}
          name: container-mount-namespace.service
        - dropins:
            - contents: |
                [Unit]
                Wants=container-mount-namespace.service
                After=container-mount-namespace.service

                [Service]
                ExecStartPre=/usr/local/bin/extractExecStart %n /%t/%N-execstart.env ORIG_EXECSTART
                EnvironmentFile=-/%t/%N-execstart.env
                ExecStart=
                ExecStart=bash -c "nsenter --mount=%t/container-mount-namespace/mnt \
                    ${ORIG_EXECSTART}"
              name: 90-container-mount-namespace.conf
          name: crio.service
        - dropins:
            - contents: |
                [Unit]
                Wants=container-mount-namespace.service
                After=container-mount-namespace.service

                [Service]
                ExecStartPre=/usr/local/bin/extractExecStart %n /%t/%N-execstart.env ORIG_EXECSTART
                EnvironmentFile=-/%t/%N-execstart.env
                ExecStart=
                ExecStart=bash -c "nsenter --mount=%t/container-mount-namespace/mnt \
                    ${ORIG_EXECSTART} --housekeeping-interval=30s"
              name: 90-container-mount-namespace.conf
            - contents: |
                [Service]
                Environment="OPENSHIFT_MAX_HOUSEKEEPING_INTERVAL_DURATION=60s"
                Environment="OPENSHIFT_EVICTION_MONITORING_PERIOD_DURATION=30s"
              name: 30-kubelet-interval-tuning.conf
          name: kubelet.service
Copy to Clipboard Toggle word wrap

99-sync-time-once-master.yaml

apiVersion: machineconfiguration.openshift.io/v1
kind: MachineConfig
metadata:
  labels:
    machineconfiguration.openshift.io/role: master
  name: 99-sync-time-once-master
spec:
  config:
    ignition:
      version: 3.2.0
    systemd:
      units:
        - contents: |
            [Unit]
            Description=Sync time once
            After=network.service
            [Service]
            Type=oneshot
            TimeoutStartSec=300
            ExecCondition=/bin/bash -c 'systemctl is-enabled chronyd.service --quiet && exit 1 || exit 0'
            ExecStart=/usr/sbin/chronyd -n -f /etc/chrony.conf -q
            RemainAfterExit=yes
            [Install]
            WantedBy=multi-user.target
          enabled: true
          name: sync-time-once.service
Copy to Clipboard Toggle word wrap

99-sync-time-once-worker.yaml

apiVersion: machineconfiguration.openshift.io/v1
kind: MachineConfig
metadata:
  labels:
    machineconfiguration.openshift.io/role: worker
  name: 99-sync-time-once-worker
spec:
  config:
    ignition:
      version: 3.2.0
    systemd:
      units:
        - contents: |
            [Unit]
            Description=Sync time once
            After=network.service
            [Service]
            Type=oneshot
            TimeoutStartSec=300
            ExecCondition=/bin/bash -c 'systemctl is-enabled chronyd.service --quiet && exit 1 || exit 0'
            ExecStart=/usr/sbin/chronyd -n -f /etc/chrony.conf -q
            RemainAfterExit=yes
            [Install]
            WantedBy=multi-user.target
          enabled: true
          name: sync-time-once.service
Copy to Clipboard Toggle word wrap

03-sctp-machine-config-master.yaml

apiVersion: machineconfiguration.openshift.io/v1
kind: MachineConfig
metadata:
  labels:
    machineconfiguration.openshift.io/role: master
  name: load-sctp-module-master
spec:
  config:
    ignition:
      version: 2.2.0
    storage:
      files:
        - contents:
            source: data:,
            verification: {}
          filesystem: root
          mode: 420
          path: /etc/modprobe.d/sctp-blacklist.conf
        - contents:
            source: data:text/plain;charset=utf-8,sctp
          filesystem: root
          mode: 420
          path: /etc/modules-load.d/sctp-load.conf
Copy to Clipboard Toggle word wrap

03-sctp-machine-config-worker.yaml

apiVersion: machineconfiguration.openshift.io/v1
kind: MachineConfig
metadata:
  labels:
    machineconfiguration.openshift.io/role: worker
  name: load-sctp-module-worker
spec:
  config:
    ignition:
      version: 2.2.0
    storage:
      files:
        - contents:
            source: data:,
            verification: {}
          filesystem: root
          mode: 420
          path: /etc/modprobe.d/sctp-blacklist.conf
        - contents:
            source: data:text/plain;charset=utf-8,sctp
          filesystem: root
          mode: 420
          path: /etc/modules-load.d/sctp-load.conf
Copy to Clipboard Toggle word wrap

08-set-rcu-normal-master.yaml

apiVersion: machineconfiguration.openshift.io/v1
kind: MachineConfig
metadata:
  labels:
    machineconfiguration.openshift.io/role: master
  name: 08-set-rcu-normal-master
spec:
  config:
    ignition:
      version: 3.2.0
    storage:
      files:
        - contents:
            source: data:text/plain;charset=utf-8;base64,IyEvYmluL2Jhc2gKIwojIERpc2FibGUgcmN1X2V4cGVkaXRlZCBhZnRlciBub2RlIGhhcyBmaW5pc2hlZCBib290aW5nCiMKIyBUaGUgZGVmYXVsdHMgYmVsb3cgY2FuIGJlIG92ZXJyaWRkZW4gdmlhIGVudmlyb25tZW50IHZhcmlhYmxlcwojCgojIERlZmF1bHQgd2FpdCB0aW1lIGlzIDYwMHMgPSAxMG06Ck1BWElNVU1fV0FJVF9USU1FPSR7TUFYSU1VTV9XQUlUX1RJTUU6LTYwMH0KCiMgRGVmYXVsdCBzdGVhZHktc3RhdGUgdGhyZXNob2xkID0gMiUKIyBBbGxvd2VkIHZhbHVlczoKIyAgNCAgLSBhYnNvbHV0ZSBwb2QgY291bnQgKCsvLSkKIyAgNCUgLSBwZXJjZW50IGNoYW5nZSAoKy8tKQojICAtMSAtIGRpc2FibGUgdGhlIHN0ZWFkeS1zdGF0ZSBjaGVjawpTVEVBRFlfU1RBVEVfVEhSRVNIT0xEPSR7U1RFQURZX1NUQVRFX1RIUkVTSE9MRDotMiV9CgojIERlZmF1bHQgc3RlYWR5LXN0YXRlIHdpbmRvdyA9IDYwcwojIElmIHRoZSBydW5uaW5nIHBvZCBjb3VudCBzdGF5cyB3aXRoaW4gdGhlIGdpdmVuIHRocmVzaG9sZCBmb3IgdGhpcyB0aW1lCiMgcGVyaW9kLCByZXR1cm4gQ1BVIHV0aWxpemF0aW9uIHRvIG5vcm1hbCBiZWZvcmUgdGhlIG1heGltdW0gd2FpdCB0aW1lIGhhcwojIGV4cGlyZXMKU1RFQURZX1NUQVRFX1dJTkRPVz0ke1NURUFEWV9TVEFURV9XSU5ET1c6LTYwfQoKIyBEZWZhdWx0IHN0ZWFkeS1zdGF0ZSBhbGxvd3MgYW55IHBvZCBjb3VudCB0byBiZSAic3RlYWR5IHN0YXRlIgojIEluY3JlYXNpbmcgdGhpcyB3aWxsIHNraXAgYW55IHN0ZWFkeS1zdGF0ZSBjaGVja3MgdW50aWwgdGhlIGNvdW50IHJpc2VzIGFib3ZlCiMgdGhpcyBudW1iZXIgdG8gYXZvaWQgZmFsc2UgcG9zaXRpdmVzIGlmIHRoZXJlIGFyZSBzb21lIHBlcmlvZHMgd2hlcmUgdGhlCiMgY291bnQgZG9lc24ndCBpbmNyZWFzZSBidXQgd2Uga25vdyB3ZSBjYW4ndCBiZSBhdCBzdGVhZHktc3RhdGUgeWV0LgpTVEVBRFlfU1RBVEVfTUlOSU1VTT0ke1NURUFEWV9TVEFURV9NSU5JTVVNOi0wfQoKIyMjIyMjIyMjIyMjIyMjIyMjIyMjIyMjIyMjIyMjIyMjIyMjIyMjIyMjIyMjIyMjIyMjIyMjIwoKd2l0aGluKCkgewogIGxvY2FsIGxhc3Q9JDEgY3VycmVudD0kMiB0aHJlc2hvbGQ9JDMKICBsb2NhbCBkZWx0YT0wIHBjaGFuZ2UKICBkZWx0YT0kKCggY3VycmVudCAtIGxhc3QgKSkKICBpZiBbWyAkY3VycmVudCAtZXEgJGxhc3QgXV07IHRoZW4KICAgIHBjaGFuZ2U9MAogIGVsaWYgW1sgJGxhc3QgLWVxIDAgXV07IHRoZW4KICAgIHBjaGFuZ2U9MTAwMDAwMAogIGVsc2UKICAgIHBjaGFuZ2U9JCgoICggIiRkZWx0YSIgKiAxMDApIC8gbGFzdCApKQogIGZpCiAgZWNobyAtbiAibGFzdDokbGFzdCBjdXJyZW50OiRjdXJyZW50IGRlbHRhOiRkZWx0YSBwY2hhbmdlOiR7cGNoYW5nZX0lOiAiCiAgbG9jYWwgYWJzb2x1dGUgbGltaXQKICBjYXNlICR0aHJlc2hvbGQgaW4KICAgIColKQogICAgICBhYnNvbHV0ZT0ke3BjaGFuZ2UjIy19ICMgYWJzb2x1dGUgdmFsdWUKICAgICAgbGltaXQ9JHt0aHJlc2hvbGQlJSV9CiAgICAgIDs7CiAgICAqKQogICAgICBhYnNvbHV0ZT0ke2RlbHRhIyMtfSAjIGFic29sdXRlIHZhbHVlCiAgICAgIGxpbWl0PSR0aHJlc2hvbGQKICAgICAgOzsKICBlc2FjCiAgaWYgW1sgJGFic29sdXRlIC1sZSAkbGltaXQgXV07IHRoZW4KICAgIGVjaG8gIndpdGhpbiAoKy8tKSR0aHJlc2hvbGQiCiAgICByZXR1cm4gMAogIGVsc2UKICAgIGVjaG8gIm91dHNpZGUgKCsvLSkkdGhyZXNob2xkIgogICAgcmV0dXJuIDEKICBmaQp9CgpzdGVhZHlzdGF0ZSgpIHsKICBsb2NhbCBsYXN0PSQxIGN1cnJlbnQ9JDIKICBpZiBbWyAkbGFzdCAtbHQgJFNURUFEWV9TVEFURV9NSU5JTVVNIF1dOyB0aGVuCiAgICBlY2hvICJsYXN0OiRsYXN0IGN1cnJlbnQ6JGN1cnJlbnQgV2FpdGluZyB0byByZWFjaCAkU1RFQURZX1NUQVRFX01JTklNVU0gYmVmb3JlIGNoZWNraW5nIGZvciBzdGVhZHktc3RhdGUiCiAgICByZXR1cm4gMQogIGZpCiAgd2l0aGluICIkbGFzdCIgIiRjdXJyZW50IiAiJFNURUFEWV9TVEFURV9USFJFU0hPTEQiCn0KCndhaXRGb3JSZWFkeSgpIHsKICBsb2dnZXIgIlJlY292ZXJ5OiBXYWl0aW5nICR7TUFYSU1VTV9XQUlUX1RJTUV9cyBmb3IgdGhlIGluaXRpYWxpemF0aW9uIHRvIGNvbXBsZXRlIgogIGxvY2FsIHQ9MCBzPTEwCiAgbG9jYWwgbGFzdENjb3VudD0wIGNjb3VudD0wIHN0ZWFkeVN0YXRlVGltZT0wCiAgd2hpbGUgW1sgJHQgLWx0ICRNQVhJTVVNX1dBSVRfVElNRSBdXTsgZG8KICAgIHNsZWVwICRzCiAgICAoKHQgKz0gcykpCiAgICAjIERldGVjdCBzdGVhZHktc3RhdGUgcG9kIGNvdW50CiAgICBjY291bnQ9JChjcmljdGwgcHMgMj4vZGV2L251bGwgfCB3YyAtbCkKICAgIGlmIFtbICRjY291bnQgLWd0IDAgXV0gJiYgc3RlYWR5c3RhdGUgIiRsYXN0Q2NvdW50IiAiJGNjb3VudCI7IHRoZW4KICAgICAgKChzdGVhZHlTdGF0ZVRpbWUgKz0gcykpCiAgICAgIGVjaG8gIlN0ZWFkeS1zdGF0ZSBmb3IgJHtzdGVhZHlTdGF0ZVRpbWV9cy8ke1NURUFEWV9TVEFURV9XSU5ET1d9cyIKICAgICAgaWYgW1sgJHN0ZWFkeVN0YXRlVGltZSAtZ2UgJFNURUFEWV9TVEFURV9XSU5ET1cgXV07IHRoZW4KICAgICAgICBsb2dnZXIgIlJlY292ZXJ5OiBTdGVhZHktc3RhdGUgKCsvLSAkU1RFQURZX1NUQVRFX1RIUkVTSE9MRCkgZm9yICR7U1RFQURZX1NUQVRFX1dJTkRPV31zOiBEb25lIgogICAgICAgIHJldHVybiAwCiAgICAgIGZpCiAgICBlbHNlCiAgICAgIGlmIFtbICRzdGVhZHlTdGF0ZVRpbWUgLWd0IDAgXV07IHRoZW4KICAgICAgICBlY2hvICJSZXNldHRpbmcgc3RlYWR5LXN0YXRlIHRpbWVyIgogICAgICAgIHN0ZWFkeVN0YXRlVGltZT0wCiAgICAgIGZpCiAgICBmaQogICAgbGFzdENjb3VudD0kY2NvdW50CiAgZG9uZQogIGxvZ2dlciAiUmVjb3Zlcnk6IFJlY292ZXJ5IENvbXBsZXRlIFRpbWVvdXQiCn0KCnNldFJjdU5vcm1hbCgpIHsKICBlY2hvICJTZXR0aW5nIHJjdV9ub3JtYWwgdG8gMSIKICBlY2hvIDEgPiAvc3lzL2tlcm5lbC9yY3Vfbm9ybWFsCn0KCm1haW4oKSB7CiAgd2FpdEZvclJlYWR5CiAgZWNobyAiV2FpdGluZyBmb3Igc3RlYWR5IHN0YXRlIHRvb2s6ICQoYXdrICd7cHJpbnQgaW50KCQxLzM2MDApImgiLCBpbnQoKCQxJTM2MDApLzYwKSJtIiwgaW50KCQxJTYwKSJzIn0nIC9wcm9jL3VwdGltZSkiCiAgc2V0UmN1Tm9ybWFsCn0KCmlmIFtbICIke0JBU0hfU09VUkNFWzBdfSIgPSAiJHswfSIgXV07IHRoZW4KICBtYWluICIke0B9IgogIGV4aXQgJD8KZmkK
          mode: 493
          path: /usr/local/bin/set-rcu-normal.sh
    systemd:
      units:
        - contents: |
            [Unit]
            Description=Disable rcu_expedited after node has finished booting by setting rcu_normal to 1

            [Service]
            Type=simple
            ExecStart=/usr/local/bin/set-rcu-normal.sh

            # Maximum wait time is 600s = 10m:
            Environment=MAXIMUM_WAIT_TIME=600

            # Steady-state threshold = 2%
            # Allowed values:
            #  4  - absolute pod count (+/-)
            #  4% - percent change (+/-)
            #  -1 - disable the steady-state check
            # Note: '%' must be escaped as '%%' in systemd unit files
            Environment=STEADY_STATE_THRESHOLD=2%%

            # Steady-state window = 120s
            # If the running pod count stays within the given threshold for this time
            # period, return CPU utilization to normal before the maximum wait time has
            # expires
            Environment=STEADY_STATE_WINDOW=120

            # Steady-state minimum = 40
            # Increasing this will skip any steady-state checks until the count rises above
            # this number to avoid false positives if there are some periods where the
            # count doesn't increase but we know we can't be at steady-state yet.
            Environment=STEADY_STATE_MINIMUM=40

            [Install]
            WantedBy=multi-user.target
          enabled: true
          name: set-rcu-normal.service
Copy to Clipboard Toggle word wrap

08-set-rcu-normal-worker.yaml

apiVersion: machineconfiguration.openshift.io/v1
kind: MachineConfig
metadata:
  labels:
    machineconfiguration.openshift.io/role: worker
  name: 08-set-rcu-normal-worker
spec:
  config:
    ignition:
      version: 3.2.0
    storage:
      files:
        - contents:
            source: data:text/plain;charset=utf-8;base64,IyEvYmluL2Jhc2gKIwojIERpc2FibGUgcmN1X2V4cGVkaXRlZCBhZnRlciBub2RlIGhhcyBmaW5pc2hlZCBib290aW5nCiMKIyBUaGUgZGVmYXVsdHMgYmVsb3cgY2FuIGJlIG92ZXJyaWRkZW4gdmlhIGVudmlyb25tZW50IHZhcmlhYmxlcwojCgojIERlZmF1bHQgd2FpdCB0aW1lIGlzIDYwMHMgPSAxMG06Ck1BWElNVU1fV0FJVF9USU1FPSR7TUFYSU1VTV9XQUlUX1RJTUU6LTYwMH0KCiMgRGVmYXVsdCBzdGVhZHktc3RhdGUgdGhyZXNob2xkID0gMiUKIyBBbGxvd2VkIHZhbHVlczoKIyAgNCAgLSBhYnNvbHV0ZSBwb2QgY291bnQgKCsvLSkKIyAgNCUgLSBwZXJjZW50IGNoYW5nZSAoKy8tKQojICAtMSAtIGRpc2FibGUgdGhlIHN0ZWFkeS1zdGF0ZSBjaGVjawpTVEVBRFlfU1RBVEVfVEhSRVNIT0xEPSR7U1RFQURZX1NUQVRFX1RIUkVTSE9MRDotMiV9CgojIERlZmF1bHQgc3RlYWR5LXN0YXRlIHdpbmRvdyA9IDYwcwojIElmIHRoZSBydW5uaW5nIHBvZCBjb3VudCBzdGF5cyB3aXRoaW4gdGhlIGdpdmVuIHRocmVzaG9sZCBmb3IgdGhpcyB0aW1lCiMgcGVyaW9kLCByZXR1cm4gQ1BVIHV0aWxpemF0aW9uIHRvIG5vcm1hbCBiZWZvcmUgdGhlIG1heGltdW0gd2FpdCB0aW1lIGhhcwojIGV4cGlyZXMKU1RFQURZX1NUQVRFX1dJTkRPVz0ke1NURUFEWV9TVEFURV9XSU5ET1c6LTYwfQoKIyBEZWZhdWx0IHN0ZWFkeS1zdGF0ZSBhbGxvd3MgYW55IHBvZCBjb3VudCB0byBiZSAic3RlYWR5IHN0YXRlIgojIEluY3JlYXNpbmcgdGhpcyB3aWxsIHNraXAgYW55IHN0ZWFkeS1zdGF0ZSBjaGVja3MgdW50aWwgdGhlIGNvdW50IHJpc2VzIGFib3ZlCiMgdGhpcyBudW1iZXIgdG8gYXZvaWQgZmFsc2UgcG9zaXRpdmVzIGlmIHRoZXJlIGFyZSBzb21lIHBlcmlvZHMgd2hlcmUgdGhlCiMgY291bnQgZG9lc24ndCBpbmNyZWFzZSBidXQgd2Uga25vdyB3ZSBjYW4ndCBiZSBhdCBzdGVhZHktc3RhdGUgeWV0LgpTVEVBRFlfU1RBVEVfTUlOSU1VTT0ke1NURUFEWV9TVEFURV9NSU5JTVVNOi0wfQoKIyMjIyMjIyMjIyMjIyMjIyMjIyMjIyMjIyMjIyMjIyMjIyMjIyMjIyMjIyMjIyMjIyMjIyMjIwoKd2l0aGluKCkgewogIGxvY2FsIGxhc3Q9JDEgY3VycmVudD0kMiB0aHJlc2hvbGQ9JDMKICBsb2NhbCBkZWx0YT0wIHBjaGFuZ2UKICBkZWx0YT0kKCggY3VycmVudCAtIGxhc3QgKSkKICBpZiBbWyAkY3VycmVudCAtZXEgJGxhc3QgXV07IHRoZW4KICAgIHBjaGFuZ2U9MAogIGVsaWYgW1sgJGxhc3QgLWVxIDAgXV07IHRoZW4KICAgIHBjaGFuZ2U9MTAwMDAwMAogIGVsc2UKICAgIHBjaGFuZ2U9JCgoICggIiRkZWx0YSIgKiAxMDApIC8gbGFzdCApKQogIGZpCiAgZWNobyAtbiAibGFzdDokbGFzdCBjdXJyZW50OiRjdXJyZW50IGRlbHRhOiRkZWx0YSBwY2hhbmdlOiR7cGNoYW5nZX0lOiAiCiAgbG9jYWwgYWJzb2x1dGUgbGltaXQKICBjYXNlICR0aHJlc2hvbGQgaW4KICAgIColKQogICAgICBhYnNvbHV0ZT0ke3BjaGFuZ2UjIy19ICMgYWJzb2x1dGUgdmFsdWUKICAgICAgbGltaXQ9JHt0aHJlc2hvbGQlJSV9CiAgICAgIDs7CiAgICAqKQogICAgICBhYnNvbHV0ZT0ke2RlbHRhIyMtfSAjIGFic29sdXRlIHZhbHVlCiAgICAgIGxpbWl0PSR0aHJlc2hvbGQKICAgICAgOzsKICBlc2FjCiAgaWYgW1sgJGFic29sdXRlIC1sZSAkbGltaXQgXV07IHRoZW4KICAgIGVjaG8gIndpdGhpbiAoKy8tKSR0aHJlc2hvbGQiCiAgICByZXR1cm4gMAogIGVsc2UKICAgIGVjaG8gIm91dHNpZGUgKCsvLSkkdGhyZXNob2xkIgogICAgcmV0dXJuIDEKICBmaQp9CgpzdGVhZHlzdGF0ZSgpIHsKICBsb2NhbCBsYXN0PSQxIGN1cnJlbnQ9JDIKICBpZiBbWyAkbGFzdCAtbHQgJFNURUFEWV9TVEFURV9NSU5JTVVNIF1dOyB0aGVuCiAgICBlY2hvICJsYXN0OiRsYXN0IGN1cnJlbnQ6JGN1cnJlbnQgV2FpdGluZyB0byByZWFjaCAkU1RFQURZX1NUQVRFX01JTklNVU0gYmVmb3JlIGNoZWNraW5nIGZvciBzdGVhZHktc3RhdGUiCiAgICByZXR1cm4gMQogIGZpCiAgd2l0aGluICIkbGFzdCIgIiRjdXJyZW50IiAiJFNURUFEWV9TVEFURV9USFJFU0hPTEQiCn0KCndhaXRGb3JSZWFkeSgpIHsKICBsb2dnZXIgIlJlY292ZXJ5OiBXYWl0aW5nICR7TUFYSU1VTV9XQUlUX1RJTUV9cyBmb3IgdGhlIGluaXRpYWxpemF0aW9uIHRvIGNvbXBsZXRlIgogIGxvY2FsIHQ9MCBzPTEwCiAgbG9jYWwgbGFzdENjb3VudD0wIGNjb3VudD0wIHN0ZWFkeVN0YXRlVGltZT0wCiAgd2hpbGUgW1sgJHQgLWx0ICRNQVhJTVVNX1dBSVRfVElNRSBdXTsgZG8KICAgIHNsZWVwICRzCiAgICAoKHQgKz0gcykpCiAgICAjIERldGVjdCBzdGVhZHktc3RhdGUgcG9kIGNvdW50CiAgICBjY291bnQ9JChjcmljdGwgcHMgMj4vZGV2L251bGwgfCB3YyAtbCkKICAgIGlmIFtbICRjY291bnQgLWd0IDAgXV0gJiYgc3RlYWR5c3RhdGUgIiRsYXN0Q2NvdW50IiAiJGNjb3VudCI7IHRoZW4KICAgICAgKChzdGVhZHlTdGF0ZVRpbWUgKz0gcykpCiAgICAgIGVjaG8gIlN0ZWFkeS1zdGF0ZSBmb3IgJHtzdGVhZHlTdGF0ZVRpbWV9cy8ke1NURUFEWV9TVEFURV9XSU5ET1d9cyIKICAgICAgaWYgW1sgJHN0ZWFkeVN0YXRlVGltZSAtZ2UgJFNURUFEWV9TVEFURV9XSU5ET1cgXV07IHRoZW4KICAgICAgICBsb2dnZXIgIlJlY292ZXJ5OiBTdGVhZHktc3RhdGUgKCsvLSAkU1RFQURZX1NUQVRFX1RIUkVTSE9MRCkgZm9yICR7U1RFQURZX1NUQVRFX1dJTkRPV31zOiBEb25lIgogICAgICAgIHJldHVybiAwCiAgICAgIGZpCiAgICBlbHNlCiAgICAgIGlmIFtbICRzdGVhZHlTdGF0ZVRpbWUgLWd0IDAgXV07IHRoZW4KICAgICAgICBlY2hvICJSZXNldHRpbmcgc3RlYWR5LXN0YXRlIHRpbWVyIgogICAgICAgIHN0ZWFkeVN0YXRlVGltZT0wCiAgICAgIGZpCiAgICBmaQogICAgbGFzdENjb3VudD0kY2NvdW50CiAgZG9uZQogIGxvZ2dlciAiUmVjb3Zlcnk6IFJlY292ZXJ5IENvbXBsZXRlIFRpbWVvdXQiCn0KCnNldFJjdU5vcm1hbCgpIHsKICBlY2hvICJTZXR0aW5nIHJjdV9ub3JtYWwgdG8gMSIKICBlY2hvIDEgPiAvc3lzL2tlcm5lbC9yY3Vfbm9ybWFsCn0KCm1haW4oKSB7CiAgd2FpdEZvclJlYWR5CiAgZWNobyAiV2FpdGluZyBmb3Igc3RlYWR5IHN0YXRlIHRvb2s6ICQoYXdrICd7cHJpbnQgaW50KCQxLzM2MDApImgiLCBpbnQoKCQxJTM2MDApLzYwKSJtIiwgaW50KCQxJTYwKSJzIn0nIC9wcm9jL3VwdGltZSkiCiAgc2V0UmN1Tm9ybWFsCn0KCmlmIFtbICIke0JBU0hfU09VUkNFWzBdfSIgPSAiJHswfSIgXV07IHRoZW4KICBtYWluICIke0B9IgogIGV4aXQgJD8KZmkK
          mode: 493
          path: /usr/local/bin/set-rcu-normal.sh
    systemd:
      units:
        - contents: |
            [Unit]
            Description=Disable rcu_expedited after node has finished booting by setting rcu_normal to 1

            [Service]
            Type=simple
            ExecStart=/usr/local/bin/set-rcu-normal.sh

            # Maximum wait time is 600s = 10m:
            Environment=MAXIMUM_WAIT_TIME=600

            # Steady-state threshold = 2%
            # Allowed values:
            #  4  - absolute pod count (+/-)
            #  4% - percent change (+/-)
            #  -1 - disable the steady-state check
            # Note: '%' must be escaped as '%%' in systemd unit files
            Environment=STEADY_STATE_THRESHOLD=2%%

            # Steady-state window = 120s
            # If the running pod count stays within the given threshold for this time
            # period, return CPU utilization to normal before the maximum wait time has
            # expires
            Environment=STEADY_STATE_WINDOW=120

            # Steady-state minimum = 40
            # Increasing this will skip any steady-state checks until the count rises above
            # this number to avoid false positives if there are some periods where the
            # count doesn't increase but we know we can't be at steady-state yet.
            Environment=STEADY_STATE_MINIMUM=40

            [Install]
            WantedBy=multi-user.target
          enabled: true
          name: set-rcu-normal.service
Copy to Clipboard Toggle word wrap

3.2.5. 通信事業者向け RAN DU 参照設定ソフトウェア仕様

以下の情報は、通信事業者向け RAN DU リファレンス設計仕様 (RDS) 検証済みソフトウェアバージョンを説明しています。

3.2.5.1. Telco RAN DU 4.15 の検証済みソフトウェアコンポーネント

Red Hat Telco RAN DU 4.15 ソリューションは、次に示す OpenShift Container Platform のマネージドクラスターおよびハブクラスター用の Red Hat ソフトウェア製品を使用して検証されています。

Expand
表3.7 通信事業者 RAN DU マネージドクラスターの検証済みソフトウェアコンポーネント
コンポーネントソフトウェアバージョン

マネージドクラスターのバージョン

4.15

Cluster Logging Operator

5.8

Local Storage Operator

4.15

PTP Operator

4.15

SRIOV Operator

4.15

Node Tuning Operator

4.15

Logging Operator

4.15

SRIOV-FEC Operator

2.8

Expand
表3.8 ハブクラスターの検証済みソフトウェアコンポーネント
コンポーネントソフトウェアバージョン

ハブクラスターのバージョン

4.15

GitOps ZTP プラグイン

4.15

Red Hat Advanced Cluster Management (RHACM)

2.9、2.10

Red Hat OpenShift GitOps

1.16

Topology Aware Lifecycle Manager (TALM)

4.15

Red Hat logoGithubredditYoutubeTwitter

詳細情報

試用、購入および販売

コミュニティー

Red Hat ドキュメントについて

Red Hat をお使いのお客様が、信頼できるコンテンツが含まれている製品やサービスを活用することで、イノベーションを行い、目標を達成できるようにします。 最新の更新を見る.

多様性を受け入れるオープンソースの強化

Red Hat では、コード、ドキュメント、Web プロパティーにおける配慮に欠ける用語の置き換えに取り組んでいます。このような変更は、段階的に実施される予定です。詳細情報: Red Hat ブログ.

会社概要

Red Hat は、企業がコアとなるデータセンターからネットワークエッジに至るまで、各種プラットフォームや環境全体で作業を簡素化できるように、強化されたソリューションを提供しています。

Theme

© 2026 Red Hat
トップに戻る