18.4. 可観測性


18.4.1. 通信事業者コア CNF クラスターの可観測性

OpenShift Container Platform では、プラットフォームとプラットフォーム上で実行されているワークロードの両方から、パフォーマンスメトリクスやログなどの大量のデータが生成されます。管理者は、さまざまなツールを使用して、利用可能なすべてのデータを収集および分析できます。以下は、可観測性スタックを設定するシステムエンジニア、アーキテクト、および管理者向けのベストプラクティスの概要です。

特に明記のない限り、このドキュメントの内容はエッジデプロイメントとコアデプロイメントの両方を表しています。

18.4.1.1. モニタリングスタックについて

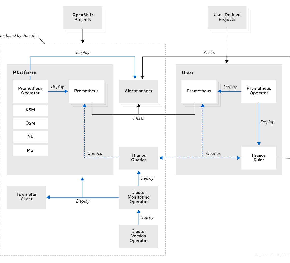
モニタリングスタックは次のコンポーネントを使用します。

  • Prometheus は、OpenShift Container Platform コンポーネントおよびワークロードからメトリクスを収集して分析します (そのように設定されている場合)。
  • Alertmanager は、アラートのルーティング、グループ化、およびサイレンスを処理する Prometheus のコンポーネントです。
  • Thanos はメトリクスの長期保存を処理します。

図18.2 OpenShift Container Platform モニタリングアーキテクチャー

注記

シングルノード OpenShift クラスターの場合、クラスターは分析と保持のためにすべてのメトリクスをハブクラスターに送信するため、Alertmanager と Thanos を無効にする必要があります。

18.4.1.2. 主要なパフォーマンスメトリクス

システムによっては、利用可能な測定値が数百種類ある場合があります。

注目すべき重要なメトリクスは次のとおりです。

  • etcd 応答時間
  • API 応答時間
  • Pod の再起動とスケジュール
  • リソースの使用状況
  • OVN の健全性
  • クラスター Operator の全体的な健全性

原則として、あるメトリクスが重要であると判断した場合は、それに対するアラートを設定することを推奨します。

注記

次のコマンドを実行すると、利用可能なメトリクスを確認できます。

$ oc -n openshift-monitoring exec -c prometheus prometheus-k8s-0 -- curl -qsk http://localhost:9090/api/v1/metadata | jq '.data
Copy to Clipboard Toggle word wrap
18.4.1.2.1. PromQL のクエリー例

次の表は、OpenShift Container Platform コンソールを使用してメトリクスクエリーブラウザーで調べることができるクエリーの一部を示しています。

注記

コンソールの URL は https://<OpenShift Console FQDN>/monitoring/query-browser です。以下のコマンドを実行して、OpenShift Console FQDN を取得できます。

$ oc get routes -n openshift-console console -o jsonpath='{.status.ingress[0].host}'
Copy to Clipboard Toggle word wrap
Expand
表18.1 ノードのメモリーと CPU の使用率
メトリクスQuery

ノード別の CPU 要求 (%)

sum by (node) (sum_over_time(kube_pod_container_resource_requests{resource="cpu"}[60m]))/sum by (node) (sum_over_time(kube_node_status_allocatable{resource="cpu"}[60m])) *100

クラスター全体の CPU 使用率 (%)

sum by (managed_cluster) (sum_over_time(kube_pod_container_resource_requests{resource="memory"}[60m]))/sum by (managed_cluster) (sum_over_time(kube_node_status_allocatable{resource="cpu"}[60m])) *100

ノード別のメモリー要求 (%)

sum by (node) (sum_over_time(kube_pod_container_resource_requests{resource="memory"}[60m]))/sum by (node) (sum_over_time(kube_node_status_allocatable{resource="memory"}[60m])) *100

クラスター全体のメモリー使用率 (%)

(1-(sum by (managed_cluster)(avg_over_timenode_memory_MemAvailable_bytes[60m] ))/sum by (managed_cluster)(avg_over_time(kube_node_status_allocatable{resource="memory"}[60m])))*100

Expand
表18.2 動詞別の API レイテンシー
メトリクスQuery

GET

histogram_quantile (0.99, sum by (le,managed_cluster) (sum_over_time(apiserver_request_duration_seconds_bucket{apiserver=~"kube-apiserver|openshift-apiserver", verb="GET"}[60m])))

PATCH

histogram_quantile (0.99, sum by (le,managed_cluster) (sum_over_time(apiserver_request_duration_seconds_bucket{apiserver="kube-apiserver|openshift-apiserver", verb="PATCH"}[60m])))

POST

histogram_quantile (0.99, sum by (le,managed_cluster) (sum_over_time(apiserver_request_duration_seconds_bucket{apiserver="kube-apiserver|openshift-apiserver", verb="POST"}[60m])))

LIST

histogram_quantile (0.99, sum by (le,managed_cluster) (sum_over_time(apiserver_request_duration_seconds_bucket{apiserver="kube-apiserver|openshift-apiserver", verb="LIST"}[60m])))

PUT

histogram_quantile (0.99, sum by (le,managed_cluster) (sum_over_time(apiserver_request_duration_seconds_bucket{apiserver="kube-apiserver|openshift-apiserver", verb="PUT"}[60m])))

DELETE

histogram_quantile (0.99, sum by (le,managed_cluster) (sum_over_time(apiserver_request_duration_seconds_bucket{apiserver="kube-apiserver|openshift-apiserver", verb="DELETE"}[60m])))

合計

histogram_quantile(0.99, sum by (le,managed_cluster) (sum_over_time(apiserver_request_duration_seconds_bucket{apiserver=~"(openshift-apiserver|kube-apiserver)", verb!="WATCH"}[60m])))

Expand
表18.3 etcd
メトリクスQuery

fsync 99 パーセンタイルレイテンシー (インスタンスあたり)

histogram_quantile(0.99, rate(etcd_disk_wal_fsync_duration_seconds_bucket[2m]))

fsync 99 パーセンタイルレイテンシー (クラスターあたり)

sum by (managed_cluster) ( histogram_quantile(0.99, rate(etcd_disk_wal_fsync_duration_seconds_bucket[60m])))

リーダー選出

sum(rate(etcd_server_leader_changes_seen_total[1440m]))

ネットワークレイテンシー

histogram_quantile(0.99, rate(etcd_network_peer_round_trip_time_seconds_bucket[5m]))

Expand
表18.4 Operator の健全性
メトリクスQuery

デグレード状態の Operator

sum by (managed_cluster, name) (avg_over_time(cluster_operator_conditions{condition="Degraded", name!="version"}[60m]))

クラスターあたりのデグレード状態の Operator 総数

sum by (managed_cluster) (avg_over_time(cluster_operator_conditions{condition="Degraded", name!="version"}[60m] ))

18.4.1.2.2. メトリクスの保存に関する推奨事項

デフォルトでは、Prometheus は保存されたメトリクスを永続ストレージにバックアップしません。Prometheus Pod を再起動すると、すべてのメトリクスデータが失われます。プラットフォームで使用可能なバックエンドストレージを使用するようにモニタリングスタックを設定する必要があります。Prometheus の高い IO 要求を満たすには、ローカルストレージを使用する必要があります。

通信事業者コアクラスターの場合、Prometheus の永続ストレージに Local Storage Operator を使用できます。

ブロック、ファイル、およびオブジェクトストレージ用の Ceph クラスターをデプロイする Red Hat OpenShift Data Foundation (ODF) も、通信事業者コアクラスターの候補として適しています。

RAN シングルノード OpenShift またはファーエッジクラスターのシステムリソース要件を低く抑えるには、モニタリングスタック用のバックエンドストレージをプロビジョニングしないでください。このようなクラスターは、すべてのメトリクスをハブクラスターに転送します。そこにサードパーティーのモニタリングプラットフォームをプロビジョニングできます。

18.4.1.3. エッジのモニタリング

シングルノード OpenShift をエッジに配置することで、プラットフォームコンポーネントのフットプリントが最小限に抑えられます。次の手順は、モニタリングフットプリントが小さいシングルノード OpenShift ノードを設定する方法の例です。

前提条件

  • Red Hat Advanced Cluster Management (RHACM) を使用する環境で、可観測性サービスが有効になっている。
  • ハブクラスターで Red Hat OpenShift Data Foundation (ODF) が実行されている。

手順

  1. 次の例のように、ConfigMap CR を作成し、monitoringConfigMap.yaml として保存します。

    apiVersion: v1
    kind: ConfigMap
    metadata:
     name: cluster-monitoring-config
     namespace: openshift-monitoring
     data:
     config.yaml: |
       alertmanagerMain:
         enabled: false
       telemeterClient:
         enabled: false
       prometheusK8s:
          retention: 24h
    Copy to Clipboard Toggle word wrap
  2. シングルノード OpenShift で、次のコマンドを実行して ConfigMap CR を適用します。

    $ oc apply -f monitoringConfigMap.yaml
    Copy to Clipboard Toggle word wrap
  3. 次の例のように、NameSpace CR を作成し、monitoringNamespace.yaml として保存します。

    apiVersion: v1
    kind: Namespace
    metadata:
      name: open-cluster-management-observability
    Copy to Clipboard Toggle word wrap
  4. ハブクラスターで、次のコマンドを実行して、ハブクラスターに Namespace CR を適用します。

    $ oc apply -f monitoringNamespace.yaml
    Copy to Clipboard Toggle word wrap
  5. 次の例のように、ObjectBucketClaim CR を作成し、monitoringObjectBucketClaim.yaml として保存します。

    apiVersion: objectbucket.io/v1alpha1
    kind: ObjectBucketClaim
    metadata:
      name: multi-cloud-observability
      namespace: open-cluster-management-observability
    spec:
      storageClassName: openshift-storage.noobaa.io
      generateBucketName: acm-multi
    Copy to Clipboard Toggle word wrap
  6. ハブクラスターで、次のコマンドを実行して ObjectBucketClaim CR を適用します。

    $ oc apply -f monitoringObjectBucketClaim.yaml
    Copy to Clipboard Toggle word wrap
  7. 次の例のように、Secret CR を作成し、monitoringSecret.yaml として保存します。

    apiVersion: v1
    kind: Secret
    metadata:
      name: multiclusterhub-operator-pull-secret
      namespace: open-cluster-management-observability
    stringData:
      .dockerconfigjson: 'PULL_SECRET'
    Copy to Clipboard Toggle word wrap
  8. ハブクラスターで、次のコマンドを実行して Secret CR を適用します。

    $ oc apply -f monitoringSecret.yaml
    Copy to Clipboard Toggle word wrap
  9. 次のコマンドを実行して、ハブクラスターから NooBaa サービスのキーとバックエンドバケット名を取得します。

    $ NOOBAA_ACCESS_KEY=$(oc get secret noobaa-admin -n openshift-storage -o json | jq -r '.data.AWS_ACCESS_KEY_ID|@base64d')
    Copy to Clipboard Toggle word wrap
    $ NOOBAA_SECRET_KEY=$(oc get secret noobaa-admin -n openshift-storage -o json | jq -r '.data.AWS_SECRET_ACCESS_KEY|@base64d')
    Copy to Clipboard Toggle word wrap
    $ OBJECT_BUCKET=$(oc get objectbucketclaim -n open-cluster-management-observability multi-cloud-observability -o json | jq -r .spec.bucketName)
    Copy to Clipboard Toggle word wrap
  10. 次の例のように、バケットストレージ用の Secret CR を作成し、monitoringBucketSecret.yaml として保存します。

    apiVersion: v1
    kind: Secret
    metadata:
      name: thanos-object-storage
      namespace: open-cluster-management-observability
    type: Opaque
    stringData:
      thanos.yaml: |
        type: s3
        config:
          bucket: ${OBJECT_BUCKET}
          endpoint: s3.openshift-storage.svc
          insecure: true
          access_key: ${NOOBAA_ACCESS_KEY}
          secret_key: ${NOOBAA_SECRET_KEY}
    Copy to Clipboard Toggle word wrap
  11. ハブクラスターで、次のコマンドを実行して Secret CR を適用します。

    $ oc apply -f monitoringBucketSecret.yaml
    Copy to Clipboard Toggle word wrap
  12. 次の例のように、MultiClusterObservability CR を作成し、monitoringMultiClusterObservability.yaml として保存します。

    apiVersion: observability.open-cluster-management.io/v1beta2
    kind: MultiClusterObservability
    metadata:
      name: observability
    spec:
      advanced:
        retentionConfig:
          blockDuration: 2h
          deleteDelay: 48h
          retentionInLocal: 24h
          retentionResolutionRaw: 3d
      enableDownsampling: false
      observabilityAddonSpec:
        enableMetrics: true
        interval: 300
      storageConfig:
        alertmanagerStorageSize: 10Gi
        compactStorageSize: 100Gi
        metricObjectStorage:
          key: thanos.yaml
          name: thanos-object-storage
        receiveStorageSize: 25Gi
        ruleStorageSize: 10Gi
        storeStorageSize: 25Gi
    Copy to Clipboard Toggle word wrap
  13. ハブクラスターで、次のコマンドを実行して MultiClusterObservability CR を適用します。

    $ oc apply -f monitoringMultiClusterObservability.yaml
    Copy to Clipboard Toggle word wrap

検証

  1. 次のコマンドを実行して、namespace 内のルートと Pod を確認し、サービスがハブクラスターにデプロイされていることを確認します。

    $ oc get routes,pods -n open-cluster-management-observability
    Copy to Clipboard Toggle word wrap

    出力例

    NAME                                         HOST/PORT                                                                                        PATH      SERVICES                          PORT          TERMINATION          WILDCARD
    route.route.openshift.io/alertmanager        alertmanager-open-cluster-management-observability.cloud.example.com        /api/v2   alertmanager                      oauth-proxy   reencrypt/Redirect   None
    route.route.openshift.io/grafana             grafana-open-cluster-management-observability.cloud.example.com                       grafana                           oauth-proxy   reencrypt/Redirect   None 
    1
    
    route.route.openshift.io/observatorium-api   observatorium-api-open-cluster-management-observability.cloud.example.com             observability-observatorium-api   public        passthrough/None     None
    route.route.openshift.io/rbac-query-proxy    rbac-query-proxy-open-cluster-management-observability.cloud.example.com              rbac-query-proxy                  https         reencrypt/Redirect   None
    
    NAME                                                           READY   STATUS    RESTARTS   AGE
    pod/observability-alertmanager-0                               3/3     Running   0          1d
    pod/observability-alertmanager-1                               3/3     Running   0          1d
    pod/observability-alertmanager-2                               3/3     Running   0          1d
    pod/observability-grafana-685b47bb47-dq4cw                     3/3     Running   0          1d
    <...snip…>
    pod/observability-thanos-store-shard-0-0                       1/1     Running   0          1d
    pod/observability-thanos-store-shard-1-0                       1/1     Running   0          1d
    pod/observability-thanos-store-shard-2-0                       1/1     Running   0          1d
    Copy to Clipboard Toggle word wrap

    1
    リスト表示される Grafana ルートからダッシュボードにアクセスできます。これを使用して、すべてのマネージドクラスターのメトリクスを表示できます。

Red Hat Advanced Cluster Management の可観測性の詳細は、可観測性 を参照してください。

18.4.1.4. アラート

OpenShift Container Platform には多数のアラートルールが含まれています。ルールはリリースごとに変更される可能性があります。

18.4.1.4.1. デフォルトのアラートの表示

クラスター内のすべてのアラートルールを確認するには、次の手順を使用します。

手順

  • クラスター内のすべてのアラートルールを確認するには、次のコマンドを実行します。

    $ oc get cm -n openshift-monitoring prometheus-k8s-rulefiles-0 -o yaml
    Copy to Clipboard Toggle word wrap

    ルールには説明を含めることができ、追加情報や軽減策へのリンクを提供できます。たとえば、etcdHighFsyncDurations のルールは次のとおりです。

          - alert: etcdHighFsyncDurations
            annotations:
              description: 'etcd cluster "{{ $labels.job }}": 99th percentile fsync durations
                are {{ $value }}s on etcd instance {{ $labels.instance }}.'
              runbook_url: https://github.com/openshift/runbooks/blob/master/alerts/cluster-etcd-operator/etcdHighFsyncDurations.md
              summary: etcd cluster 99th percentile fsync durations are too high.
            expr: |
              histogram_quantile(0.99, rate(etcd_disk_wal_fsync_duration_seconds_bucket{job=~".*etcd.*"}[5m]))
              > 1
            for: 10m
            labels:
              severity: critical
    Copy to Clipboard Toggle word wrap
18.4.1.4.2. アラート通知

アラートは OpenShift Container Platform コンソールで表示できますが、アラートを転送する外部レシーバーを設定することが管理者には推奨されます。OpenShift Container Platform は、次のレシーバータイプをサポートしています。

  • PagerDuty: サードパーティーのインシデント対応プラットフォーム
  • Webhook: POST リクエストを介してアラートを受信し、必要なアクションを実行できる任意の API エンドポイント
  • Email: 指定されたアドレスにメールを送信する
  • Slack: Slack チャネルまたは個々のユーザーに通知を送信する

18.4.1.5. ワークロードのモニタリング

デフォルトでは、OpenShift Container Platform はアプリケーションワークロードのメトリクスを収集しません。ワークロードメトリクスを収集するようにクラスターを設定できます。

前提条件

  • クラスターのワークロードメトリクスを収集するためのエンドポイントを定義した。

手順

  1. 次の例のように、ConfigMap CR を作成し、monitoringConfigMap.yaml として保存します。

    apiVersion: v1
    kind: ConfigMap
    metadata:
      name: cluster-monitoring-config
      namespace: openshift-monitoring
    data:
      config.yaml: |
        enableUserWorkload: true 
    1
    Copy to Clipboard Toggle word wrap
    1
    true に設定してワークロードのモニタリングを有効にします。
  2. 次のコマンドを実行して ConfigMap CR を適用します。

    $ oc apply -f monitoringConfigMap.yaml
    Copy to Clipboard Toggle word wrap
  3. 次の例のように、ServiceMonitor CR を作成し、monitoringServiceMonitor.yaml として保存します。

    apiVersion: monitoring.coreos.com/v1
    kind: ServiceMonitor
    metadata:
      labels:
        app: ui
      name: myapp
      namespace: myns
    spec:
      endpoints: 
    1
    
      - interval: 30s
        port: ui-http
        scheme: http
        path: /healthz 
    2
    
      selector:
        matchLabels:
          app: ui
    Copy to Clipboard Toggle word wrap
    1
    エンドポイントを使用してワークロードメトリクスを定義します。
    2
    Prometheus はデフォルトでパス /metrics をスクレイピングします。ここでカスタムパスを定義できます。
  4. 次のコマンドを実行して、ServiceMonitor CR を適用します。

    $ oc apply -f monitoringServiceMonitor.yaml
    Copy to Clipboard Toggle word wrap

Prometheus はデフォルトでパス /metrics をスクレイピングしますが、カスタムパスを定義することもできます。重要であると判断したメトリクスとともに、このエンドポイントをスクレイピング用に公開するかどうかは、アプリケーションのベンダー次第です。

18.4.1.5.1. ワークロードのアラートの作成

クラスター上のユーザーワークロードに対するアラートを有効にできます。

手順

  1. 次の例のように、ConfigMap CR を作成し、monitoringConfigMap.yaml として保存します。

    apiVersion: v1
    kind: ConfigMap
    metadata:
      name: cluster-monitoring-config
      namespace: openshift-monitoring
    data:
      config.yaml: |
        enableUserWorkload: true 
    1
    
    # ...
    Copy to Clipboard Toggle word wrap
    1
    true に設定してワークロードのモニタリングを有効にします。
  2. 次のコマンドを実行して ConfigMap CR を適用します。

    $ oc apply -f monitoringConfigMap.yaml
    Copy to Clipboard Toggle word wrap
  3. 次の例のように、アラートルール用の YAML ファイル (monitoringAlertRule.yaml) を作成します。

    apiVersion: monitoring.coreos.com/v1
    kind: PrometheusRule
    metadata:
      name: myapp-alert
      namespace: myns
    spec:
      groups:
      - name: example
        rules:
        - alert: InternalErrorsAlert
          expr: flask_http_request_total{status="500"} > 0
    # ...
    Copy to Clipboard Toggle word wrap
  4. 次のコマンドを実行してアラートルールを適用します。

    $ oc apply -f monitoringAlertRule.yaml
    Copy to Clipboard Toggle word wrap
トップに戻る
Red Hat logoGithubredditYoutubeTwitter

詳細情報

試用、購入および販売

コミュニティー

Red Hat ドキュメントについて

Red Hat をお使いのお客様が、信頼できるコンテンツが含まれている製品やサービスを活用することで、イノベーションを行い、目標を達成できるようにします。 最新の更新を見る.

多様性を受け入れるオープンソースの強化

Red Hat では、コード、ドキュメント、Web プロパティーにおける配慮に欠ける用語の置き換えに取り組んでいます。このような変更は、段階的に実施される予定です。詳細情報: Red Hat ブログ.

会社概要

Red Hat は、企業がコアとなるデータセンターからネットワークエッジに至るまで、各種プラットフォームや環境全体で作業を簡素化できるように、強化されたソリューションを提供しています。

Theme

© 2025 Red Hat